电脑桌面
添加小米粒文库到电脑桌面
安装后可以在桌面快捷访问

吉他和弦图指法大全VIP免费

吉他和弦图指法大全_第1页
1/29
吉他和弦图指法大全_第2页
2/29
吉他和弦图指法大全_第3页
3/29
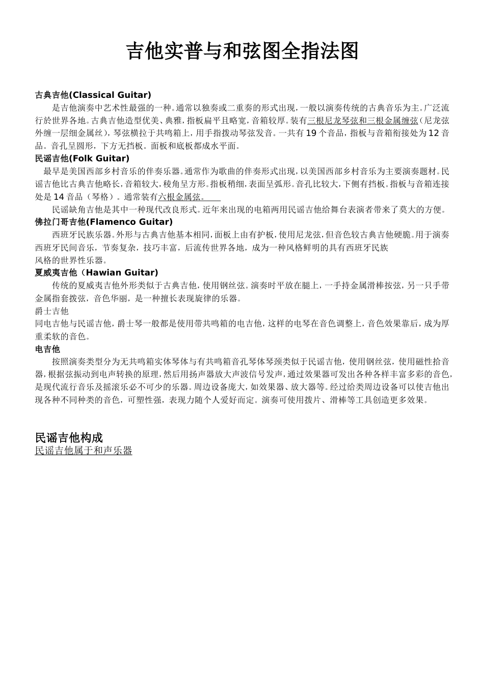
吉他实普与和弦图全指法图古典吉他(ClassicalGuitar)是吉他演奏中艺术性最强的一种。通常以独奏或二重奏的形式出现,一般以演奏传统的古典音乐为主。广泛流行於世界各地。古典吉他造型优美、典雅,指板扁平且略宽,音箱较厚。装有三根尼龙琴弦和三根金属缠弦(尼龙弦外缠一层细金属丝),琴弦横拉于共鸣箱上,用手指拨动琴弦发音。一共有19个音品,指板与音箱衔接处为12音品。音孔呈圆形,下方无挡板。面板和底板都成水平面。民谣吉他(FolkGuitar)最早是美国西部乡村音乐的伴奏乐器。通常作为歌曲的伴奏形式出现,以美国西部乡村音乐为主要演奏题材。民谣吉他比古典吉他略长,音箱较大,稜角呈方形。指板稍细,表面呈弧形。音孔比较大,下侧有挡板。指板与音箱连接处是14音品(琴格)。通常装有六根金属弦。民谣缺角吉他是其中一种现代改良形式。近年来出现的电箱两用民谣吉他给舞台表演者带来了莫大的方便。佛拉门哥吉他(FlamencoGuitar)西班牙民族乐器。外形与古典吉他基本相同,面板上由有护板,使用尼龙弦,但音色较古典吉他硬脆。用于演奏西班牙民间音乐,节奏复杂,技巧丰富,后流传世界各地,成为一种风格鲜明的具有西班牙民族风格的世界性乐器。夏威夷吉他(HawianGuitar)传统的夏威夷吉他外形类似于古典吉他,使用钢丝弦。演奏时平放在腿上,一手持金属滑棒按弦,另一只手带金属指套拨弦,音色华丽,是一种擅长表现旋律的乐器。爵士吉他同电吉他与民谣吉他,爵士琴一般都是使用带共鸣箱的电吉他,这样的电琴在音色调整上,音色效果靠后,成为厚重柔软的音色。电吉他按照演奏类型分为无共鸣箱实体琴体与有共鸣箱音孔琴体琴颈类似于民谣吉他,使用钢丝弦,使用磁性拾音器,根据弦振动到电声转换的原理,然后用扬声器放大声波信号发声,通过效果器可发出各种各样丰富多彩的音色,是现代流行音乐及摇滚乐必不可少的乐器。周边设备庞大,如效果器、放大器等。经过给类周边设备可以使吉他出现各种不同种类的音色,可塑性强,表现力随个人爱好而定。演奏可使用拨片、滑棒等工具创造更多效果。民谣吉他构成民谣吉他属于和声乐器音乐基础乐理1音高1234567唱名doremifasolasi音名CDEFGAB2音阶12345671音程两音之间的距离叫音程13243调式(常用调式)一般歌曲结尾在1上为大调歌曲,在6上为小调歌曲(1)大调式12345671全全半全全全半(2)小调式67123456全半全全半全全(3)其他调式4节奏节拍XXX12345665112233212*特殊节奏1切分节奏XXX节拍强弱发生变化2三连音等5速率PPPPPP7和声两个以上不同的音按一定的法则同时发声而构成的音响组合包含:①和弦,是和声的基本素材,由3个或3个以上不同的音,根据三度叠置或其他方法同时结合构成,这是和声的纵向结构。②和声进行,指各和弦的先后连接,这是和声的横向运动。在调性音乐中,和声同时具有功能性与色彩性的意义。1和声的功能,是指各和弦在调性内所具有的稳定或不稳定的作用、它们的运动与倾向特性、彼此之间的逻辑联系等。和声的功能与调性密切相关,离开了调性或取消了调性,和声也就失去了它的功能意义。2和声的色彩,是指各种和弦结构、和声位置、织体写法与和声进行等所具有的音响效果。和声的色彩是和声表现作用的主要因素,无论在调性音乐或非调性音乐中,它都具有重要意义。7如何识简谱例子1=C4/41=D4/41=E2/41=F3/48如何识五线谱民谣吉他基础乐理1吉他谱(六线谱)的识别民谣吉他共6根弦故名六弦琴*2民谣吉他和声(常用和弦)(1)三和弦组成C和弦123D和弦246(2)七和弦组成C7和弦1357D7和弦2461(3)九和弦挂留和弦六和弦转位和弦等(见音乐创作和声论——)吉他调弦概述(常用2种)1)基本调弦方法先将1弦调为标准音高E(或根据实际情况定基准音)2弦五品音高=1弦空弦音高3弦四品音高=2弦空弦音高4弦五品音高=3弦空弦音高5弦五品音高=4弦空弦音高2)均衡性调弦方法和检查方法概述A基本调试部分1,使用调音器调准第1弦的A音(这是按弦的实音)。2,然后以1弦的A音,调4弦的A音。3,以1弦的A音,调6弦的A音。4,以1弦的空弦E音,调2弦的E音。5,以1弦的空弦E音,调5弦的E音。6,以1弦的空弦E音,调3弦的E音。B检查部分第1种方式(低把...

1、当您付费下载文档后,您只拥有了使用权限,并不意味着购买了版权,文档只能用于自身使用,不得用于其他商业用途(如 [转卖]进行直接盈利或[编辑后售卖]进行间接盈利)。
2、本站所有内容均由合作方或网友上传,本站不对文档的完整性、权威性及其观点立场正确性做任何保证或承诺!文档内容仅供研究参考,付费前请自行鉴别。
3、如文档内容存在违规,或者侵犯商业秘密、侵犯著作权等,请点击“违规举报”。

碎片内容

吉他和弦图指法大全

您可能关注的文档

确认删除?
VIP
微信客服
  • 扫码咨询
会员Q群
  • 会员专属群点击这里加入QQ群
客服邮箱
回到顶部