电脑桌面
添加小米粒文库到电脑桌面
安装后可以在桌面快捷访问

人教版小学数学全部概念和公式VIP免费

人教版小学数学全部概念和公式_第1页
1/14
人教版小学数学全部概念和公式_第2页
2/14
人教版小学数学全部概念和公式_第3页
3/14
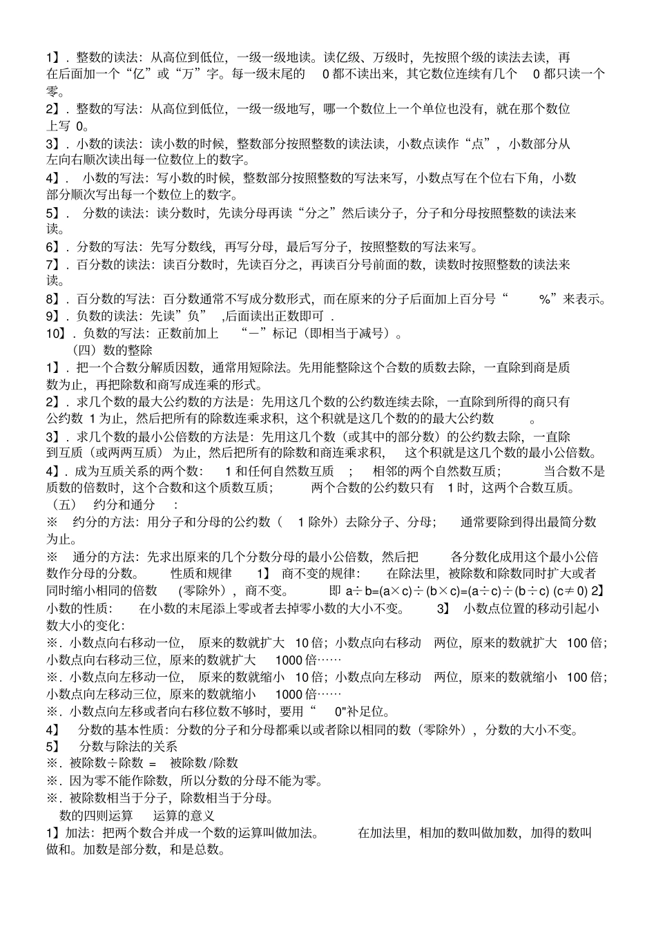
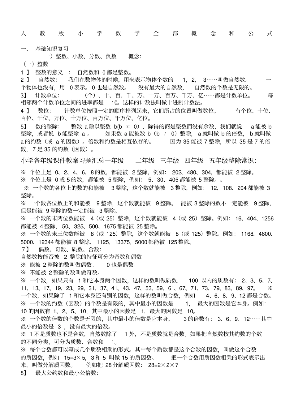
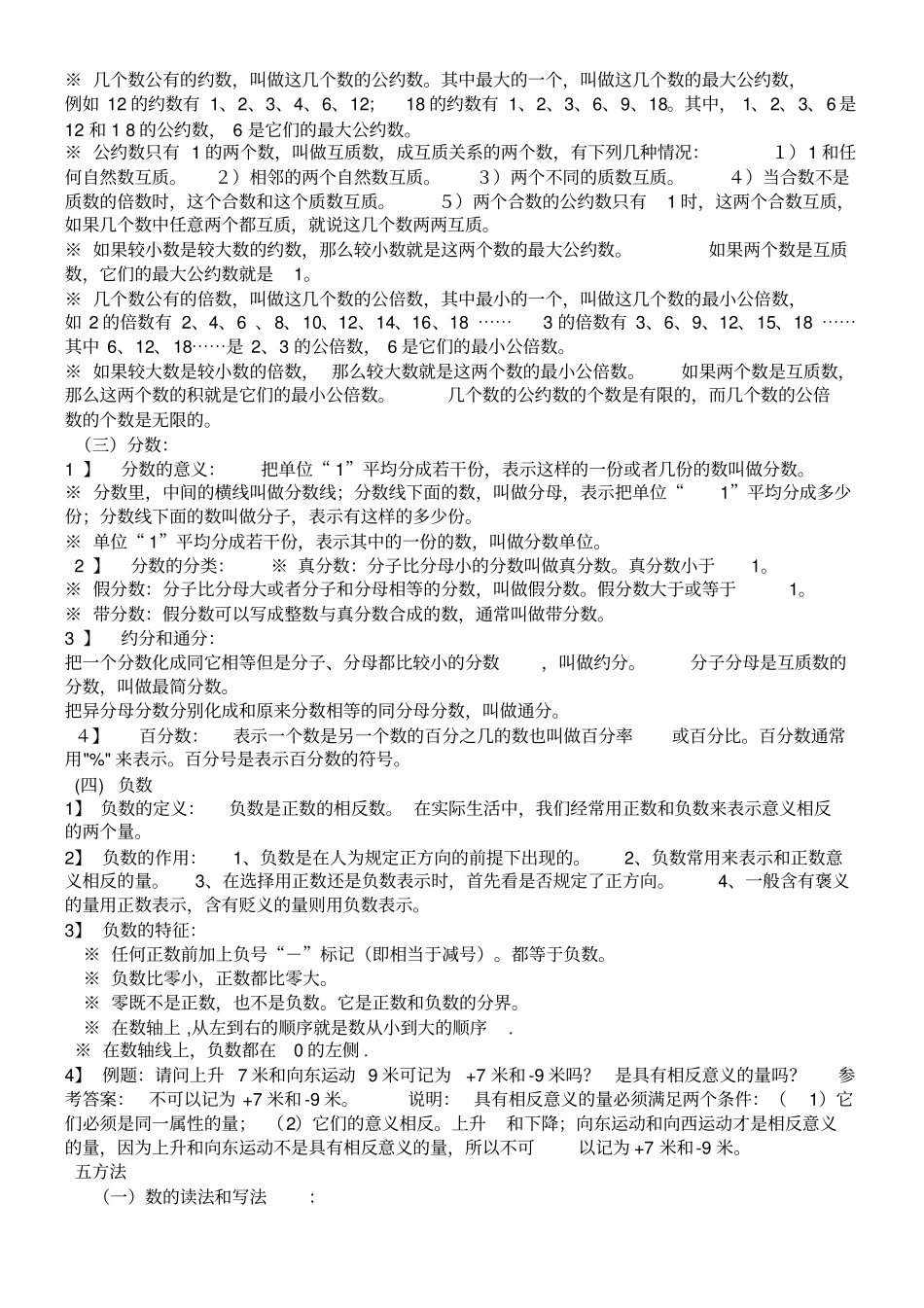
人教版小学数学全部概念和公式一、基础知识复习一)整数、小数、分数、负数概念:(一)整数1】整数的意义:自然数和0都是整数。2】自然数:我们在数物体的时候,用来表示物体个数的1,2,3⋯⋯叫做自然数。一个物体也没有,用0表示。0也是自然数。没有最大的自然数,自然数的个数是无限的。3】计数单位:一(个)、十、百、千、万、十万、百万、千万、亿⋯⋯都是计数单位。每相邻两个计数单位之间的进率都是10。这样的计数法叫做十进制计数法。4】数位:计数单位按照一定的顺序排列起来,它们所占的位置叫做数位。有个位、十位、百位、千位、万位、十万位、百万位、千万位、亿位。5】数的整除:整数a除以整数b(b≠0),除得的商是整数而没有余数,我们就说a能被b整除,或者说b能整除a。如果数a能被数b(b≠0)整除,a就叫做b的倍数,b就叫做a的约数(或a的因数)。倍数和约数是相互依存的。因为35能被7整除,所以35是7的倍数,7是35的约数(因数)。小学各年级课件教案习题汇总一年级二年级三年级四年级五年级整除常识:※个位上是0、2、4、6、8的数,都能被2整除,例如:202、480、304,都能被2整除。※个位上是0或5的数,都能被5整除,例如:5、30、405都能被5整除。。※一个数的各位上的数的和能被3整除,这个数就能被3整除,例如:12、108、204都能被3整除。※一个数各位数上的和能被9整除,这个数就能被9整除。能被3整除的数不一定能被9整除,但是能被9整除的数一定能被3整除。※一个数的末两位数能被4(或25)整除,这个数就能被4(或25)整除。例如:16、404、1256都能被4整除,50、325、500、1675都能被25整除。※一个数的末三位数能被8(或125)整除,这个数就能被8(或125)整除。例如:1168、4600、5000、12344都能被8整除,1125、13375、5000都能被125整除。7】偶数、奇数、质数、合数:自然数按能否被2整除的特征可分为奇数和偶数※能被2整除的数叫做偶数。0也是偶数。※不能被2整除的数叫做奇数。※一个数,如果只有1和它本身两个因数,这样的数叫做质数.100以内的质数有:2、3、5、7、11、13、17、19、23、29、31、37、41、43、47、53、59、61、67、71、73、79、83、89、97。※一个数,如果除了1和它本身还有别的因数,这样的数叫做合数,例如4、6、8、9、12都是合数。※一个数的约数(因数)的个数是有限的,其中最小的因数是1,最大的因数是它本身。例如:10的因数有1、2、5、10,其中最小的因数是1,最大的因数是10。※一个数的倍数的个数是无限的,其中最小的倍数是它本身。3的倍数有:3、6、9、12⋯⋯其中最小的倍数是3,没有最大的倍数。※1不是质数也不是合数,自然数除了1外,不是质数就是合数。如果把自然数按其约数的个数的不同分类,可分为质数、合数和1。※每个合数都可以写成几个质数相乘的形式。其中每个质数都是这个合数的因数,叫做这个合数的质因数,例如15=3×5,3和5叫做15的质因数。把一个合数用质因数相乘的形式表示出来,叫做分解质因数。例如把28分解质因数:28=2×2×78】最大公约数和最小公倍数:※几个数公有的约数,叫做这几个数的公约数。其中最大的一个,叫做这几个数的最大公约数,例如12的约数有1、2、3、4、6、12;18的约数有1、2、3、6、9、18。其中,1、2、3、6是12和18的公约数,6是它们的最大公约数。※公约数只有1的两个数,叫做互质数,成互质关系的两个数,有下列几种情况:1)1和任何自然数互质。2)相邻的两个自然数互质。3)两个不同的质数互质。4)当合数不是质数的倍数时,这个合数和这个质数互质。5)两个合数的公约数只有1时,这两个合数互质,如果几个数中任意两个都互质,就说这几个数两两互质。※如果较小数是较大数的约数,那么较小数就是这两个数的最大公约数。如果两个数是互质数,它们的最大公约数就是1。※几个数公有的倍数,叫做这几个数的公倍数,其中最小的一个,叫做这几个数的最小公倍数,如2的倍数有2、4、6、8、10、12、14、16、18⋯⋯3的倍数有3、6、9、12、15、18⋯⋯其中6、12、18⋯⋯是2、3的公倍数,6是它们的最小公倍数。※如果较大数是较小数的倍数,那么较大数就是这两个数的最小公...

1、当您付费下载文档后,您只拥有了使用权限,并不意味着购买了版权,文档只能用于自身使用,不得用于其他商业用途(如 [转卖]进行直接盈利或[编辑后售卖]进行间接盈利)。
2、本站所有内容均由合作方或网友上传,本站不对文档的完整性、权威性及其观点立场正确性做任何保证或承诺!文档内容仅供研究参考,付费前请自行鉴别。
3、如文档内容存在违规,或者侵犯商业秘密、侵犯著作权等,请点击“违规举报”。

碎片内容

人教版小学数学全部概念和公式

您可能关注的文档

文库响当当+ 关注
实名认证
内容提供者

该用户很懒,什么也没介绍

确认删除?
VIP
微信客服
  • 扫码咨询
会员Q群
  • 会员专属群点击这里加入QQ群
客服邮箱
回到顶部