电脑桌面
添加小米粒文库到电脑桌面
安装后可以在桌面快捷访问

民办教育机构劳动合同VIP免费

民办教育机构劳动合同_第1页
1/3
民办教育机构劳动合同_第2页
2/3
民办教育机构劳动合同_第3页
3/3
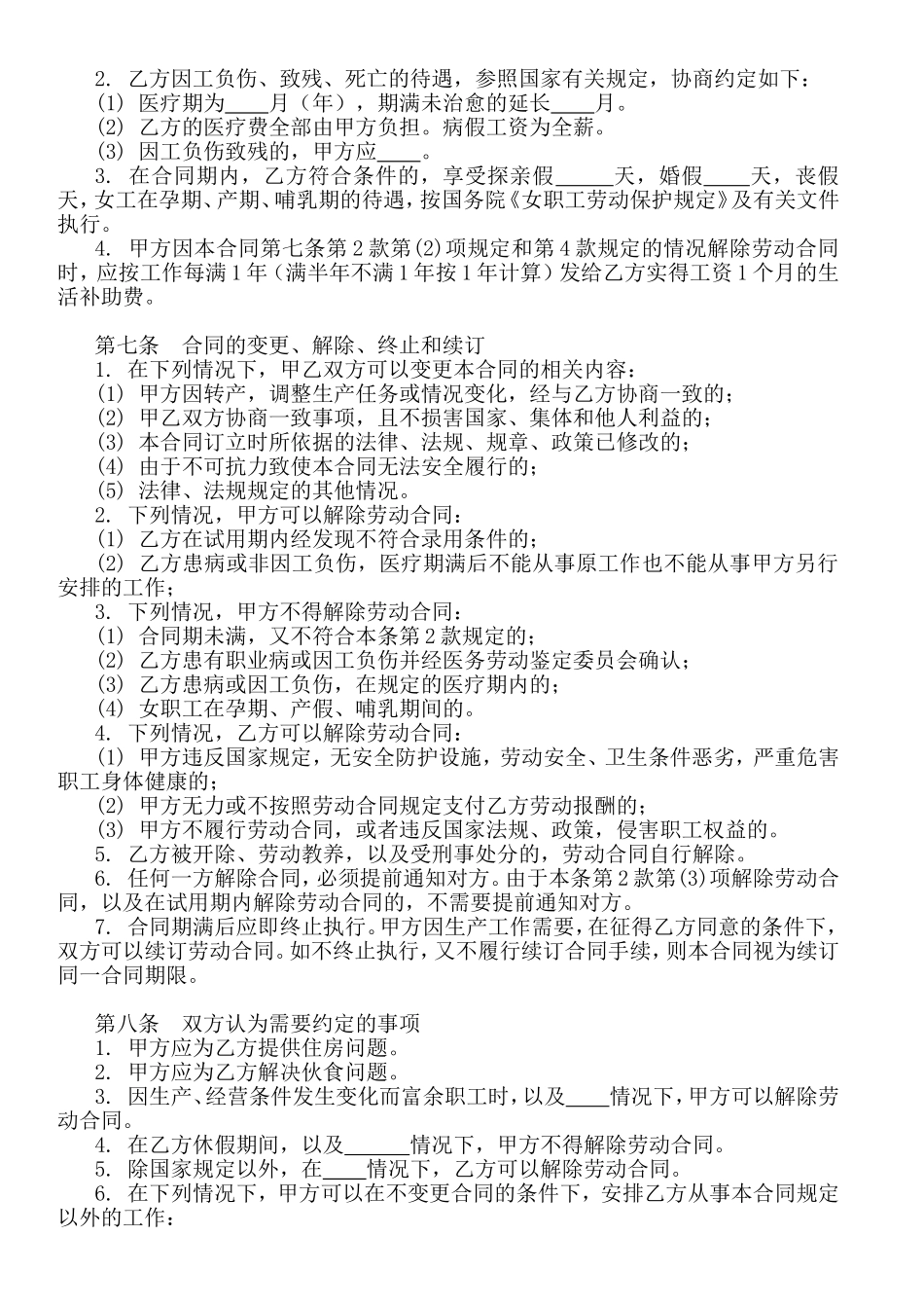
民办教育机构劳动合同甲方(用人单位)名称:地址:法定代表人(主要负责人):乙方(劳动者)姓名:性别:年龄:现住址:身份证号码:根据《中华人民共和国劳动法》有关规定,甲乙双方在平等自愿的基础上签订本劳动合同。第一条合同期限本合同期从年月日起至年月日止,期限为年。其中试用期从年月日起至年月日止,共个月。第二条工作任务乙方愿意接受并完成下列工作任务:在岗位。第三条劳动保护和劳动条件甲方根据生产(工作)岗位的需要,按照国家劳动安全卫生的有关规定配备必要的安全防护设施。第四条劳动纪律甲方应根据国家规定制定各项规章、制度,具体内容:乙方在合同期内须严格遵守各项纪律,服从甲方管理,积极做好工作。第五条工作时间与劳动报酬1.乙方每月工作天,每天实行小时工作制。如双方同意延长工作时间,按加点给予报酬,加点费为每小时元。2.合同期限,职工工资待遇(甲方支付乙方工资、资金的数量,支付时间和方式等)按下列约定办理:(1);(2);(3);(4);第六条社会保险福利待遇1.乙方非因工负伤、患病住院治疗,以及死亡的待遇,参照国家有关规定,协商约定如下:(1)乙方非因工负伤、患病的,甲方应给予月的医疗期。医疗期满尚未治愈的再延长月。(2)医疗期内的医疗费由甲方负责%,乙方负担%,病假工资为元。(3)医疗期满后因不能从事原工作被解除劳动合同的,甲方应发给乙方相当于本人实得工资3至6个月的医疗补助费。2.乙方因工负伤、致残、死亡的待遇,参照国家有关规定,协商约定如下:(1)医疗期为月(年),期满未治愈的延长月。(2)乙方的医疗费全部由甲方负担。病假工资为全薪。(3)因工负伤致残的,甲方应。3.在合同期内,乙方符合条件的,享受探亲假天,婚假天,丧假天,女工在孕期、产期、哺乳期的待遇,按国务院《女职工劳动保护规定》及有关文件执行。4.甲方因本合同第七条第2款第(2)项规定和第4款规定的情况解除劳动合同时,应按工作每满1年(满半年不满1年按1年计算)发给乙方实得工资1个月的生活补助费。第七条合同的变更、解除、终止和续订1.在下列情况下,甲乙双方可以变更本合同的相关内容:(1)甲方因转产,调整生产任务或情况变化,经与乙方协商一致的;(2)甲乙双方协商一致事项,且不损害国家、集体和他人利益的;(3)本合同订立时所依据的法律、法规、规章、政策已修改的;(4)由于不可抗力致使本合同无法安全履行的;(5)法律、法规规定的其他情况。2.下列情况,甲方可以解除劳动合同:(1)乙方在试用期内经发现不符合录用条件的;(2)乙方患病或非因工负伤,医疗期满后不能从事原工作也不能从事甲方另行安排的工作;3.下列情况,甲方不得解除劳动合同:(1)合同期未满,又不符合本条第2款规定的;(2)乙方患有职业病或因工负伤并经医务劳动鉴定委员会确认;(3)乙方患病或因工负伤,在规定的医疗期内的;(4)女职工在孕期、产假、哺乳期间的。4.下列情况,乙方可以解除劳动合同:(1)甲方违反国家规定,无安全防护设施,劳动安全、卫生条件恶劣,严重危害职工身体健康的;(2)甲方无力或不按照劳动合同规定支付乙方劳动报酬的;(3)甲方不履行劳动合同,或者违反国家法规、政策,侵害职工权益的。5.乙方被开除、劳动教养,以及受刑事处分的,劳动合同自行解除。6.任何一方解除合同,必须提前通知对方。由于本条第2款第(3)项解除劳动合同,以及在试用期内解除劳动合同的,不需要提前通知对方。7.合同期满后应即终止执行。甲方因生产工作需要,在征得乙方同意的条件下,双方可以续订劳动合同。如不终止执行,又不履行续订合同手续,则本合同视为续订同一合同期限。第八条双方认为需要约定的事项1.甲方应为乙方提供住房问题。2.甲方应为乙方解决伙食问题。3.因生产、经营条件发生变化而富余职工时,以及情况下,甲方可以解除劳动合同。4.在乙方休假期间,以及情况下,甲方不得解除劳动合同。5.除国家规定以外,在情况下,乙方可以解除劳动合同。6.在下列情况下,甲方可以在不变更合同的条件下,安排乙方从事本合同规定以外的工作:(1)合同期内发生事故或自然灾害,需要抢修或救灾;(2)合同期内因工作需要而进行的临时调动,期限为月;(3)合同期内发生...

1、当您付费下载文档后,您只拥有了使用权限,并不意味着购买了版权,文档只能用于自身使用,不得用于其他商业用途(如 [转卖]进行直接盈利或[编辑后售卖]进行间接盈利)。
2、本站所有内容均由合作方或网友上传,本站不对文档的完整性、权威性及其观点立场正确性做任何保证或承诺!文档内容仅供研究参考,付费前请自行鉴别。
3、如文档内容存在违规,或者侵犯商业秘密、侵犯著作权等,请点击“违规举报”。

碎片内容

民办教育机构劳动合同

您可能关注的文档

确认删除?
VIP
微信客服
  • 扫码咨询
会员Q群
  • 会员专属群点击这里加入QQ群
客服邮箱
回到顶部