电脑桌面
添加小米粒文库到电脑桌面
安装后可以在桌面快捷访问

西方经济学--人大在职 2014.12 答案VIP免费

西方经济学--人大在职 2014.12 答案_第1页
1/29
西方经济学--人大在职 2014.12 答案_第2页
2/29
西方经济学--人大在职 2014.12 答案_第3页
3/29
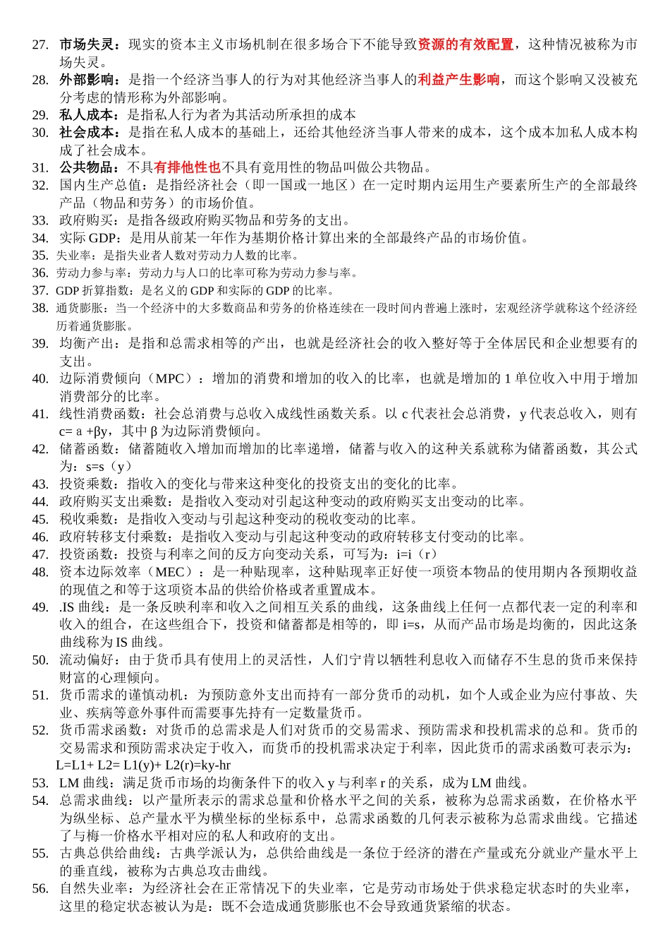
《西方经济学》学习要点(2014.12)一、名词解释(共60个)1.商品的需求:是指消费者在一定时期内在各种可能的价格水平愿意而且能够购买的该商品的数量。2.商品的需求曲线:是根据需求表中商品不同的价格——需求量的组合在平面坐标图上所绘制的一条曲线,它是向右下方倾斜的,即它的斜率为负值,表示商品的需求量和价格之间成反方向变动的关系。3.商品的供给:是指生产者在一定时期内在各种可能的价格水平愿意而且能够提供出售的该商品的数量。4.商品的均衡价格:是指该种商品的市场需求量和市场供给量相等时的价格。5.商品的均衡数量:在均衡价格水平下的相等的供求数量。6.需求量的变动:是指在其他条件不变时,由某商品的价格变动所引起的该商品的需求数量的变动。7.供给的变动:是指在某商品价格不变的条件下,由于其他因素变动所引起的该商品的的供给数量的变动。8.供求定理:在其他条件不变的情况下,需求变动分别引起均衡价格和均衡数量的同方向的变动;供给变动引起均衡价格的反方向的变动,引起均衡数量的同方向的变动。9.需求的价格弹性:在一定时期内,一种商品的需求量变动对于该商品的价格变动的反应程度。或者表示在一定时期内,当一种商品的价格变化百分之一时所引起的该商品的需求量变化的百分比。10.效用:是指商品满足人的欲望的能力评价,或者说,效用是指消费者在消费商品时所感受到的满足程度。11.边际效用递减规律:在一定时间内,在其他商品的消费数量保持不变的条件下,随着消费者对某种商品消费量的增加,消费者从该商品连续增加的每一消费单位中所得到的效用增量即边际效用是递减的。12.消费者剩余:是消费者在购买一定数量的某种商品时愿意支付的最高总价格和实际支付的总价格之间的差额。13.无差异曲线:能够给消费者带来相同的效用水平或满足程度的两种商品的所有组合。14.替代效应:由商品的价格变动所引起的商品相对价格的变动,进而由商品的相对价格变动所引起的商品需求量的变动。15.收入效应:由商品的价格变动所引起的实际收入水平变动,进而由实际收入水平变动所引起的商品需求量的变动。16.生产函数:在一定时期内,在技术水平不变的情况下,生产中所使用的各种生产要素的数量与所能生产的最大产量之间的关系。17.边际报酬递减规律:在技术水平不变的条件下,在连续等量地把某一种可变生产要素增加到其他一种或几种数量不变的生产要素上去的过程中,当这种可变生产要素的投入量小于某一特定值时,增加该要素投入所带来的边际产量是递增的;当这种可变要素的投入量连续增加并超过这个特定值时,增加该要素投入所带来的边际产量是递减的。18.等产量曲线:是在技术水平不变的条件下,生产同一产量的两种生产要素投入量的所有不同组合的轨迹。19.机会成本:生产者所放弃的使用相同的生产要素在其他生产用途中所能得到的最高收入。20.平均可变成本:是厂商在短期内平均每生产一单位产品所消耗的可变成本。21.完全竞争市场:具备以下四个条件:市场上有大量的买者和卖者;市场上每一个厂商提供的商品都是完全同质的;所有的资源具有完全的流动性;信息是完全的。符合以上四个假定条件的市场被称为完全竞争市场。22.利润最大化的均衡条件:边际收益等于边际成本是厂商实现利润最大化的均衡条件;23.短期生产者剩余:指厂商在提供一定数量的某种产品时实际接受的总支付和愿意接受的最小总支付之间的差额。24.价格歧视:以不同价格销售同一种产品.25.寡头市场:是指少数几家厂商控制整个市场的产品的生产和销售的这样一种市场组织。26.帕累托最优状态:如果对于某种既定的资源配置状态,在该状态上,任意改变都不可能使至少有一个人的状况变好而又不使任何人的状况变坏,则这种资源配置状态为帕累托最优状态。27.市场失灵:现实的资本主义市场机制在很多场合下不能导致资源的有效配置,这种情况被称为市场失灵。28.外部影响:是指一个经济当事人的行为对其他经济当事人的利益产生影响,而这个影响又没被充分考虑的情形称为外部影响。29.私人成本:是指私人行为者为其活动所承担的成本30.社会成本:是指在私人成本的基础上,还给其他经济当事人带来的...

1、当您付费下载文档后,您只拥有了使用权限,并不意味着购买了版权,文档只能用于自身使用,不得用于其他商业用途(如 [转卖]进行直接盈利或[编辑后售卖]进行间接盈利)。
2、本站所有内容均由合作方或网友上传,本站不对文档的完整性、权威性及其观点立场正确性做任何保证或承诺!文档内容仅供研究参考,付费前请自行鉴别。
3、如文档内容存在违规,或者侵犯商业秘密、侵犯著作权等,请点击“违规举报”。

碎片内容

西方经济学--人大在职 2014.12 答案

您可能关注的文档

确认删除?
VIP
微信客服
  • 扫码咨询
会员Q群
  • 会员专属群点击这里加入QQ群
客服邮箱
回到顶部