电脑桌面
添加小米粒文库到电脑桌面
安装后可以在桌面快捷访问

能力意识和培训管理程序VIP免费

能力意识和培训管理程序_第1页
1/4
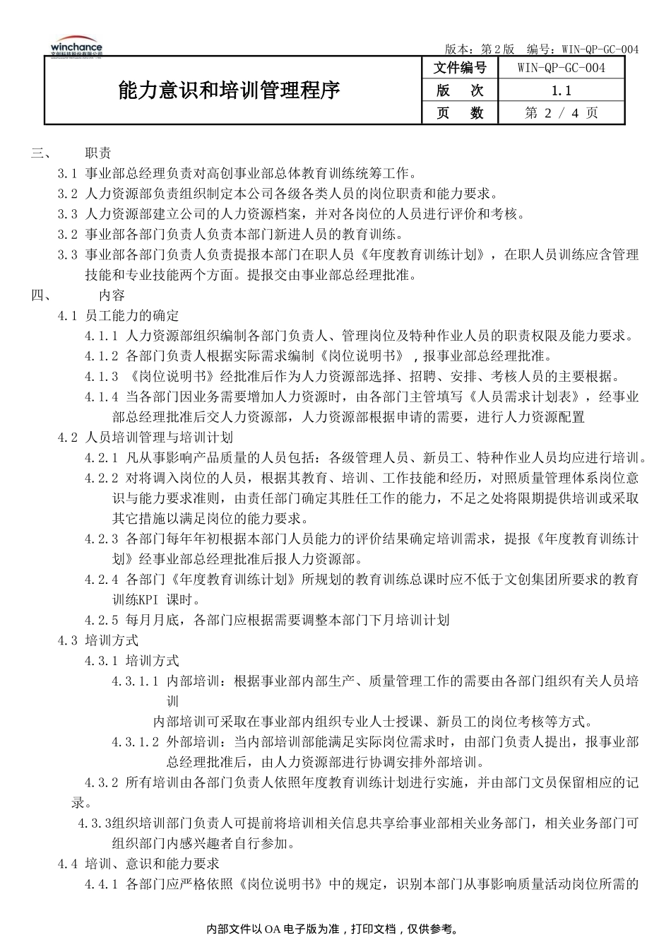
能力意识和培训管理程序_第2页
2/4
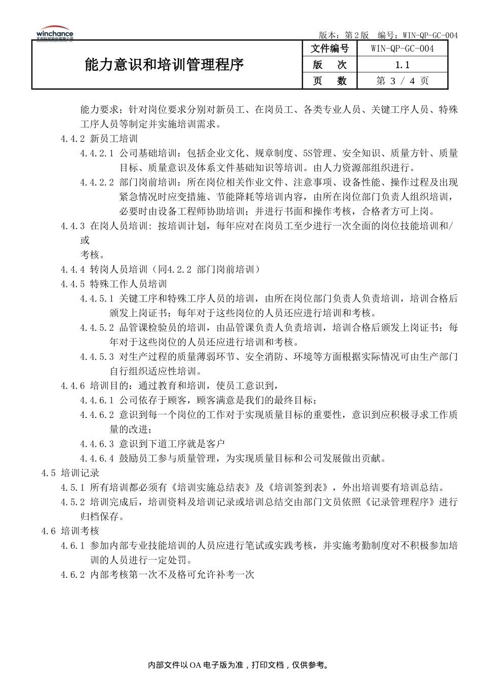
能力意识和培训管理程序_第3页
3/4
版本:第2版编号:WIN-QP-GC-004能力意识和培训管理程序文件编号WIN-QP-GC-004版次1.1页数第1/4页修订履历版次日期修订内容摘要修订人备注核准审查制(修)订公布实施日期:一、目的对从事影响产品质量的人员进行教育、培训,并进行评价和管理,确保所有岗位的人员胜任其工作,具备第一次就把事情做好的能力。二、范围本程序适用于高创事业部所有员工的各类培训教育及能力评价内部文件以OA电子版为准,打印文档,仅供参考。会签部门□□□□□签名日期版本:第2版编号:WIN-QP-GC-004能力意识和培训管理程序文件编号WIN-QP-GC-004版次1.1页数第2/4页三、职责3.1事业部总经理负责对高创事业部总体教育训练统筹工作。3.2人力资源部负责组织制定本公司各级各类人员的岗位职责和能力要求。3.3人力资源部建立公司的人力资源档案,并对各岗位的人员进行评价和考核。3.2事业部各部门负责人负责本部门新进人员的教育训练。3.3事业部各部门负责人负责提报本部门在职人员《年度教育训练计划》,在职人员训练应含管理技能和专业技能两个方面。提报交由事业部总经理批准。四、内容4.1员工能力的确定4.1.1人力资源部组织编制各部门负责人、管理岗位及特种作业人员的职责权限及能力要求。4.1.2各部门负责人根据实际需求编制《岗位说明书》,报事业部总经理批准。4.1.3《岗位说明书》经批准后作为人力资源部选择、招聘、安排、考核人员的主要根据。4.1.4当各部门因业务需要增加人力资源时,由各部门主管填写《人员需求计划表》,经事业部总经理批准后交人力资源部,人力资源部根据申请的需要,进行人力资源配置4.2人员培训管理与培训计划4.2.1凡从事影响产品质量的人员包括:各级管理人员、新员工、特种作业人员均应进行培训。4.2.2对将调入岗位的人员,根据其教育、培训、工作技能和经历,对照质量管理体系岗位意识与能力要求准则,由责任部门确定其胜任工作的能力,不足之处将限期提供培训或采取其它措施以满足岗位的能力要求。4.2.3各部门每年年初根据本部门人员能力的评价结果确定培训需求,提报《年度教育训练计划》经事业部总经理批准后报人力资源部。4.2.4各部门《年度教育训练计划》所规划的教育训练总课时应不低于文创集团所要求的教育训练KPI课时。4.2.5每月月底,各部门应根据需要调整本部门下月培训计划4.3培训方式4.3.1培训方式4.3.1.1内部培训:根据事业部内部生产、质量管理工作的需要由各部门组织有关人员培训内部培训可采取在事业部内组织专业人士授课、新员工的岗位考核等方式。4.3.1.2外部培训:当内部培训部能满足实际岗位需求时,由部门负责人提出,报事业部总经理批准后,由人力资源部进行协调安排外部培训。4.3.2所有培训由各部门负责人依照年度教育训练计划进行实施,并由部门文员保留相应的记录。4.3.3组织培训部门负责人可提前将培训相关信息共享给事业部相关业务部门,相关业务部门可组织部门内感兴趣者自行参加。4.4培训、意识和能力要求4.4.1各部门应严格依照《岗位说明书》中的规定,识别本部门从事影响质量活动岗位所需的内部文件以OA电子版为准,打印文档,仅供参考。版本:第2版编号:WIN-QP-GC-004能力意识和培训管理程序文件编号WIN-QP-GC-004版次1.1页数第3/4页能力要求;针对岗位要求分别对新员工、在岗员工、各类专业人员、关键工序人员、特殊工序人员等制定并实施培训需求。4.4.2新员工培训4.4.2.1公司基础培训:包括企业文化、规章制度、5S管理、安全知识、质量方针、质量目标、质量意识及体系文件基础知识等培训。由人力资源部组织进行。4.4.2.2部门岗前培训:所在岗位相关作业文件、注意事项、设备性能、操作过程及出现紧急情况时应变措施、节能降耗等培训内容,由所在岗位部门负责人组织培训,必要时由设备工程师协助培训;并进行书面和操作考核,合格者方可上岗。4.4.3在岗人员培训:按培训计划,每年应对在岗员工至少进行一次全面的岗位技能培训和/或考核。4.4.4转岗人员培训(同4.2.2部门岗前培训)4.4.5特殊工作人员培训4.4.5.1关键工序和特殊工序人员的培训,由所在岗位部门负责人负责培训,培训合格后颁发上岗证书;每年对于这些岗位的人员还应进行...

1、当您付费下载文档后,您只拥有了使用权限,并不意味着购买了版权,文档只能用于自身使用,不得用于其他商业用途(如 [转卖]进行直接盈利或[编辑后售卖]进行间接盈利)。
2、本站所有内容均由合作方或网友上传,本站不对文档的完整性、权威性及其观点立场正确性做任何保证或承诺!文档内容仅供研究参考,付费前请自行鉴别。
3、如文档内容存在违规,或者侵犯商业秘密、侵犯著作权等,请点击“违规举报”。

碎片内容

能力意识和培训管理程序

确认删除?
VIP
微信客服
  • 扫码咨询
会员Q群
  • 会员专属群点击这里加入QQ群
客服邮箱
回到顶部