电脑桌面
添加小米粒文库到电脑桌面
安装后可以在桌面快捷访问

网络维护合同VIP免费

网络维护合同_第1页
1/3
网络维护合同_第2页
2/3
网络维护合同_第3页
3/3
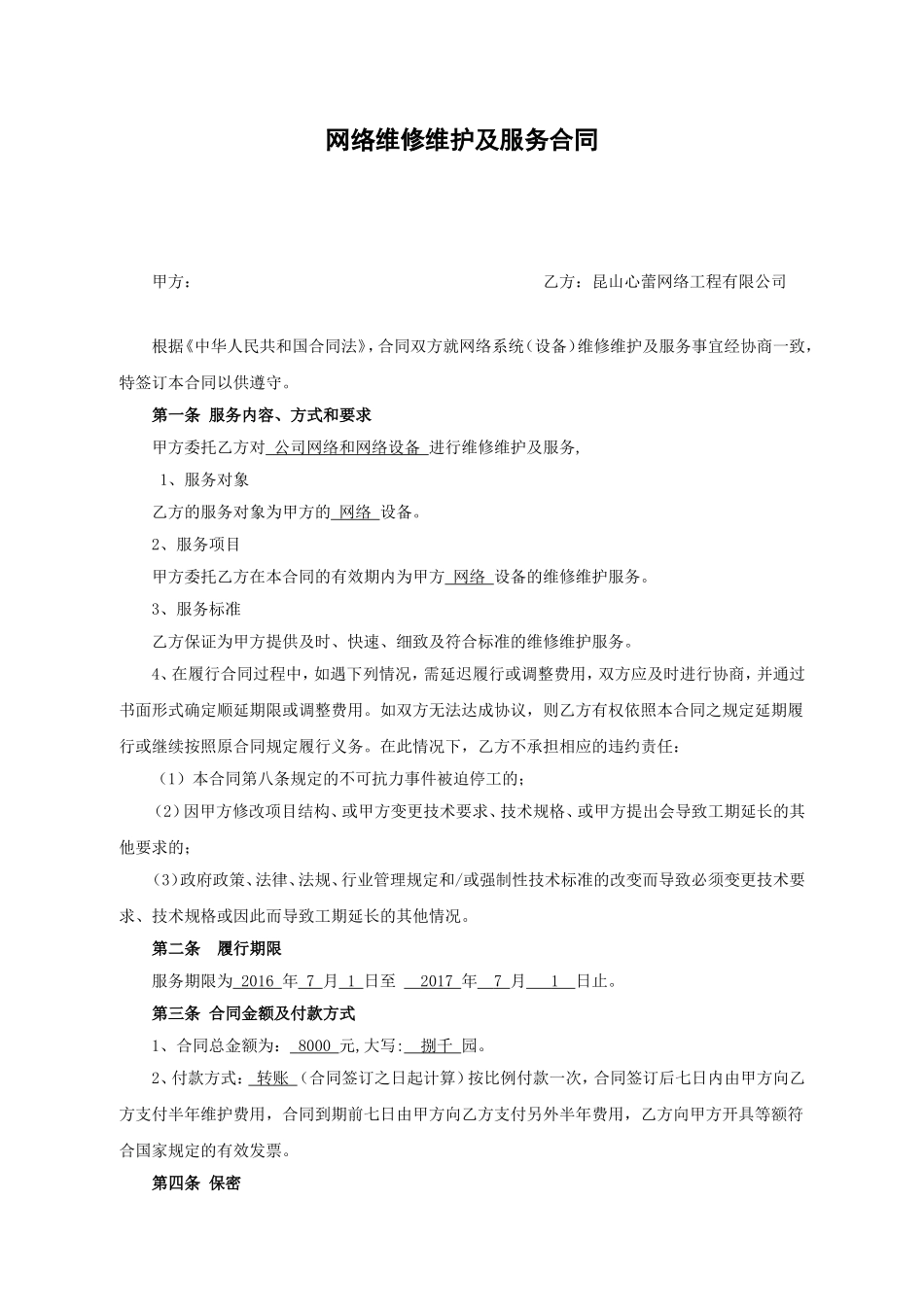
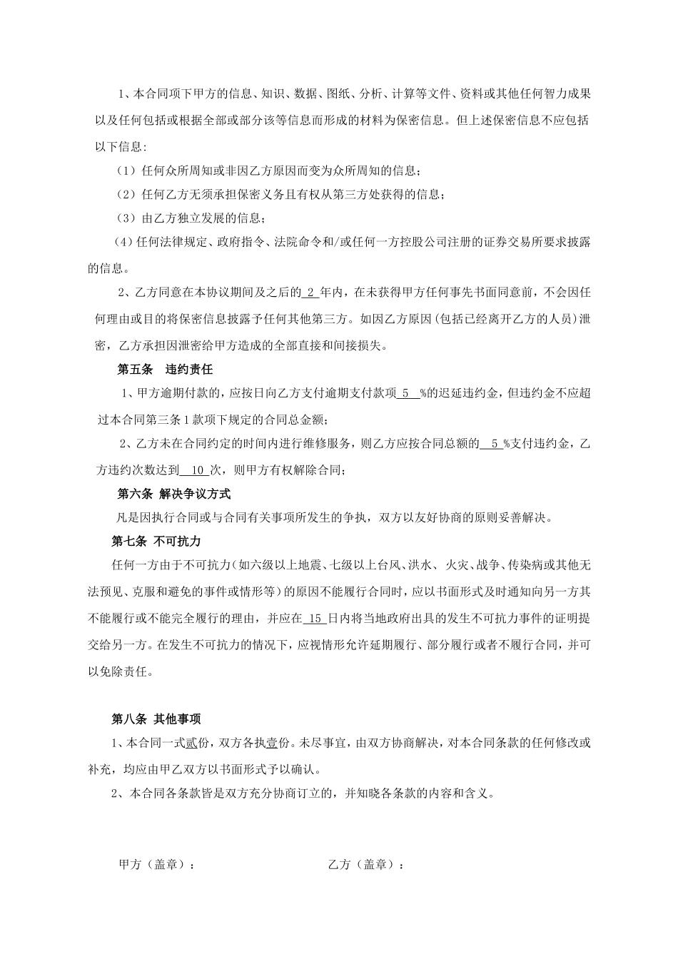
网络维修维护及服务合同甲方:乙方:昆山心蕾网络工程有限公司根据《中华人民共和国合同法》,合同双方就网络系统(设备)维修维护及服务事宜经协商一致,特签订本合同以供遵守。第一条服务内容、方式和要求甲方委托乙方对公司网络和网络设备进行维修维护及服务,1、服务对象乙方的服务对象为甲方的网络设备。2、服务项目甲方委托乙方在本合同的有效期内为甲方网络设备的维修维护服务。3、服务标准乙方保证为甲方提供及时、快速、细致及符合标准的维修维护服务。4、在履行合同过程中,如遇下列情况,需延迟履行或调整费用,双方应及时进行协商,并通过书面形式确定顺延期限或调整费用。如双方无法达成协议,则乙方有权依照本合同之规定延期履行或继续按照原合同规定履行义务。在此情况下,乙方不承担相应的违约责任:(1)本合同第八条规定的不可抗力事件被迫停工的;(2)因甲方修改项目结构、或甲方变更技术要求、技术规格、或甲方提出会导致工期延长的其他要求的;(3)政府政策、法律、法规、行业管理规定和/或强制性技术标准的改变而导致必须变更技术要求、技术规格或因此而导致工期延长的其他情况。第二条履行期限服务期限为2016年7月1日至2017年7月1日止。第三条合同金额及付款方式1、合同总金额为:8000元,大写:捌千园。2、付款方式:转账(合同签订之日起计算)按比例付款一次,合同签订后七日内由甲方向乙方支付半年维护费用,合同到期前七日由甲方向乙方支付另外半年费用,乙方向甲方开具等额符合国家规定的有效发票。第四条保密1、本合同项下甲方的信息、知识、数据、图纸、分析、计算等文件、资料或其他任何智力成果以及任何包括或根据全部或部分该等信息而形成的材料为保密信息。但上述保密信息不应包括以下信息:(1)任何众所周知或非因乙方原因而变为众所周知的信息;(2)任何乙方无须承担保密义务且有权从第三方处获得的信息;(3)由乙方独立发展的信息;(4)任何法律规定、政府指令、法院命令和/或任何一方控股公司注册的证券交易所要求披露的信息。2、乙方同意在本协议期间及之后的2年内,在未获得甲方任何事先书面同意前,不会因任何理由或目的将保密信息披露予任何其他第三方。如因乙方原因(包括已经离开乙方的人员)泄密,乙方承担因泄密给甲方造成的全部直接和间接损失。第五条违约责任1、甲方逾期付款的,应按日向乙方支付逾期支付款项5%的迟延违约金,但违约金不应超过本合同第三条1款项下规定的合同总金额;2、乙方未在合同约定的时间内进行维修服务,则乙方应按合同总额的5%支付违约金,乙方违约次数达到10次,则甲方有权解除合同;第六条解决争议方式凡是因执行合同或与合同有关事项所发生的争执,双方以友好协商的原则妥善解决。第七条不可抗力任何一方由于不可抗力(如六级以上地震、七级以上台风、洪水、火灾、战争、传染病或其他无法预见、克服和避免的事件或情形等)的原因不能履行合同时,应以书面形式及时通知向另一方其不能履行或不能完全履行的理由,并应在15日内将当地政府出具的发生不可抗力事件的证明提交给另一方。在发生不可抗力的情况下,应视情形允许延期履行、部分履行或者不履行合同,并可以免除责任。第八条其他事项1、本合同一式贰份,双方各执壹份。未尽事宜,由双方协商解决,对本合同条款的任何修改或补充,均应由甲乙双方以书面形式予以确认。2、本合同各条款皆是双方充分协商订立的,并知晓各条款的内容和含义。甲方(盖章):乙方(盖章):法定代表人:法定代表人(签字):时间:年月日时间:年月日

1、当您付费下载文档后,您只拥有了使用权限,并不意味着购买了版权,文档只能用于自身使用,不得用于其他商业用途(如 [转卖]进行直接盈利或[编辑后售卖]进行间接盈利)。
2、本站所有内容均由合作方或网友上传,本站不对文档的完整性、权威性及其观点立场正确性做任何保证或承诺!文档内容仅供研究参考,付费前请自行鉴别。
3、如文档内容存在违规,或者侵犯商业秘密、侵犯著作权等,请点击“违规举报”。

碎片内容

网络维护合同

确认删除?
VIP
微信客服
  • 扫码咨询
会员Q群
  • 会员专属群点击这里加入QQ群
客服邮箱
回到顶部