电脑桌面
添加小米粒文库到电脑桌面
安装后可以在桌面快捷访问

费用报销节点流程细化VIP免费

费用报销节点流程细化_第1页
1/3
费用报销节点流程细化_第2页
2/3
费用报销节点流程细化_第3页
3/3
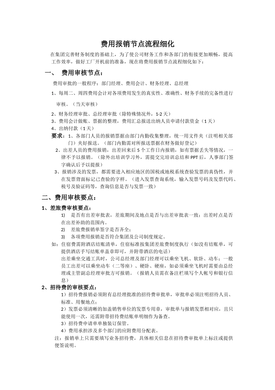
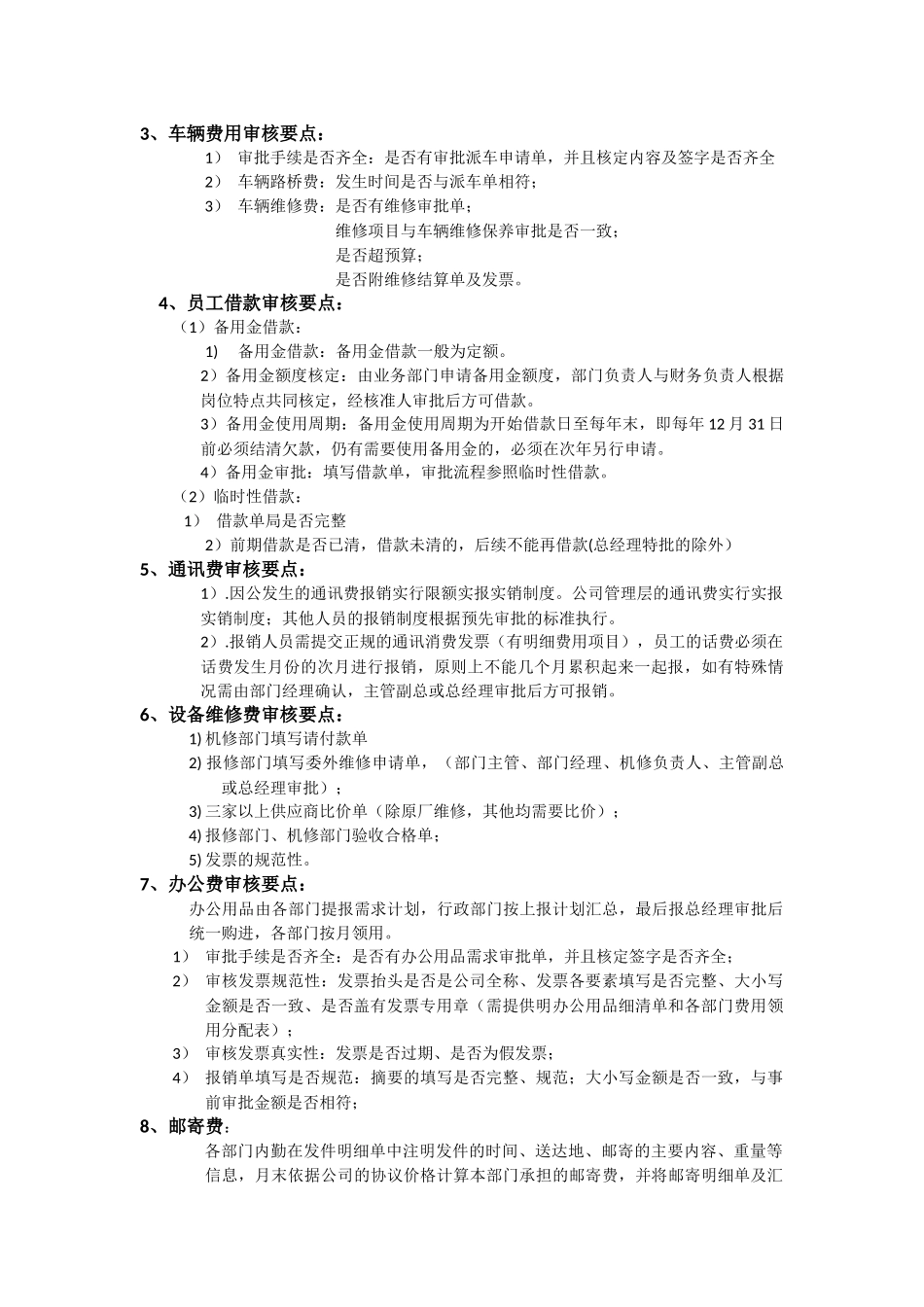
费用报销节点流程细化在集团完善财务制度的基础上,为了使公司财务工作和各部门的衔接更加顺畅,提高工作效率,做好工厂开机前的准备,现在将费用报销节点流程细化如下:一、费用审核节点:费用审批的一般程序:部门经理、费用会计、财务经理、总经理1、每周二、周四费用会计对各项费用发生的真实性、准确性、财务手续的完备性进行审核。(当天审核)2、财务经理审批、总经理审批(除特殊情况外,1-2天)3、费用会计做账、票据的整理,费用汇总报送出纳人员申请付款资金(1天)4、出纳付款(1天)要求:1、各部门人员的报销票据由部门内勤收集整理,统一用文件夹(注明相关部门)夹好报送。(部门内勤需对所报送票据在财务做好登记)2、出差人员的费用报销,出差回来后5个工作日内报销,如有票据丢失等情况,一律不予以报销。(除外出培训学习外,需提交完培训总结和PPT后,人事部门签字确认后予以提报)3、报销涉及的发票,都需要进入相应地区的国税或地税系统查验发票的真伪性,并在发票背面标记已查验的字样。(进入发票查询系统,输入发票号码及发票代码、税号及验证码等,查询信息是否与发票一致)二、费用审核要点:1、差旅费审核要点:1)是否有出差审批表,差旅期间及地点是否与出差审批表一致;出差时点是否在出差补助的范围内。2)差旅费报销单签字是否齐全;3)各项费用报销是否符合集团及公司制度规定。如:住宿费需附酒店结账清单,住宿标准按集团差旅费制度执行(如没有结账单,可提供酒店手写结账单盖章即可,并附带酒店的电话)出差乘坐交通工具时,公司总经理及部门经理可以乘坐飞机、软卧、动车;一般员工出差可以乘坐动车(二等座)、硬卧、硬座,如必须乘坐飞机时需要由总经理或主管副总经理审批方可报销。(报销人员需在备注栏填写个人帐号和银行信息)2、招待费的审核要点:1)招待费报销必须附有总经理批准的招待费审批单,审批单必须注明招待人员、标准、用餐地点;2)发票必须清晰的加盖销售单位的发票专用章,审批单与报销发票相对应,且只能使用一次,还需附带招待费结账单明细作为备查。3)招待费申请单单独装订保管。4)费用承担涉及多个部门的应附费用分配表。注:报销单上只需要填写业务招待费,具体相关信息在招待费审批单上标注或提供便签说明。3、车辆费用审核要点:1)审批手续是否齐全:是否有审批派车申请单,并且核定内容及签字是否齐全2)车辆路桥费:发生时间是否与派车单相符;3)车辆维修费:是否有维修审批单;维修项目与车辆维修保养审批是否一致;是否超预算;是否附维修结算单及发票。4、员工借款审核要点:(1)备用金借款:1)备用金借款:备用金借款一般为定额。2)备用金额度核定:由业务部门申请备用金额度,部门负责人与财务负责人根据岗位特点共同核定,经核准人审批后方可借款。3)备用金使用周期:备用金使用周期为开始借款日至每年末,即每年12月31日前必须结清欠款,仍有需要使用备用金的,必须在次年另行申请。4)备用金审批:填写借款单,审批流程参照临时性借款。(2)临时性借款:1)借款单局是否完整2)前期借款是否已清,借款未清的,后续不能再借款(总经理特批的除外)5、通讯费审核要点:1).因公发生的通讯费报销实行限额实报实销制度。公司管理层的通讯费实行实报实销制度;其他人员的报销制度根据预先审批的标准执行。2).报销人员需提交正规的通讯消费发票(有明细费用项目),员工的话费必须在话费发生月份的次月进行报销,原则上不能几个月累积起来一起报,如有特殊情况需由部门经理确认,主管副总或总经理审批后方可报销。6、设备维修费审核要点:1)机修部门填写请付款单2)报修部门填写委外维修申请单,(部门主管、部门经理、机修负责人、主管副总或总经理审批);3)三家以上供应商比价单(除原厂维修,其他均需要比价);4)报修部门、机修部门验收合格单;5)发票的规范性。7、办公费审核要点:办公用品由各部门提报需求计划,行政部门按上报计划汇总,最后报总经理审批后统一购进,各部门按月领用。1)审批手续是否齐全:是否有办公用品需求审批单,并且核定签字是否齐全;2)审核发票规范性:发票抬头是否...

1、当您付费下载文档后,您只拥有了使用权限,并不意味着购买了版权,文档只能用于自身使用,不得用于其他商业用途(如 [转卖]进行直接盈利或[编辑后售卖]进行间接盈利)。
2、本站所有内容均由合作方或网友上传,本站不对文档的完整性、权威性及其观点立场正确性做任何保证或承诺!文档内容仅供研究参考,付费前请自行鉴别。
3、如文档内容存在违规,或者侵犯商业秘密、侵犯著作权等,请点击“违规举报”。

碎片内容

费用报销节点流程细化

确认删除?
VIP
微信客服
  • 扫码咨询
会员Q群
  • 会员专属群点击这里加入QQ群
客服邮箱
回到顶部