电脑桌面
添加小米粒文库到电脑桌面
安装后可以在桌面快捷访问

基本建设项目审批流程VIP免费

基本建设项目审批流程_第1页
1/15
基本建设项目审批流程_第2页
2/15
基本建设项目审批流程_第3页
3/15
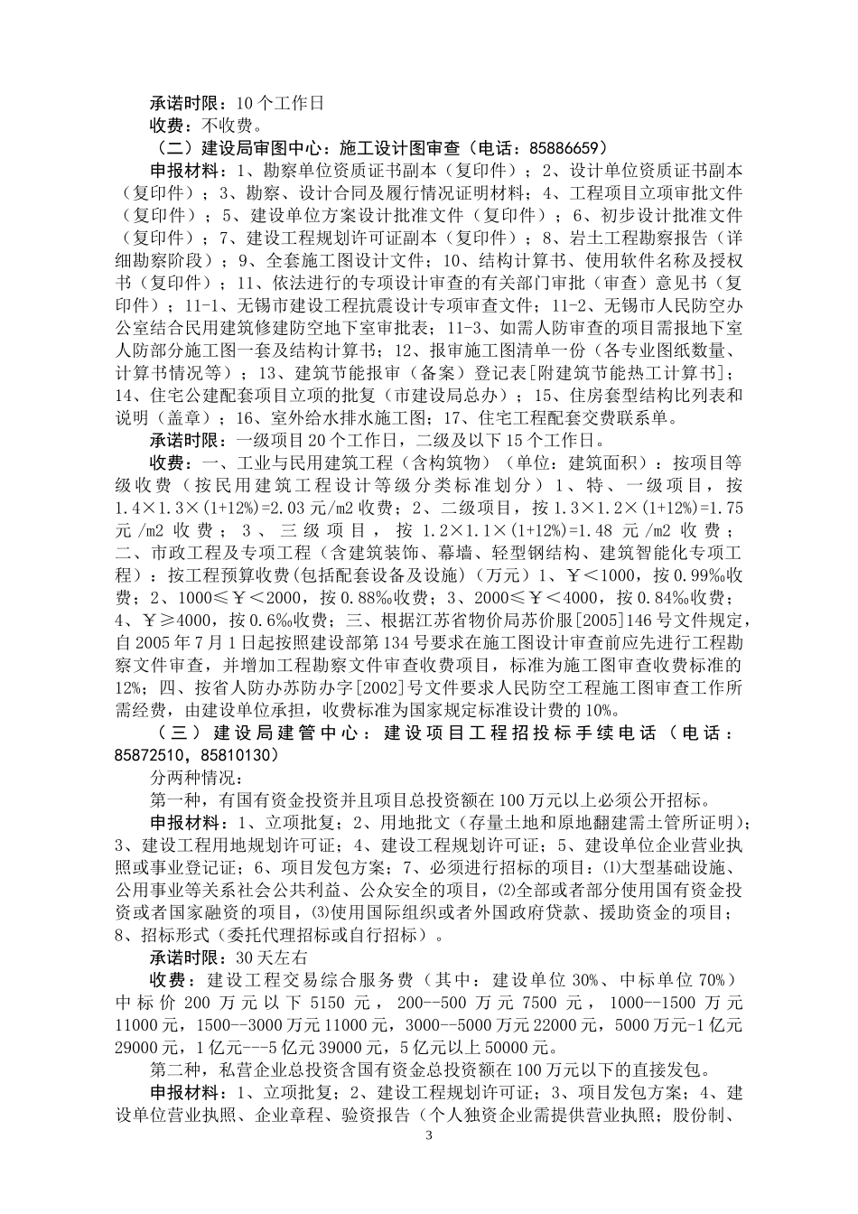
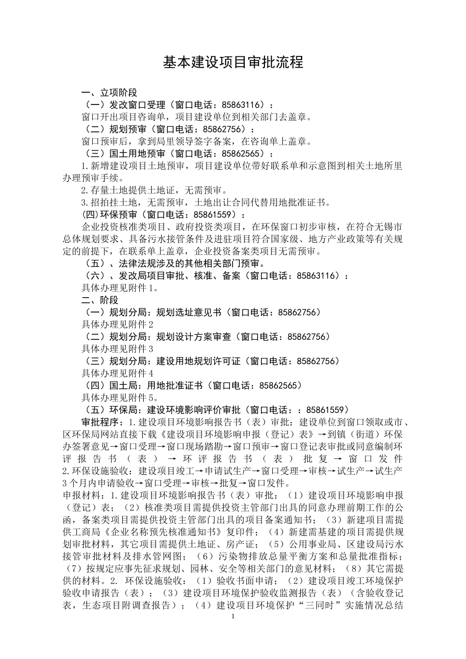
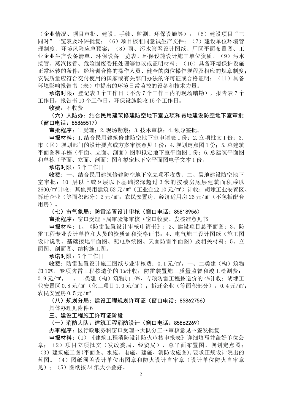
基本建设项目审批流程一、立项阶段(一)发改窗口受理(窗口电话:85863116):窗口开出项目咨询单,项目建设单位到相关部门去盖章。(二)规划预审(窗口电话:85862756):窗口预审后,拿到局里领导签字备案,在咨询单上盖章。(三)国土用地预审(窗口电话:85862565):1.新增建设项目土地预审,项目建设单位带好联系单和示意图到相关土地所里办理预审手续。2.存量土地提供土地证,无需预审。3.招拍挂土地,无需预审,土地出让合同代替用地批准证书。(四)环保预审(窗口电话:85861559):企业投资核准类项目、政府投资类项目,在环保窗口初步审核,在符合无锡市总体规划要求、具备污水接管条件及进驻项目符合国家级、地方产业政策等有关规定的前提下,在联系单上盖章,企业投资备案类项目无需预审。(五)、法律法规涉及的其他相关部门预审。(六)、发改局项目审批、核准、备案(窗口电话:85863116):具体办理见附件1。二、阶段(一)规划分局:规划选址意见书(窗口电话:85862756)具体办理见附件2(二)规划分局:规划设计方案审查(窗口电话:85862756)具体办理见附件3(三)规划分局:建设用地规划许可证(窗口电话:85862756)具体办理见附件4(四)国土局:用地批准证书(窗口电话:85862565)具体办理见附件5。(五)环保局:建设环境影响评价审批(窗口电话::85861559)审批程序:1.建设项目环境影响报告书(表)审批:建设单位到窗口领取或市、区环保局网站直接下载《建设项目环境影响申报(登记)表》→到镇(街道)环保办签署意见→窗口受理→窗口现场踏勘→窗口预审→窗口登记表审批或同意编制环评报告书(表)→环评报告书(表)批复→窗口发件2.环保设施验收:建设项目竣工→申请试生产→窗口受理→审核→试生产→试生产3个月内申请验收→窗口受理→审核→批复→窗口发件。申报材料:1.建设项目环境影响报告书(表)审批:(1)建设项目环境影响申报(登记)表;(2)核准类项目需提供投资主管部门出具的同意办理前期工作的公函,备案类项目需提供投资主管部门出具的项目备案通知书;(3)新建项目需提供工商局《企业名称预先核准通知书》复印件;(4)新建需基建的项目需提供规划审批材料,其它项目需提供土地证、房产证;(5)公用事业局、区建设局污水接管审批材料及排水管网图;(6)污染物排放总量平衡方案和总量批准指标;(7)按规定应事先征求规划、园林、安全等相关部门的意见材料;(8)其它需提供的材料。2.环保设施验收:(1)验收书面申请;(2)建设项目竣工环境保护验收申请报告(表);(3)建设项目环境保护验收监测报告(表)(含验收登记表,生态项目附调查报告);(4)建设项目环境保护“三同时”实施情况总结1(企业情况、项目审批、建设、手续、监测、环保设施等);(5)建设项目“三同时”一览表及环评批复;(6)项目核准同意试生产文件;(7)建设单位环境管理制度、环境风险应急预案;(8)雨、污水管网设计图纸、厂区平面布置图、工业企业生产设备清单、环保设备一览表、环保设施设计施工单位资质。(9)污水接管、蒸汽接管、危险固废委托处理等协议或证明材料;(10)具备环境保护设施正常运转的条件:经培训合格的操作人员、健全的岗位操作规程及相应的规章制度;安装质量应符合交付使用的国家或有关部门办法的许可证或合格证明;(11)具备环境影响报告书(表)中提出的环境日常监控的设备和技术力量。承诺时限:登记表3个工作日(不含7个工作日内的现场踏勘),报告表7个工作日,报告书10个工作日,环保设施验收15个工作日。收费:不收费(六)人防办:结合民用建筑修建防空地下室立项和易地建设防空地下室审批(窗口电话:85865517)审批程序:1.受理;2.现场勘察;3.技术审核;4.领导签批。申报材料:1.结合民用建筑修建防空地下室申请表1份;2.立项批文1份;3.市(区)规划部门的设计要点或方案审核意见1份;4.规划定点图1份;5.总建筑平面图和单栋(平面、立面、剖面)图和拟定地下室平面图1份;6.总建筑平面图和单栋(平面、立面、剖面)图和拟定地下室平面图电子文本1份。承诺时限:5个工作日收费:一、结合民用...

1、当您付费下载文档后,您只拥有了使用权限,并不意味着购买了版权,文档只能用于自身使用,不得用于其他商业用途(如 [转卖]进行直接盈利或[编辑后售卖]进行间接盈利)。
2、本站所有内容均由合作方或网友上传,本站不对文档的完整性、权威性及其观点立场正确性做任何保证或承诺!文档内容仅供研究参考,付费前请自行鉴别。
3、如文档内容存在违规,或者侵犯商业秘密、侵犯著作权等,请点击“违规举报”。

碎片内容

基本建设项目审批流程

您可能关注的文档

确认删除?
VIP
微信客服
  • 扫码咨询
会员Q群
  • 会员专属群点击这里加入QQ群
客服邮箱
回到顶部