电脑桌面
添加小米粒文库到电脑桌面
安装后可以在桌面快捷访问

赶工费计算方案VIP免费

赶工费计算方案_第1页
1/6
赶工费计算方案_第2页
2/6
赶工费计算方案_第3页
3/6
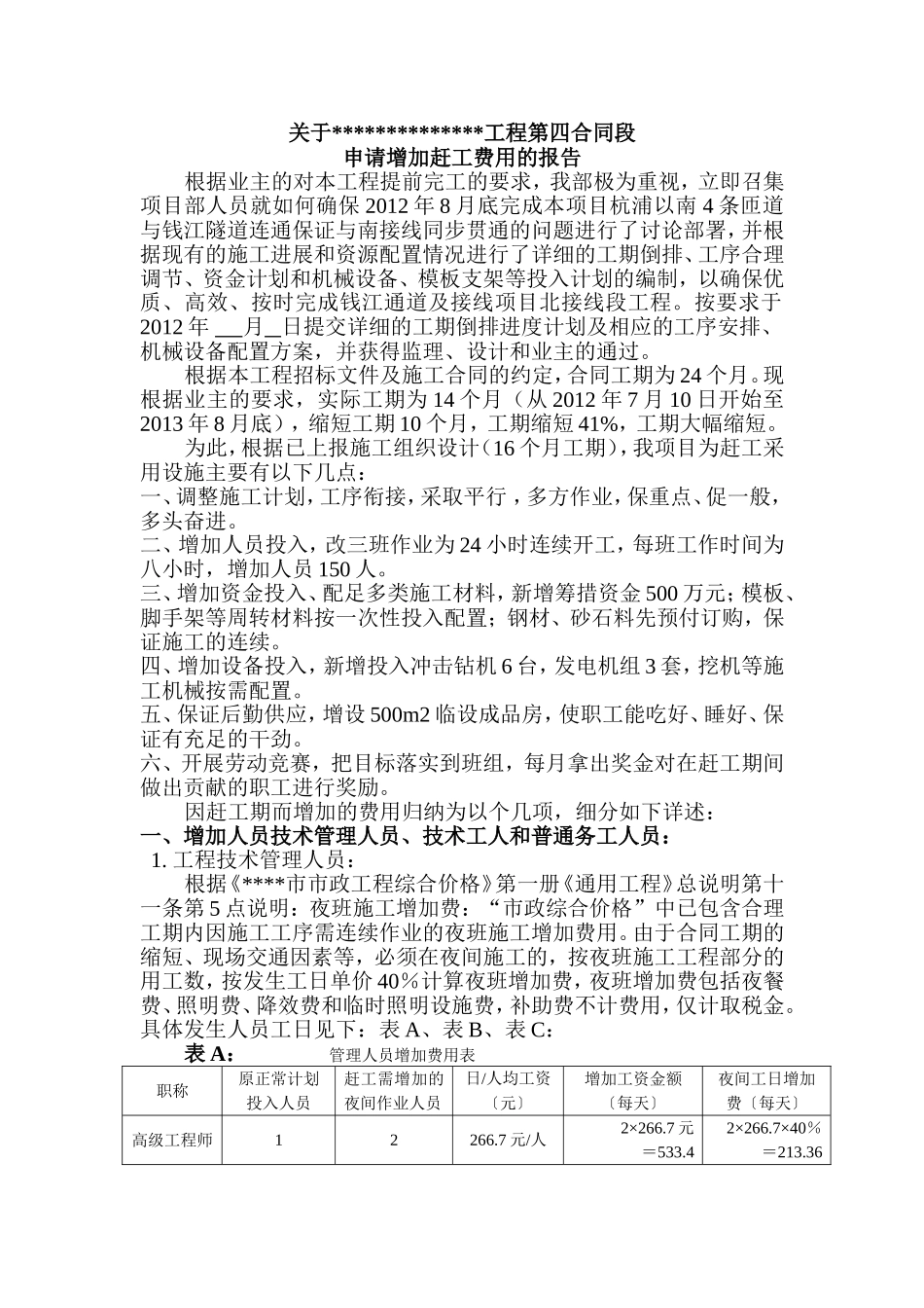
关于**************工程第四合同段申请增加赶工费用的报告根据业主的对本工程提前完工的要求,我部极为重视,立即召集项目部人员就如何确保2012年8月底完成本项目杭浦以南4条匝道与钱江隧道连通保证与南接线同步贯通的问题进行了讨论部署,并根据现有的施工进展和资源配置情况进行了详细的工期倒排、工序合理调节、资金计划和机械设备、模板支架等投入计划的编制,以确保优质、高效、按时完成钱江通道及接线项目北接线段工程。按要求于2012年月日提交详细的工期倒排进度计划及相应的工序安排、机械设备配置方案,并获得监理、设计和业主的通过。根据本工程招标文件及施工合同的约定,合同工期为24个月。现根据业主的要求,实际工期为14个月(从2012年7月10日开始至2013年8月底),缩短工期10个月,工期缩短41%,工期大幅缩短。为此,根据已上报施工组织设计(16个月工期),我项目为赶工采用设施主要有以下几点:一、调整施工计划,工序衔接,采取平行,多方作业,保重点、促一般,多头奋进。二、增加人员投入,改三班作业为24小时连续开工,每班工作时间为八小时,增加人员150人。三、增加资金投入、配足多类施工材料,新增筹措资金500万元;模板、脚手架等周转材料按一次性投入配置;钢材、砂石料先预付订购,保证施工的连续。四、增加设备投入,新增投入冲击钻机6台,发电机组3套,挖机等施工机械按需配置。五、保证后勤供应,增设500m2临设成品房,使职工能吃好、睡好、保证有充足的干劲。六、开展劳动竞赛,把目标落实到班组,每月拿出奖金对在赶工期间做出贡献的职工进行奖励。因赶工期而增加的费用归纳为以个几项,细分如下详述:一、增加人员技术管理人员、技术工人和普通务工人员:1.工程技术管理人员:根据《****市市政工程综合价格》第一册《通用工程》总说明第十一条第5点说明:夜班施工增加费:“市政综合价格”中已包含合理工期内因施工工序需连续作业的夜班施工增加费用。由于合同工期的缩短、现场交通因素等,必须在夜间施工的,按夜班施工工程部分的用工数,按发生工日单价40%计算夜班增加费,夜班增加费包括夜餐费、照明费、降效费和临时照明设施费,补助费不计费用,仅计取税金。具体发生人员工日见下:表A、表B、表C:表A:管理人员增加费用表职称原正常计划投入人员赶工需增加的夜间作业人员日/人均工资〔元〕增加工资金额〔每天〕夜间工日增加费〔每天〕高级工程师12266.7元/人2×266.7元=533.42×266.7×40%=213.36工程师22166.7元/人2×166.7元=333.42×166.7×40%=133.36助理工程师34100元/人4×100/元=4004×100×40%=160技术员4683.33元/人6×83.33元=499.986×83.33×40%=199.992合计10人14人1766.78元/天706.712注:1、施工发生日历天为120天,管理人员为三班制,每班连续工作八小时,其增加费计算公式为:(增加工资金额+增加工资总额×40%〕×120=发生管理人员工资增加费。2、本表A增加人数为14人。以上为工程技术管理人员的增加人数和相应增加的每天工资金额,实际发生为120日历天,管理员合计工资增加费为:〔1766.78+1766.78×40%〕×120=296819.04元。表B:技术工种、特殊工种增加费用表职称原正常计划投入人员赶工需增加的夜间作业人员日/人均工资〔元〕增加工资金额夜间工日增加费实际发生日历天测量工3570元/天5*70*110=38500A×40%=15400110天试验工3370元/天3*70*100=21000A×40%=8400100天木工203050元/天30*50*70=105000A×40%=4200070天钢筋工203050元/天30*50*100=150000A×40%=60000100天电焊工8870元/天8*70*80=44800A×40%=1792080天管道工10850元/天8*50*35=14000A×40%=560035天电工3670元/天6*70*100=42000A×40%=16800100天材料保管员2250元/天2*50*100=10000A×40%=4000100天安全员4660元/天6*60*100=36000A×40%=14400100天保安员2250元/天2*50*100=10000A×40%=4000100天翻斗车司机4670元/天6*70*110=46200A×40%=18480110天合计79106517500元207000注:1、表中A×40%表示:增加工资金额×40%夜间增加费2、本表B增加人数106人。以上为技术工种、特殊工种增加人数和相应...

1、当您付费下载文档后,您只拥有了使用权限,并不意味着购买了版权,文档只能用于自身使用,不得用于其他商业用途(如 [转卖]进行直接盈利或[编辑后售卖]进行间接盈利)。
2、本站所有内容均由合作方或网友上传,本站不对文档的完整性、权威性及其观点立场正确性做任何保证或承诺!文档内容仅供研究参考,付费前请自行鉴别。
3、如文档内容存在违规,或者侵犯商业秘密、侵犯著作权等,请点击“违规举报”。

碎片内容

赶工费计算方案

您可能关注的文档

确认删除?
VIP
微信客服
  • 扫码咨询
会员Q群
  • 会员专属群点击这里加入QQ群
客服邮箱
回到顶部