电脑桌面
添加小米粒文库到电脑桌面
安装后可以在桌面快捷访问

九年级化学上册 第三单元 物质构成的奥秘知识点复习 (新版)新人教版试卷VIP免费

九年级化学上册 第三单元 物质构成的奥秘知识点复习 (新版)新人教版试卷_第1页
1/5
九年级化学上册 第三单元 物质构成的奥秘知识点复习 (新版)新人教版试卷_第2页
2/5
九年级化学上册 第三单元 物质构成的奥秘知识点复习 (新版)新人教版试卷_第3页
3/5
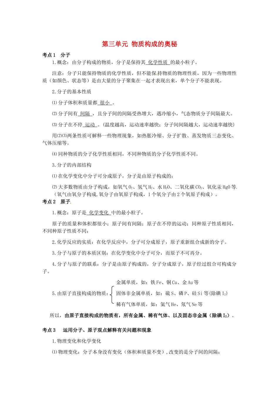
第三单元物质构成的奥秘考点1分子1.概念:由分子构成的物质,分子是保持其化学性质的最小粒子。注意:分子只能保持物质的化学性质,但不能保持物质的物理性质,因为一些物理性质(如颜色、状态等)是由大量的分子聚集在一起才表现出来,单个分子不能表现。2.分子的基本性质⑴分子体积和质量都很小。⑵分子间有间隔,且分子间的间隔受热增大,遇冷缩小,气态物质分子间隔最大。⑶分子在不停运动。(温度越高,运动速率越快;分子间间隔越大,运动速率越快)用⑵⑶两条性质可解释一些物理现象,如热胀冷缩、分子扩散、蒸发物质三态变化、气体压缩等。⑷同种物质的分子化学性质相同,不同种物质的分子化学性质不同。3.分子的内部结构⑴在化学变化中分子可分成原子,分子是由原子构成的;⑵大多数物质由分子构成,如氧气O2、氢气H2、水H2O、二氧化碳CO2、氧化汞HgO等(氧气由氧分子构成,氧分子由氧原子构成,1个氧分子由2个氧原子构成)。考点2原子1.概念:原子是化学变化中的最小粒子。原子的质量和体积都很小;原子间有间隔;原子在不停的运动;同种原子性质相同,不同种原子性质不同;2.化学反应的实质:在化学反应中,分子可分成原子,原子重新组合成新的分子。3.分子与原子的本质区别:在化学变化中分子可分,而原子不可再分。4.分子与原子的联系:分子是由原子构成的,分子分成原子,原子经过组合可构成分子。金属单质,如:铁Fe、铜Cu、金Au等5.由原子直接构成的物质:固体非金属单质,如:硫S、磷P、硅Si等(除碘I2)稀有气体单质,如:氦气He、氖气Ne等所以,由原子直接构成的物质有,所有金属、稀有气体、以及固态非金属(除碘I2)。考点3运用分子、原子观点解释有关问题和现象1.物理变化和化学变化⑴物理变化:分子本身没有变化(体积和质量不变),改变的是分子间的间隔;⑵化学变化:分子本身发生改变,变成其他物质的分子。2.纯净物和混合物(由分子构成的物质)⑴纯净物:由同种分子构成的物质,如:水中只含有水分子;⑵混合物:由不同种分子构成的物质。3.有些生活中的现象和自然现象也可用分子、原子的观点解释。如:衣服晾晒,花香等,可说明分子在运动;600L氧气在加压的情况下可装入容积4L钢瓶中,说明分子之间有间隔;1滴水中有大约1.67×1021个水分子,说明分子的质量和体积都很小。考点4知道原子的构成,能看懂简单的原子结构示意图1.构成2.原子一般由质子、中子、核外电子这三种小粒子构成,但普通的氢原子没有中子。3.在原子中质子所带正电荷总数等于核外电子所带负电荷,中子不带电,所以整个原子不显电性。4在原子中,核电荷数(即该原子在元素周期表中的原子序数)=质子数=核外电子数。5.不同种类的原子,核内质子数不同,核外电子数也不同。考点5相对原子质量1.概念以一种碳原子质量的十二分之一为标准,其他原子的质量与它相比较所得到的比,作为这种原子的相对原子质量,符号Ar。2.定义式:Ar(原子)=3.单位相对原子质量是一个比值,在国际单位制中规定单位为1(一般不写)4.近似计算质子和中子的质量大致相等,电子的质量与质子和中子的质量相比很小,约是质子质量的1/1836,所以原子的质量主要集中在原子核上,而原子核内质子和中子的相对质量都约为1,所以原子原子核质子每个质子带个单位正电荷中子不带电核外电子每个电子带个单位负电荷(1)()(1)相对原子质量≈质子数+中子数所以,质子数=相对原子质量-中子数引申:相对分子质量:构成分子的各原子的相对原子质量的总和。Mr(分子)=∑Ar(构成分子的原子)例题:求出水的相对分子质量Mr(H2O)=Ar(H)×2+Ar(O)=2×1+16=18知识点6原子核外电子的排布核外电子在不同电子层上的运动,叫做分层运动,又叫分层排布。1.电子层现在科学发现,原子核外电子层最少有1层,最多的有7层,离核最远的也叫最外层。2.电子排布规侓排满能量低的电子层(第一层)再排能量高的电子层;第一层最多排2个电子,第二层最多排8个电子,最外层电子数不超过8个(第一层为最外层时,不超过2)。5.原子结构示意图可以简明、方便地表示核外电子的分层排布。质子带正电6.最外层电子数与原子的化学性质关系最密切。考点7...

1、当您付费下载文档后,您只拥有了使用权限,并不意味着购买了版权,文档只能用于自身使用,不得用于其他商业用途(如 [转卖]进行直接盈利或[编辑后售卖]进行间接盈利)。
2、本站所有内容均由合作方或网友上传,本站不对文档的完整性、权威性及其观点立场正确性做任何保证或承诺!文档内容仅供研究参考,付费前请自行鉴别。
3、如文档内容存在违规,或者侵犯商业秘密、侵犯著作权等,请点击“违规举报”。

碎片内容

九年级化学上册 第三单元 物质构成的奥秘知识点复习 (新版)新人教版试卷

您可能关注的文档

雨丝书吧+ 关注
实名认证
内容提供者

乐于和他人分享知识,从事历史教学,热爱教育,高度负责。

相关文档

确认删除?
VIP
微信客服
  • 扫码咨询
会员Q群
  • 会员专属群点击这里加入QQ群
客服邮箱
回到顶部