电脑桌面
添加小米粒文库到电脑桌面
安装后可以在桌面快捷访问

(江苏专用)高考历史大二轮复习 板块五 现代中国 第15讲 现代中国的政治建设、祖国统一与对外关系练习-人教版高三全册历史试题VIP免费

(江苏专用)高考历史大二轮复习 板块五 现代中国 第15讲 现代中国的政治建设、祖国统一与对外关系练习-人教版高三全册历史试题_第1页
1/25
(江苏专用)高考历史大二轮复习 板块五 现代中国 第15讲 现代中国的政治建设、祖国统一与对外关系练习-人教版高三全册历史试题_第2页
2/25
(江苏专用)高考历史大二轮复习 板块五 现代中国 第15讲 现代中国的政治建设、祖国统一与对外关系练习-人教版高三全册历史试题_第3页
3/25
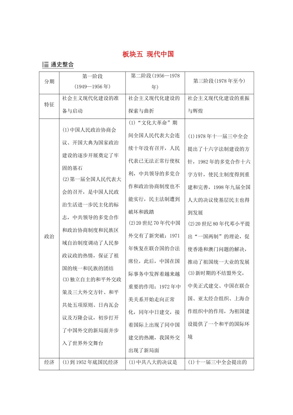
板块五现代中国分期第一阶段(1949—1956年)第二阶段(1956—1978年)第三阶段(1978年至今)特征社会主义现代化建设的准备与启动社会主义现代化建设的探索与曲折社会主义现代化建设的重振与辉煌政治(1)中国人民政治协商会议、开国大典为国家政治建设的逐步开展奠定了牢固的基石(2)第一届全国人民代表大会的召开,是中国人民政治生活进一步民主化的标志,中共领导的多党合作和政治协商制度和民族区域自治制度调动了人民参政议政的热情,保证了祖国的统一和民族的团结(3)独立自主的和平外交政策及三大外交方针、和平共处五项原则、日内瓦会议及万隆会议,初步打开了中国外交的新局面并步入了世界外交舞台(1)“文化大革命”期间全国人民代表大会连续十年没有召开,人民代表已无法正常行使权利,中共领导的多党合作和政治协商制度也不能实行,民主法制遭到破坏和践踏(2)20世纪70年代中国外交有了新突破;1971年恢复在联合国的合法席位,此后,中国在国际事务中发挥着越来越重要的作用;1972年中美关系开始走向正常化,同年中日建交,接着国际上出现了同中国建交的热潮,我国外交出现了新局面(1)1978年十一届三中全会提出了十六字法制建设的方针,1982年的多党合作十六字方针,使民主制度得到重建和完善,1998年九届全国人大的决议使基层民主也得到发展(2)20世纪80年代邓小平提出“一国两制”的理论,促使香港和澳门问题的解决,推动了祖国统一大业的发展(3)新时期的不结盟外交,中美正式建交、中国在联合国、亚太经合组织、上海合作组织中的作用,为祖国建设提供了一个和平的国际环境经济(1)到1952年底国民经济(1)中共八大的决议是(1)十一届三中全会提出的的恢复和发展,为国家有计划地开展经济建设打下基础(2)过渡时期总路线的制定及“一五”计划、三大改造的完成,开始了我国建设社会主义道路的探索对我国建设社会主义道路的一次成功探索(2)中共八大二次会议、“大跃进”和人民公社化运动,使我国出现了建国以来最严重的经济困难(3)面对严重的经济困难,中共提出了“调整、巩固、充实、提高”的方针,到1965年国民经济调整任务基本完成(4)“文化大革命”使中国的经济建设发展遭到严重挫折“以经济建设为中心”和改革开放的决策,标志着我国经济建设进入现代化建设的新时期(2)改革开放的深化(“南方谈话”、中共十四大、中共十五大)使我国的经济建设取得了重大成就文化(1)毛泽东的《论十大关系》和《关于正确处理人民内部矛盾的问题》等报告,从理论和实践上对社会主义建设道路进行不懈探索(2)新中国确立了沿着社会主义方向前进的人民教育(1)“两弹一星”使中国的国防能力大大增强。袁隆平杂交水稻的研究成果,提高了中国的水稻产量,也为世界农业科技做出重大贡献(2)1977年,中断十年的高考制度恢复(3)毛泽东思想在曲折中发展(1)邓小平理论是引导中国人民进行改革开放和社会主义现代化建设的伟大旗帜(2)载人航天技术增加了国防力量(3)20世纪80年代,我国制定颁布了《义务教育法》第15讲现代中国的政治建设、祖国统一与对外关系考试说明命题角度备考指导1.中华人民共和国的成立与民主政治制度的建设新政协的召开;中华人民共和国的成立;中国共产党领导的多党合作和政治协商制度的形成;人民代表大会制度的创立;民族区域自治制度的建立与发展1.(2019·江苏单科,11)中华人民共和国的成立2.(2014·江苏单科,8)人民代表大会制度体现的原则及意义1.从考查的内容看,本讲分内政(现代中国民主政治建设和祖国统一大业)和外交(对外关系)两大领域,涉及三大版块,是近几年高频考点,“内政”以民主政治建设的发展历程为主(重点关注三大制度),兼顾祖国统一大业(重点关注台湾问题);“外交”以成果为重点,分三个时期错开考查,复习备考应注意时事的间接影响2.从考查的技巧看,题型以选择题为主,往往以某一知识为背景,以新文字材料为呈现方式,贴近时事命题,考生需掌握中国社会主义“民主政治”的特点和“一国两制”的含义等内容,感悟其历史和现实意义3.从考查的方向看,“内政”突出成就,侧重对具有2.民主政治建设的曲折发展“文化大革命”对民主法制的践踏;十一届三中全会以来民主法制建...

1、当您付费下载文档后,您只拥有了使用权限,并不意味着购买了版权,文档只能用于自身使用,不得用于其他商业用途(如 [转卖]进行直接盈利或[编辑后售卖]进行间接盈利)。
2、本站所有内容均由合作方或网友上传,本站不对文档的完整性、权威性及其观点立场正确性做任何保证或承诺!文档内容仅供研究参考,付费前请自行鉴别。
3、如文档内容存在违规,或者侵犯商业秘密、侵犯著作权等,请点击“违规举报”。

碎片内容

(江苏专用)高考历史大二轮复习 板块五 现代中国 第15讲 现代中国的政治建设、祖国统一与对外关系练习-人教版高三全册历史试题

确认删除?
VIP
微信客服
  • 扫码咨询
会员Q群
  • 会员专属群点击这里加入QQ群
客服邮箱
回到顶部