电脑桌面
添加小米粒文库到电脑桌面
安装后可以在桌面快捷访问

(新高考)高考历史二轮复习 阶段评价检测(十四)现代文明的拓展——二战后的世界-人教版高三全册历史试题VIP专享VIP免费

(新高考)高考历史二轮复习 阶段评价检测(十四)现代文明的拓展——二战后的世界-人教版高三全册历史试题_第1页
1/6
(新高考)高考历史二轮复习 阶段评价检测(十四)现代文明的拓展——二战后的世界-人教版高三全册历史试题_第2页
2/6
(新高考)高考历史二轮复习 阶段评价检测(十四)现代文明的拓展——二战后的世界-人教版高三全册历史试题_第3页
3/6
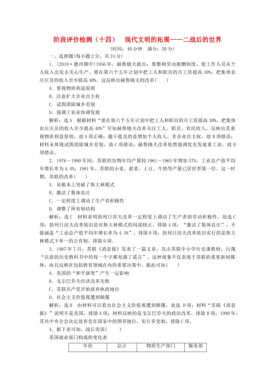
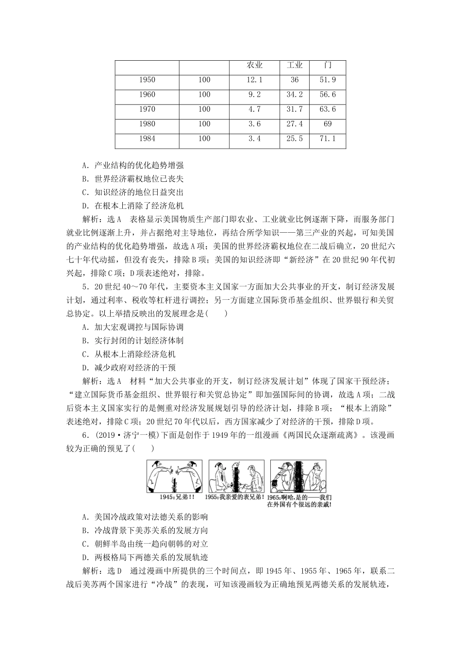
阶段评价检测(十四)现代文明的拓展——二战后的世界(时间:40分钟满分:50分)一、选择题(每小题2分,共24分)1.(2019·德州期中)1956年,赫鲁晓夫提出:要整顿劳动报酬制度,使工作人员从个人收入出发去关心生产。要在第六个五年计划中把工人和职员的月工资提高30%,把集体农庄庄员的收入至少提高40%。这反映出赫鲁晓夫的改革()A.重视物质利益原则B.注意扩大企业自主权C.试图消除城乡差别D.强调工农业协调发展解析:选A根据材料“要在第六个五年计划中把工人和职员的月工资提高30%,把集体农庄庄员的收入至少提高40%”可知赫鲁晓夫改革关注工人、职员、农民收入,反映出其重视物质利益原则,故A项正确;题干提及的是增加个人收入,非企业自主权,故B项错误;材料未体现试图消除城乡差别,故C项错误;赫鲁晓夫改革依然强调优先发展重工业,故D项错误。2.1976~1980年间,苏联的谷物年均产量较1961~1965年增加57%,工业总产值平均年增长率为4.4%;1981年,苏联的小麦、甜菜、土豆、牛奶等产量已居世界第一位。这一时期,苏联的改革()A.从根本上突破了斯大林模式B.激活了集体农庄C.一定程度上调动了生产者积极性D.调整了所有制结构解析:选C材料表明勃列日涅夫改革一定程度上调动了生产者的劳动积极性,故选C项;勃列日涅夫改革依旧是对斯大林模式的局部修正,排除A项;“激活了集体农庄”,不能涵盖“工业总产值平均年增长率为4.4%”,排除B项;勃列日涅夫改革依旧实行的是斯大林模式下单一的公有制,排除D项。3.1987年7月,苏联《消息报》发表了一篇文章,攻击苏联中小学历史课教材,污蔑“以前的历史教科书中的每一个字都充满了谎言”。这种现象不仅表现于苏联的重要新闻媒体,而且反映在包括教育领域在内的重要决策中。据此可知()A.美国的“和平演变”产生一定影响B.戈尔巴乔夫经济改革失败C.苏联共产党开始放弃执政地位D.社会主义价值观遭到颠覆解析:选D由材料可以看出社会主义价值观遭到颠覆,故选D项;材料“苏联《消息报》”说明不是美国,排除A项;材料反映的是戈尔巴乔夫的政治改革,排除B项;1990年,苏共中央全会决定放弃党在国家中的领导地位,实行多党制,排除C项。4.据下表可知,战后美国()美国就业部门构成的变化表年份总计物质生产部门服务部门农业工业195010012.13651.919601009.234.256.619701004.731.763.619801003.627.46919841003.425.571.1A.产业结构的优化趋势增强B.世界经济霸权地位已丧失C.知识经济的地位日益突出D.在根本上消除了经济危机解析:选A表格显示美国物质生产部门即农业、工业就业比例逐渐下降,而服务部门就业比例逐渐上升,并占据绝对主导地位,再结合所学知识——第三产业的兴起,可知美国的产业结构的优化趋势增强,故选A项;美国的世界经济霸权地位在二战后确立,20世纪六七十年代动摇,但没有丧失,排除B项;美国的知识经济即“新经济”在20世纪90年代初兴起,排除C项;D项表述绝对,排除。5.20世纪40~70年代,主要资本主义国家一方面加大公共事业的开支,制订经济发展计划,通过利率、税收等杠杆进行调控;另一方面建立国际货币基金组织、世界银行和关贸总协定。以上举措反映出的发展理念是()A.加大宏观调控与国际协调B.实行封闭的计划经济体制C.从根本上消除经济危机D.减少政府对经济的干预解析:选A材料“加大公共事业的开支,制订经济发展计划”体现了国家干预经济;“建立国际货币基金组织、世界银行和关贸总协定”即加强国际间的协调,故选A项;二战后资本主义国家实行的是侧重对经济发展规划引导的经济计划,排除B项;“根本上消除”表述绝对,排除C项;20世纪70年代以后,西方国家减少了对经济的干预,排除D项。6.(2019·济宁一模)下面是创作于1949年的一组漫画《两国民众逐渐疏离》。该漫画较为正确的预见了()A.美国冷战政策对法德关系的影响B.冷战背景下美苏关系的发展方向C.朝鲜半岛由统一趋向朝韩的对立D.两极格局下两德关系的发展轨迹解析:选D通过漫画中所提供的三个时间点,即1945年、1955年、1965年,联系二战后美苏两个国家进行“冷战”的表现,可知该漫画较为正确地预见两德关系的发...

1、当您付费下载文档后,您只拥有了使用权限,并不意味着购买了版权,文档只能用于自身使用,不得用于其他商业用途(如 [转卖]进行直接盈利或[编辑后售卖]进行间接盈利)。
2、本站所有内容均由合作方或网友上传,本站不对文档的完整性、权威性及其观点立场正确性做任何保证或承诺!文档内容仅供研究参考,付费前请自行鉴别。
3、如文档内容存在违规,或者侵犯商业秘密、侵犯著作权等,请点击“违规举报”。

碎片内容

(新高考)高考历史二轮复习 阶段评价检测(十四)现代文明的拓展——二战后的世界-人教版高三全册历史试题

确认删除?
VIP
微信客服
  • 扫码咨询
会员Q群
  • 会员专属群点击这里加入QQ群
客服邮箱
回到顶部