电脑桌面
添加小米粒文库到电脑桌面
安装后可以在桌面快捷访问

2025年护坡降水施工合同VIP免费

2025年护坡降水施工合同_第1页
1/3
2025年护坡降水施工合同_第2页
2/3
2025年护坡降水施工合同_第3页
3/3
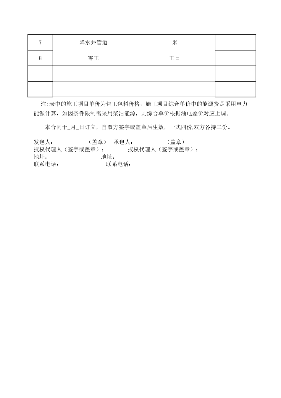
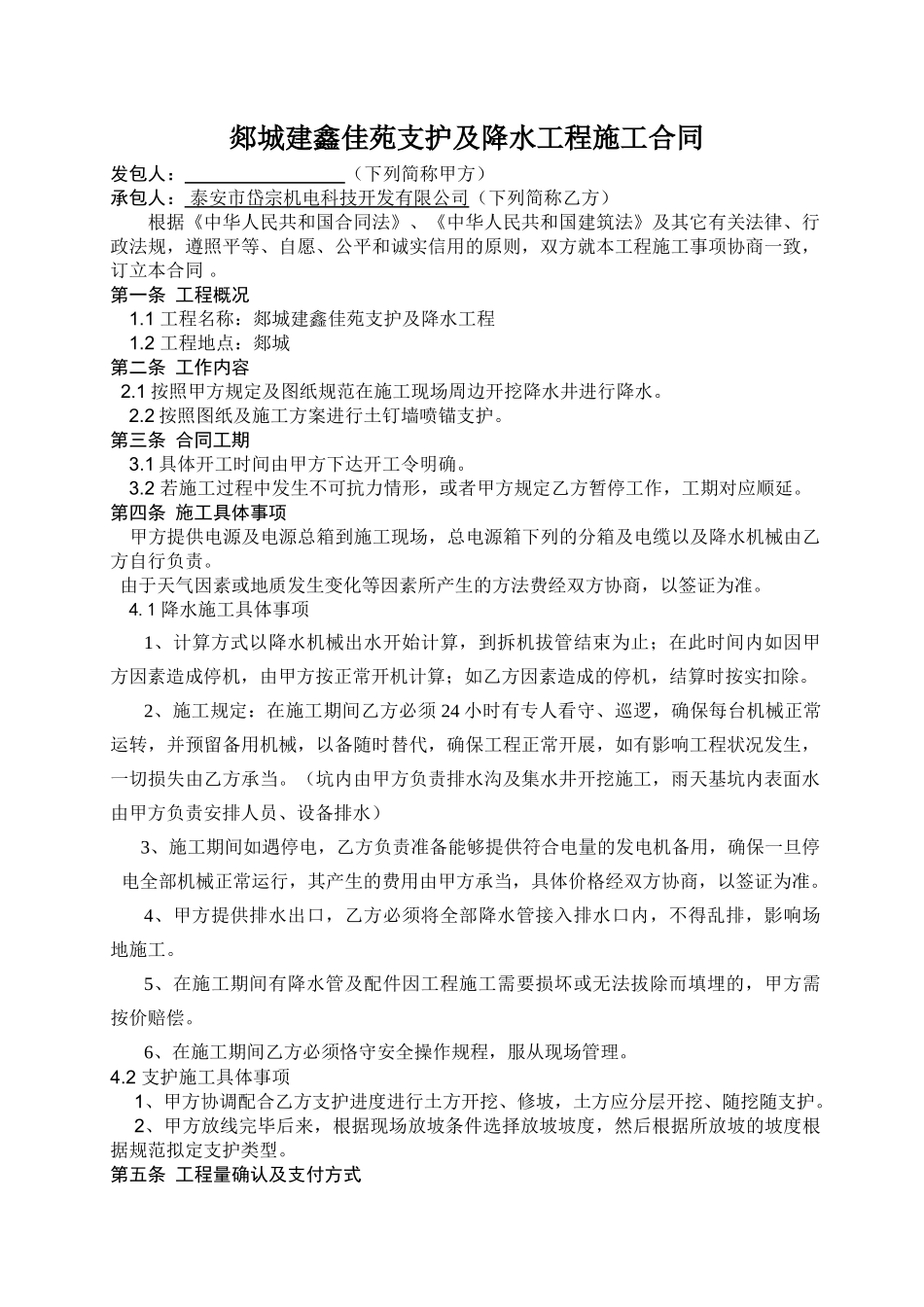
郯城建鑫佳苑支护及降水工程施工合同发包人:(下列简称甲方)承包人:泰安市岱宗机电科技开发有限公司(下列简称乙方)根据《中华人民共和国合同法》、《中华人民共和国建筑法》及其它有关法律、行政法规,遵照平等、自愿、公平和诚实信用的原则,双方就本工程施工事项协商一致,订立本合同。第一条工程概况1.1工程名称:郯城建鑫佳苑支护及降水工程1.2工程地点:郯城第二条工作内容2.1按照甲方规定及图纸规范在施工现场周边开挖降水井进行降水。2.2按照图纸及施工方案进行土钉墙喷锚支护。第三条合同工期3.1具体开工时间由甲方下达开工令明确。3.2若施工过程中发生不可抗力情形,或者甲方规定乙方暂停工作,工期对应顺延。第四条施工具体事项甲方提供电源及电源总箱到施工现场,总电源箱下列的分箱及电缆以及降水机械由乙方自行负责。由于天气因素或地质发生变化等因素所产生的方法费经双方协商,以签证为准。4.1降水施工具体事项1、计算方式以降水机械出水开始计算,到拆机拔管结束为止;在此时间内如因甲方因素造成停机,由甲方按正常开机计算;如乙方因素造成的停机,结算时按实扣除。2、施工规定:在施工期间乙方必须24小时有专人看守、巡逻,确保每台机械正常运转,并预留备用机械,以备随时替代,确保工程正常开展,如有影响工程状况发生,一切损失由乙方承当。(坑内由甲方负责排水沟及集水井开挖施工,雨天基坑内表面水由甲方负责安排人员、设备排水)3、施工期间如遇停电,乙方负责准备能够提供符合电量的发电机备用,确保一旦停电全部机械正常运行,其产生的费用由甲方承当,具体价格经双方协商,以签证为准。4、甲方提供排水出口,乙方必须将全部降水管接入排水口内,不得乱排,影响场地施工。5、在施工期间有降水管及配件因工程施工需要损坏或无法拔除而填埋的,甲方需按价赔偿。6、在施工期间乙方必须恪守安全操作规程,服从现场管理。4.2支护施工具体事项1、甲方协调配合乙方支护进度进行土方开挖、修坡,土方应分层开挖、随挖随支护。2、甲方放线完毕后来,根据现场放坡条件选择放坡坡度,然后根据所放坡的坡度根据规范拟定支护类型。第五条工程量确认及支付方式5.1工程量确实认:以现场实际发生的工程量和现场工程签证为准。5.2支付方式:施工设备进场后支付合同总价的30%,施工完毕二分之一时支付至合同总价的40%,施工完毕80%时支付至合同总价的70%,工程竣工验收合格后付至合同总价的95%,余款在主体施工至正负零时一种月内付清。第六条甲方义务6.1准时向承包人拨付工程款。6.2协助协调施工场地、现场临时用水、电等事宜。6.3工程文明生产中涉及市容、环保、卫生和交通以及社会治安等问题由发包人负责解决且工期顺延。第七条乙方义务7.1自觉接受发包人及有关主管部门的管理﹑监督和检查,确保施工机械安全性能良好,操作人员持上岗证上岗;接受发包人及有关主管部门日常对机械设备、材料质量,操作人员的有效证件、持上岗证状况的检查。7.2在施工过程中按发包人统一规划堆放材料﹑机具,按发包人原则化工地规定设立标牌,搞好工区的管理,做好职责区的治安保卫工作。7.3按发包人资料管理规定,竣工时提交完整施工资料。第八条施工安全承包人应恪守工程建设安全生产有关管理规定,严格按安全原则组织施工,并随时接受行业安全检查人员依法实施的监督检查,采用必要的安全防护方法,消除事故隐患。由于承包人安全方法不力造成事故的责任和因此发生的费用,由承包人承当。第九条违约责任9.1甲方应按本合同商定及时支付工程款,若有逾期,甲方应向乙方支付违约金,违约金数额为应付金额的银行同期贷款利率计算支付利息。9.2若甲方单方面解除本合同,甲方应向乙方支付违约金元。第十条争议解决本合同未尽事宜及有关有争议事宜,参考国家建设工程合同中的“通用条款”执行,双方也可和谐协商解决。第十一条施工项目单价表工程名称:郯城建鑫嘉苑降水及支护工程施工项目单价表序号项目名称计价单位单价(元)1可回收锚杆米2击入式土钉米3挂网喷射砼平方米4打降水井米5降水台日台日6PVC泄水孔米7降水井管道米8零工工日注:表中的施工项目单价为包工包料价格,施工项目...

1、当您付费下载文档后,您只拥有了使用权限,并不意味着购买了版权,文档只能用于自身使用,不得用于其他商业用途(如 [转卖]进行直接盈利或[编辑后售卖]进行间接盈利)。
2、本站所有内容均由合作方或网友上传,本站不对文档的完整性、权威性及其观点立场正确性做任何保证或承诺!文档内容仅供研究参考,付费前请自行鉴别。
3、如文档内容存在违规,或者侵犯商业秘密、侵犯著作权等,请点击“违规举报”。

碎片内容

2025年护坡降水施工合同

您可能关注的文档

确认删除?
VIP
微信客服
  • 扫码咨询
会员Q群
  • 会员专属群点击这里加入QQ群
客服邮箱
回到顶部