电脑桌面
添加小米粒文库到电脑桌面
安装后可以在桌面快捷访问

2025年公司组织结构图VIP专享VIP免费

2025年公司组织结构图_第1页
1/7
2025年公司组织结构图_第2页
2/7
2025年公司组织结构图_第3页
3/7
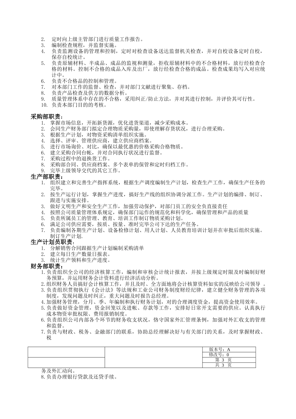
公司组织构造图:总经理总经理生产副总生产副总销售副总销售副总财务财务行政办行政办技术部技术部质管部质管部生产部生产部工艺科工艺科冲压工段冲压工段喷涂工段喷涂工段包装工段包装工段销售销售采购采购计划员计划员仓库仓库1目的为了质量管理体系的有效运行,规定组织内部各职能部门和各级人员的岗位质量职责和适任条件,方便于对人力资源的管理、信息的交流、加强沟通、增进理解、协调行动。2合用范畴合用于公司内对质量管理体系的管理层、各职能部门和各级有关人员的岗位质量职责、权限的规定,以及各岗位的适任条件。3职责总经理:1.贯彻执行国家有关法律、法规和有关质量方面的方针政策;2.主持制订公司质量方针和质量目的,对质量承诺并确保实施;3.坚持满足顾客规定的重要观念,建立质量管理体系;4.任命公司有关负责人,拟定各级机构和人员并明确规定各级职责、权限和互有关系,确保组织内的沟通有效性;5.负责定时组织管理评审、确保质量管理体系持续的适宜、充足和有效;6.审批重大质量政策及质量改善决策;7.授权质管部质量管理人员独立行使对产品质量进行监视、测量和报告的职能和权限。生产副总:1.抓好生产技术管理,组织制订和完善和生产技术方面的各项管理制度,技术原则和操作规程,并抓好贯彻,提高生产技术管理水平,全方面完毕公司下达的各项生产任务和技术经济指标,定时向总经理报告工作。2.搞好生产调度指挥,协调平衡好全厂的生产,做到安全稳定长久经济运行。对长久影响生产的单薄环节和核心问题要组织技术攻关3.抓好设备动力管理,建立健全设备管理技术档案,做好设备的日常维护保养及大、中、小修工作,提高设备的完好率。减少成本费用。4.抓好安全环保工作,确保完全生产无事故,各项环保指标达成国家规定的原则。对生产中发生的各类事故,要及时组织有关人员进行分析,查清因素,分清责任,拿出合理的解决意见,定出防备方法。5.抓好质量和计量工作,严格工艺指标,执行ISO9001质量管理原则,提高优质合格品率。6.抓好技术改造,主动采用先进技术,发动职工广提合理化建议和技术革新项目。7.主持开好生产调度会、专项会、和多个例会,检查督促会议指令的贯彻状况,经常进一步车间、岗位监督检查工作,抓好车间内部管理,贯彻好每月生产工作计划,抓好车间成本核算和考核工作。8.抓好工艺纪律和生产区的现场管理。9.根据制度对检查中发现的问题实施考核的权力。10.生产系统员工聘任、辞退的建议权。11.规定有关部门配合有关工作的权力技术部的工作职责:1.负责产品生产工艺的编制及工艺流程的规范。2.负责产品改善及新产品研发。、3.负责技术资料的整顿、保管、保密工作。4.负责产品技术原则的编制。5.负责制订产品质量等级原则及产品质量等级鉴定、6.负责生产过程的技术指导,解决生产过程中存在的技术问题7.负责编写产品质量分析报告8.完毕公司交给的其它工作、工艺员的工作职责:1.按规定组织生产,确保生产工人严格按生产工艺规程和岗位操作法进行生产。2.产现场出现的技术问题要及时报告,有责任协助和督促工艺规程的贯彻。3.生产工艺规程的收集整顿、归档保管。质管部的职责:1.建立健全质量管理体系,制订并组织实施质量管理体系的认证和审核工作,完善质量目的责任制,确保产品质量的稳定提高,及时解决质量管理体系中存在的局限性与隐患。版本号:A修改号:0第1页共3页版本号:A修改号:0第2页共3页2.定时向上级主管部门进行质量工作报告。3.编制检查规程,并监督实施。4.负责监测设备的管理和控制,定时对检查设备送达监督机关检查,并对自校设备定时自校,保存自校统计。5.负责原辅材料、半成品、成品的监视和测量,拒收原辅材料中的不合格材料,放行经检查合格的材料。控制不合格的成品入库及出厂,放行经检查合格的成品。检查成果均写入对应统计中。6.负责不合格品的控制和管理。7.对本部门工作的监督、检查,并对部门文献进行聚集、存档。8.负责产品检查及供方的数据分析。9.质量管理体系中存在的不合格,采用纠正/防止方法,并对其进行控制,并评价其可行性。10.负责本部门目的的考核。采购部职责:1.掌握市场信息,开拓新货源,优...

1、当您付费下载文档后,您只拥有了使用权限,并不意味着购买了版权,文档只能用于自身使用,不得用于其他商业用途(如 [转卖]进行直接盈利或[编辑后售卖]进行间接盈利)。
2、本站所有内容均由合作方或网友上传,本站不对文档的完整性、权威性及其观点立场正确性做任何保证或承诺!文档内容仅供研究参考,付费前请自行鉴别。
3、如文档内容存在违规,或者侵犯商业秘密、侵犯著作权等,请点击“违规举报”。

碎片内容

2025年公司组织结构图

您可能关注的文档

确认删除?
VIP
微信客服
  • 扫码咨询
会员Q群
  • 会员专属群点击这里加入QQ群
客服邮箱
回到顶部