电脑桌面
添加小米粒文库到电脑桌面
安装后可以在桌面快捷访问

2025年设计过程控制程序文件VIP免费

2025年设计过程控制程序文件_第1页
1/8
2025年设计过程控制程序文件_第2页
2/8
2025年设计过程控制程序文件_第3页
3/8
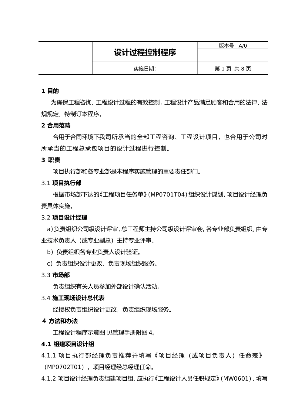
设计过程控制程序版本号A/0实施日期:第1页共8页1目的为确保工程咨询、工程设计过程的有效控制,工程设计产品满足顾客和合用的法律、法规规定,特制订本程序。2合用范畴合用于合同环境下我司所承当的全部工程咨询、工程设计项目,也合用于公司对所承当的工程总承包项目的设计过程进行控制。3职责项目执行部和各专业部是本程序实施管理的重要责任部门。3.1项目执行部根据市场部下达的《工程项目任务单》(MP0701T04)组织设计谋划,项目设计经理负责具体实施。3.2项目设计经理a)负责组织公司级设计评审,总工程师主持公司级设计评审会。各专业部负责组织,由专业技术负责人(或专业副总)主持专业评审。b)负责组织各专业负责人设计验证。c)负责组织设计更改,负责现场组织服务。3.3市场部负责组织有关人员参加外部设计确认活动。3.4施工现场设计总代表经授权负责组织设计更改,负责组织现场服务。4方法和办法工程设计程序示意图见管理手册附图4。4.1组建项目设计组4.1.1项目执行部经理负责推荐并填写《项目经理(或项目负责人)任命表》(MP0702T01),项目经理经总经理任命。4.1.2项目设计经理负责组建项目组,应执行《工程设计人员任职规定》(MW0601),填写《项目组织机构表》(MP0702T2)。应执行《项目内外组织和技术接口规定》(MW0501)的规定,明确设计构组员互相之间的关系及在设计组中的职责。4.2合同义务项目设计经理负责组织召开设计组会议,介绍合同状况(必要时,市场部参加),明确设计任务、范畴和进度规定。4.3贯彻项目设计基础资料与外部条件项目设计经理组织设计专业负责人,检查设计基础资料和设计外部条件(如设计基础条件、环境规定、有关的原则和法规、已同意的可行性研究报告、基础设计或顾客提供的专有技术等),确认其与否合用和文献与否齐全,并组织贯彻,作为设计输入的重要构成部分。4.4拟定项目总体设计方案和各专业重大技术方案项目设计经理提请项目执行部组织研究、评审和拟定项目总体设计方案及各专业重大技术方案。项目总体设计方案的评审由总工程师或审定人主持,各专业重大技术方案的评审由专业技术负责人(或专业副总)主持,必要时邀请顾客参加。4.5编制项目总进度计划根据合同规定的交付日期,项目设计经理编制《项目总设计进度计划控制表》(MP0702T03)和《设计互提条件进度表》(MP0702T04)。4.6编制设计技术统一规定4.6.1各专业负责人按照中石化《工程设计项目专业设计规定编制提纲》(SHSG-047-)的规定编制本专业设计技术统一规定,由审核人(或专业技术负责人或专业副总)审查。设计经理汇总各专业的设计技术统一规定,并编制本项目的《设计技术统一规定》,经项目审定人或总工程师同意。4.6.2当顾客有规定时,项目设计经理编制本项目《设计原则、规范汇总表》,由项目审定人审核后,需要时,经顾客确认。4.7编制质量计划需单独编制质量计划时,项目设计经理按照《质量计划编制规定》(MW0701)编制本项目的《项目质量计划》(MW0701T01),经管理者代表同意。4.8编制开工报告项目设计经理按照《设计谋划文献编制规定》(MW0704)的规定编制《设计开工报告》(MW0704T01)。设计开工报告由项目执行部经理同意公布。小型项目编制《小型项目设计开工报告》(MW0704T02)。a)项目设计经理应根据任务书的规定和规定,贯彻项目设计所需技术资料和设计基础资料(如工艺参数、气象、水文、地质资料,本地的环保、安全卫生、消防原则和规定、概算定额等等)。经识别和验证后订立刻作为设计输入规定的内容。b)《设计开工报告》是设计谋划成果,也是重要输入内容的构成部分,内容应考虑:●考虑并识别工程项目及产品实现过程中的各方面的因素,涉及环境因素、危险源等。●立足于工程寿命周期,体现绿色设计的思路,考虑有关最后产品质量、环境因素和环境影响,以及产生职业健康安全危险源及其风险。●首先考虑工程项目的基本功效和性能,还应考虑影响顾客及其它有关方满意的其它方面的因素;●拟定设计准则时,应考虑增加有关环境和职业健康安全方面的准则规定;●权衡拟定的工程项目目的,考虑对应技术、办法的可获得性;●对工程项目...

1、当您付费下载文档后,您只拥有了使用权限,并不意味着购买了版权,文档只能用于自身使用,不得用于其他商业用途(如 [转卖]进行直接盈利或[编辑后售卖]进行间接盈利)。
2、本站所有内容均由合作方或网友上传,本站不对文档的完整性、权威性及其观点立场正确性做任何保证或承诺!文档内容仅供研究参考,付费前请自行鉴别。
3、如文档内容存在违规,或者侵犯商业秘密、侵犯著作权等,请点击“违规举报”。

碎片内容

2025年设计过程控制程序文件

您可能关注的文档

确认删除?
VIP
微信客服
  • 扫码咨询
会员Q群
  • 会员专属群点击这里加入QQ群
客服邮箱
回到顶部