电脑桌面
添加小米粒文库到电脑桌面
安装后可以在桌面快捷访问

2025年薪酬福利设计方案VIP专享VIP免费

2025年薪酬福利设计方案_第1页
1/9
2025年薪酬福利设计方案_第2页
2/9
2025年薪酬福利设计方案_第3页
3/9
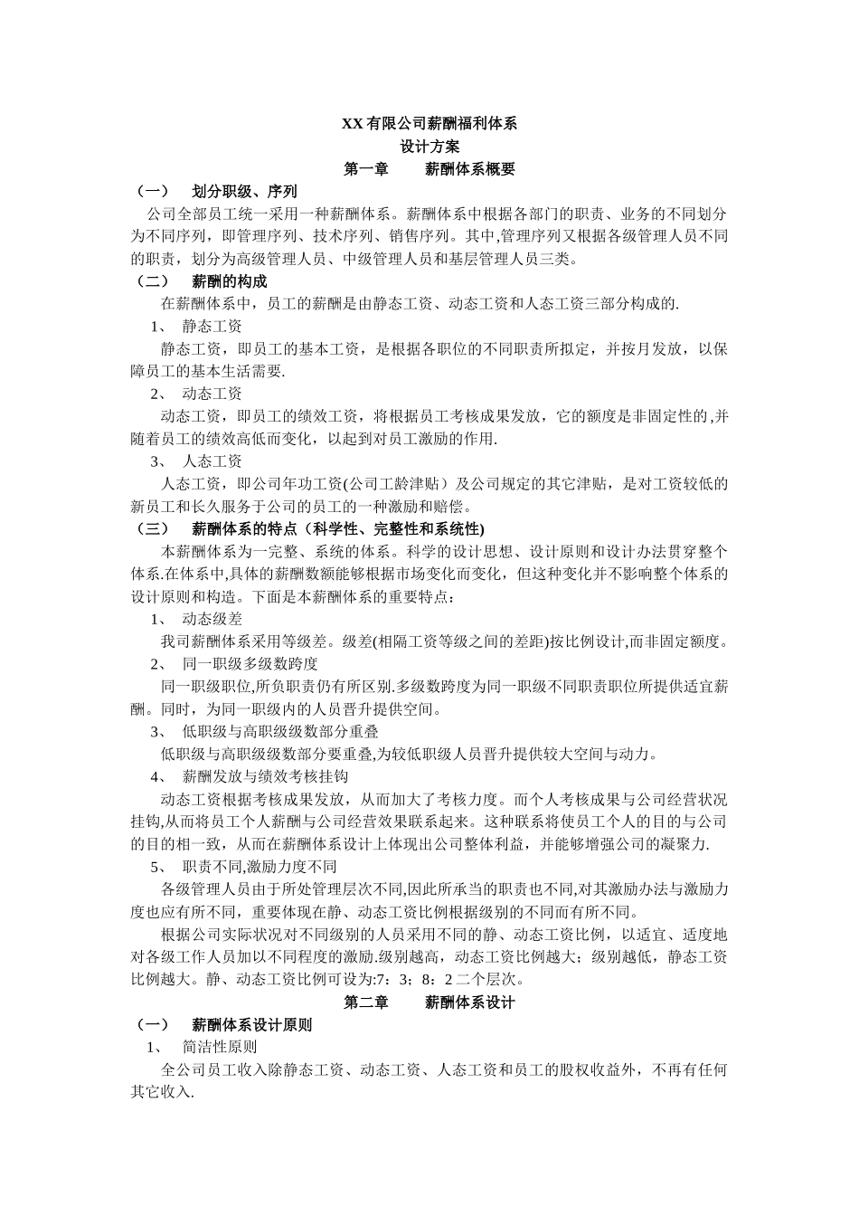
XX有限公司薪酬福利体系设计方案第一章薪酬体系概要(一)划分职级、序列公司全部员工统一采用一种薪酬体系。薪酬体系中根据各部门的职责、业务的不同划分为不同序列,即管理序列、技术序列、销售序列。其中,管理序列又根据各级管理人员不同的职责,划分为高级管理人员、中级管理人员和基层管理人员三类。(二)薪酬的构成在薪酬体系中,员工的薪酬是由静态工资、动态工资和人态工资三部分构成的.1、静态工资静态工资,即员工的基本工资,是根据各职位的不同职责所拟定,并按月发放,以保障员工的基本生活需要.2、动态工资动态工资,即员工的绩效工资,将根据员工考核成果发放,它的额度是非固定性的,并随着员工的绩效高低而变化,以起到对员工激励的作用.3、人态工资人态工资,即公司年功工资(公司工龄津贴)及公司规定的其它津贴,是对工资较低的新员工和长久服务于公司的员工的一种激励和赔偿。(三)薪酬体系的特点(科学性、完整性和系统性)本薪酬体系为一完整、系统的体系。科学的设计思想、设计原则和设计办法贯穿整个体系.在体系中,具体的薪酬数额能够根据市场变化而变化,但这种变化并不影响整个体系的设计原则和构造。下面是本薪酬体系的重要特点:1、动态级差我司薪酬体系采用等级差。级差(相隔工资等级之间的差距)按比例设计,而非固定额度。2、同一职级多级数跨度同一职级职位,所负职责仍有所区别.多级数跨度为同一职级不同职责职位所提供适宜薪酬。同时,为同一职级内的人员晋升提供空间。3、低职级与高职级级数部分重叠低职级与高职级级数部分要重叠,为较低职级人员晋升提供较大空间与动力。4、薪酬发放与绩效考核挂钩动态工资根据考核成果发放,从而加大了考核力度。而个人考核成果与公司经营状况挂钩,从而将员工个人薪酬与公司经营效果联系起来。这种联系将使员工个人的目的与公司的目的相一致,从而在薪酬体系设计上体现出公司整体利益,并能够增强公司的凝聚力.5、职责不同,激励力度不同各级管理人员由于所处管理层次不同,因此所承当的职责也不同,对其激励办法与激励力度也应有所不同,重要体现在静、动态工资比例根据级别的不同而有所不同。根据公司实际状况对不同级别的人员采用不同的静、动态工资比例,以适宜、适度地对各级工作人员加以不同程度的激励.级别越高,动态工资比例越大;级别越低,静态工资比例越大。静、动态工资比例可设为:7:3;8:2二个层次。第二章薪酬体系设计(一)薪酬体系设计原则1、简洁性原则全公司员工收入除静态工资、动态工资、人态工资和员工的股权收益外,不再有任何其它收入.2、统一性原则全公司员工的薪酬从高层管理人员、中层管理人员和基层工作人员统一纳入一种完整的薪酬体系,各级人员的薪酬制订根据统一的原则和办法进行。3、科学性原则薪酬曲线和级差曲线呈内凹形圆滑曲线(注:不圆滑之处为取整薪值)。4、针对性原则公司级领导(总裁、总监)实施“六个月薪制”,公司中层干部(职能部门经理/主任、下属公司经理)以及员工(职能部门普通干部、其它普通工作人员)一律实施季度考核,按季度发放动态工资。(二)薪酬体系的构成1、员工薪酬的构成员工的薪酬由下列三部分构成。(1)静态工资—-员工的基本工资。(2)动态工资-—员工的绩效工资.(3)人态工资—-工龄工资及多个津贴.2、高、中、基层员工薪酬的构成比例各层级员工薪酬的构成比例以下表:各层级员工薪酬构成表高层管理人员中级管理人员和技术人员基层工作人员静态工资(70%)静态工资(70%)静态工资(70%/80%)动态工资(30%)动态工资(30%)动态工资(30%/20%)(三)薪酬额度的拟定1、薪酬额度的拟定原则(1)公平性、合理性、竞争性;(2)比本地区、同行业公司平均工资水平稍高;(3)能够起到保障员工生活稳定的作用.2、薪酬总额的拟定思路(1)本公司工资水平应当在本地区同行业中属中档偏上的水平,含有一定的竞争力;(2)将工资构造简化;(3)薪酬与级差按照凹形圆滑曲线设计;(4)同一职级人员跨越多个工资级别,给各职级员工的晋升提供空间.3、薪酬额度的拟定根据(1)对本地区同行业薪资水平的调查而得出的基本薪酬水平;(2)公司的“职位设立...

1、当您付费下载文档后,您只拥有了使用权限,并不意味着购买了版权,文档只能用于自身使用,不得用于其他商业用途(如 [转卖]进行直接盈利或[编辑后售卖]进行间接盈利)。
2、本站所有内容均由合作方或网友上传,本站不对文档的完整性、权威性及其观点立场正确性做任何保证或承诺!文档内容仅供研究参考,付费前请自行鉴别。
3、如文档内容存在违规,或者侵犯商业秘密、侵犯著作权等,请点击“违规举报”。

碎片内容

2025年薪酬福利设计方案

您可能关注的文档

确认删除?
VIP
微信客服
  • 扫码咨询
会员Q群
  • 会员专属群点击这里加入QQ群
客服邮箱
回到顶部