电脑桌面
添加小米粒文库到电脑桌面
安装后可以在桌面快捷访问

2025年箱型柱制作工艺方案VIP免费

2025年箱型柱制作工艺方案_第1页
1/10
2025年箱型柱制作工艺方案_第2页
2/10
2025年箱型柱制作工艺方案_第3页
3/10
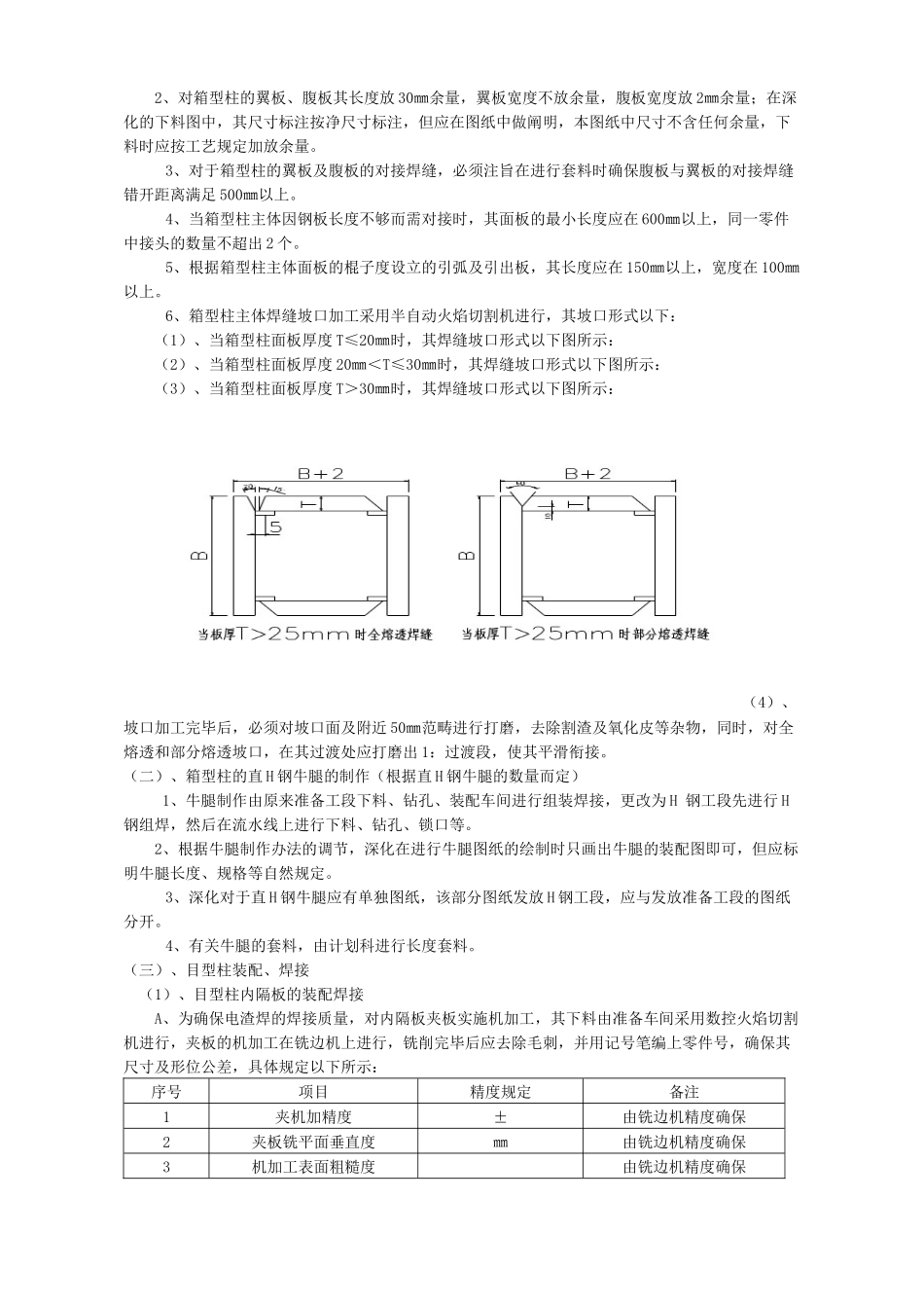
箱型柱制作工艺方案一、总则1.1应用范畴:本工艺规程仅合用于箱型柱的制作。1.2执行规范:本工艺方案在编制时,参考“钢构造设计总阐明”,根据国家现行的有关原则、规范及行业原则,同时结合公司的实际制作、加工状况进行编制,所涉及的规范、原则具体以下:1、《钢构造设计规范》(GB50017-)2、《高层民用建筑钢构造技术规程》(JGJ99-98)3、《建筑钢构造焊接规程》(JGJ81-)4、《钢构造工程施工质量验收规范》(GB50205-)5、《低合金高强度构造钢》(GB/T1591-94)6、《埋弧焊焊缝坡口的基本形式与尺寸》(GB986-88)7、《气焊、手工电弧焊及气体保护焊焊缝坡口的基本形式与尺寸》(GB8162-87)8、《低合钢焊条》(GB5118-95)9、《碳钢焊条》(GB5117-95)10、《熔化焊用钢丝》(GB/T14957-94)11、《气体保护焊用钢丝》(GB/Y14958-94)12、《低合金钢埋弧焊剂》(GB/Y12470-90)13、《钢构造焊缝外形尺寸》(GB5777-96)14、《钢焊缝手工超声波探伤办法和探伤成果分级》(GB11345-89)15、《涂装前钢材表面腐蚀等级和防锈等级》(GB8923-88)16、《热轧H型钢和部分T型钢》(GB/T11263-1998)17、《低合金构造钢技术条件》(GB1591-94)二、本工程所用的材料1、主材材质:桁架部分材质重要为Q345B。钢材材质应满足现行国标《低合金高强度构造钢》(GB/T1591-94)的规定。2、材料检查:材料进厂时须检查其合格证书及炉批号与否与钢板上的钢印号相符;材料进厂后须进行外观和尺寸检查,钢材表面应无明显锈蚀、麻坑等缺点;3、焊接材料:(1)气体保护焊丝材质:H08Mn2Si,对应牌号:ER50-6,直径¢㎜;其质量符合原则《气体保护焊钢丝》(GB/T14958-94)的规定,气体选用CO2,CO2气体纯度不得低于%(体积法),其含水量不得不不大于%(重量法)。(2)埋弧焊焊丝采用于H10Mn2或H08MnA,直径¢㎜;焊剂:SJ101;焊丝质量符合原则《熔化焊用钢丝》(GB/T14957-94)的规定,焊剂质量符合原则《低合金钢埋弧焊用焊剂》(GB/T12470-90)的规定。焊剂使用前必须在200~250℃温度下烘干2h,没有烘干的焊剂严禁使用。三、制作工艺规定:(一)、箱型柱主体面板的下料及坡口加工1、对箱型柱的翼板、腹板采用直条切割机两面同时垂直下料,对不规则件采用数控切割机进行下料,但应注意对首件进行跟踪检查。2、对箱型柱的翼板、腹板其长度放30㎜余量,翼板宽度不放余量,腹板宽度放2㎜余量;在深化的下料图中,其尺寸标注按净尺寸标注,但应在图纸中做阐明,本图纸中尺寸不含任何余量,下料时应按工艺规定加放余量。3、对于箱型柱的翼板及腹板的对接焊缝,必须注旨在进行套料时确保腹板与翼板的对接焊缝错开距离满足500㎜以上。4、当箱型柱主体因钢板长度不够而需对接时,其面板的最小长度应在600㎜以上,同一零件中接头的数量不超出2个。5、根据箱型柱主体面板的棍子度设立的引弧及引出板,其长度应在150㎜以上,宽度在100㎜以上。6、箱型柱主体焊缝坡口加工采用半自动火焰切割机进行,其坡口形式以下:(1)、当箱型柱面板厚度T≤20㎜时,其焊缝坡口形式以下图所示:(2)、当箱型柱面板厚度20㎜<T≤30㎜时,其焊缝坡口形式以下图所示:(3)、当箱型柱面板厚度T>30㎜时,其焊缝坡口形式以下图所示:(4)、坡口加工完毕后,必须对坡口面及附近50㎜范畴进行打磨,去除割渣及氧化皮等杂物,同时,对全熔透和部分熔透坡口,在其过渡处应打磨出1:过渡段,使其平滑衔接。(二)、箱型柱的直H钢牛腿的制作(根据直H钢牛腿的数量而定)1、牛腿制作由原来准备工段下料、钻孔、装配车间进行组装焊接,更改为H钢工段先进行H钢组焊,然后在流水线上进行下料、钻孔、锁口等。2、根据牛腿制作办法的调节,深化在进行牛腿图纸的绘制时只画出牛腿的装配图即可,但应标明牛腿长度、规格等自然规定。3、深化对于直H钢牛腿应有单独图纸,该部分图纸发放H钢工段,应与发放准备工段的图纸分开。4、有关牛腿的套料,由计划科进行长度套料。(三)、目型柱装配、焊接(1)、目型柱内隔板的装配焊接A、为确保电渣焊的焊接质量,对内隔板夹板实施机加工,其下料由准备车间采用数控火焰切割机进行,夹板的...

1、当您付费下载文档后,您只拥有了使用权限,并不意味着购买了版权,文档只能用于自身使用,不得用于其他商业用途(如 [转卖]进行直接盈利或[编辑后售卖]进行间接盈利)。
2、本站所有内容均由合作方或网友上传,本站不对文档的完整性、权威性及其观点立场正确性做任何保证或承诺!文档内容仅供研究参考,付费前请自行鉴别。
3、如文档内容存在违规,或者侵犯商业秘密、侵犯著作权等,请点击“违规举报”。

碎片内容

2025年箱型柱制作工艺方案

您可能关注的文档

确认删除?
VIP
微信客服
  • 扫码咨询
会员Q群
  • 会员专属群点击这里加入QQ群
客服邮箱
回到顶部