电脑桌面
添加小米粒文库到电脑桌面
安装后可以在桌面快捷访问

2025年刑法总论试题和答案VIP专享VIP免费

2025年刑法总论试题和答案_第1页
1/9
2025年刑法总论试题和答案_第2页
2/9
2025年刑法总论试题和答案_第3页
3/9
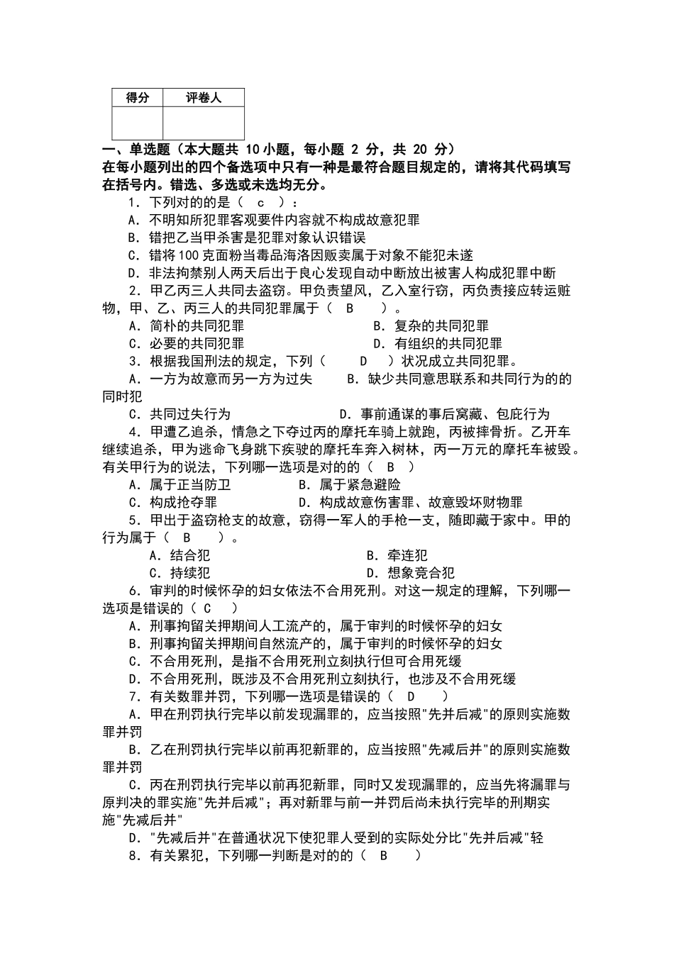
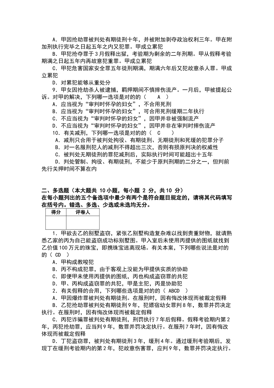
课程刑法总论专业法学年级级本试卷共8页,满分100分;考试时间:180分钟;考试方式:闭卷题号一二三四五六七总分核分人题满分2010252020100得分得分评卷人一、单选题(本大题共10小题,每小题2分,共20分)在每小题列出的四个备选项中只有一种是最符合题目规定的,请将其代码填写在括号内。错选、多选或未选均无分。1.下列对的的是(c):A.不明知所犯罪客观要件内容就不构成故意犯罪B.错把乙当甲杀害是犯罪对象认识错误C.错将100克面粉当毒品海洛因贩卖属于对象不能犯未遂D.非法拘禁别人两天后出于良心发现自动中断放出被害人构成犯罪中断2.甲乙丙三人共同去盗窃。甲负责望风,乙入室行窃,丙负责接应转运赃物,甲、乙、丙三人的共同犯罪属于(B)。A.简朴的共同犯罪B.复杂的共同犯罪C.必要的共同犯罪D.有组织的共同犯罪3.根据我国刑法的规定,下列(D)状况成立共同犯罪。A.一方为故意而另一方为过失B.缺少共同意思联系和共同行为的的同时犯C.共同过失行为D.事前通谋的事后窝藏、包庇行为4.甲遭乙追杀,情急之下夺过丙的摩托车骑上就跑,丙被摔骨折。乙开车继续追杀,甲为逃命飞身跳下疾驶的摩托车奔入树林,丙一万元的摩托车被毁。有关甲行为的说法,下列哪一选项是对的的(B)A.属于正当防卫B.属于紧急避险C.构成抢夺罪D.构成故意伤害罪、故意毁坏财物罪5.甲出于盗窃枪支的故意,窃得一军人的手枪一支,随即藏于家中。甲的行为属于(B)。A.结合犯B.牵连犯C.持续犯D.想象竞合犯6.审判的时候怀孕的妇女依法不合用死刑。对这一规定的理解,下列哪一选项是错误的(C)A.刑事拘留关押期间人工流产的,属于审判的时候怀孕的妇女B.刑事拘留关押期间自然流产的,属于审判的时候怀孕的妇女C.不合用死刑,是指不合用死刑立刻执行但可合用死缓D.不合用死刑,既涉及不合用死刑立刻执行,也涉及不合用死缓7.有关数罪并罚,下列哪一选项是错误的(D)A.甲在刑罚执行完毕以前发现漏罪的,应当按照"先并后减"的原则实施数罪并罚B.乙在刑罚执行完毕以前再犯新罪的,应当按照"先减后并"的原则实施数罪并罚C.丙在刑罚执行完毕以前再犯新罪,同时又发现漏罪的,应当先将漏罪与原判决的罪实施"先并后减";再对新罪与前一并罚后尚未执行完毕的刑期实施"先减后并"D."先减后并"在普通状况下使犯罪人受到的实际处分比"先并后减"轻8.有关累犯,下列哪一判断是对的的(B)A.甲因抢劫罪被判处有期徒刑十年,并被附加剥夺政治权利三年。甲在附加刑执行完毕之日起五年之内又犯罪。甲成立累犯B.甲犯抢夺罪于3月假释出狱,考验期为剩余的二年刑期。甲从假释考验期满之日起五年内再故意犯重罪。甲成立累犯C.甲犯危害国家安全罪五年徒刑期满,期满六年后又犯故意杀人罪。甲成立累犯D.对累犯能够从重处分9.甲女因抢劫杀人被逮捕,羁押期间不慎摔伤流产。一月后,甲被提起公诉。对甲的解决,下列哪一选项是对的的(A)A.应当视为“审判时怀孕的妇女”,不合用死刑B.应当视为“审判时怀孕的妇女”,可合用死刑缓期二年执行C.不应当视为“审判时怀孕的妇女”,因甲并非被强制流产D.不应当视为“审判时怀孕的妇女”,因甲并非在审判时摔伤流产10.有关减刑,下列哪一选项是对的的(C)A.减刑只合用于被判处拘役、有期徒刑、无期徒刑和死缓的犯罪分子B.对一名服刑犯人的减刑不得超出三次,否则有损原判决的权威性C.被判处无期徒刑的罪犯减刑后,实际执行时间可能超出十五年D.判处管制、拘役、有期徒刑,不能少于原判刑期的二分之一,但判前先行关押时间不算在内二、多选题(本大题共10小题,每小题2分,共10分)在每小题列出的五个备选项中最少有两个是符合题目规定的,请将其代码填写在括号内。错选、多选、少选或未选均无分。得分评卷人1.甲欲去乙的别墅盗窃,紧张乙别墅构造复杂难以找到贵重财物,就请熟悉乙家的丙为自己能盗窃成功标别墅图。甲入室后未使用丙提供的图纸就找到乙价值100万元的珠宝,即携珠宝逃离现场。有关本案,下列哪些说法是对的的(CD)A.甲构成教唆犯B.丙不构成犯罪,由于客观上没能为甲提供实质的协助C.即便甲未使用丙提供的图纸,丙也...

1、当您付费下载文档后,您只拥有了使用权限,并不意味着购买了版权,文档只能用于自身使用,不得用于其他商业用途(如 [转卖]进行直接盈利或[编辑后售卖]进行间接盈利)。
2、本站所有内容均由合作方或网友上传,本站不对文档的完整性、权威性及其观点立场正确性做任何保证或承诺!文档内容仅供研究参考,付费前请自行鉴别。
3、如文档内容存在违规,或者侵犯商业秘密、侵犯著作权等,请点击“违规举报”。

碎片内容

2025年刑法总论试题和答案

您可能关注的文档

确认删除?
VIP
微信客服
  • 扫码咨询
会员Q群
  • 会员专属群点击这里加入QQ群
客服邮箱
回到顶部