电脑桌面
添加小米粒文库到电脑桌面
安装后可以在桌面快捷访问

2025年施工机具使用安全技术交底VIP免费

2025年施工机具使用安全技术交底_第1页
1/3
2025年施工机具使用安全技术交底_第2页
2/3
2025年施工机具使用安全技术交底_第3页
3/3
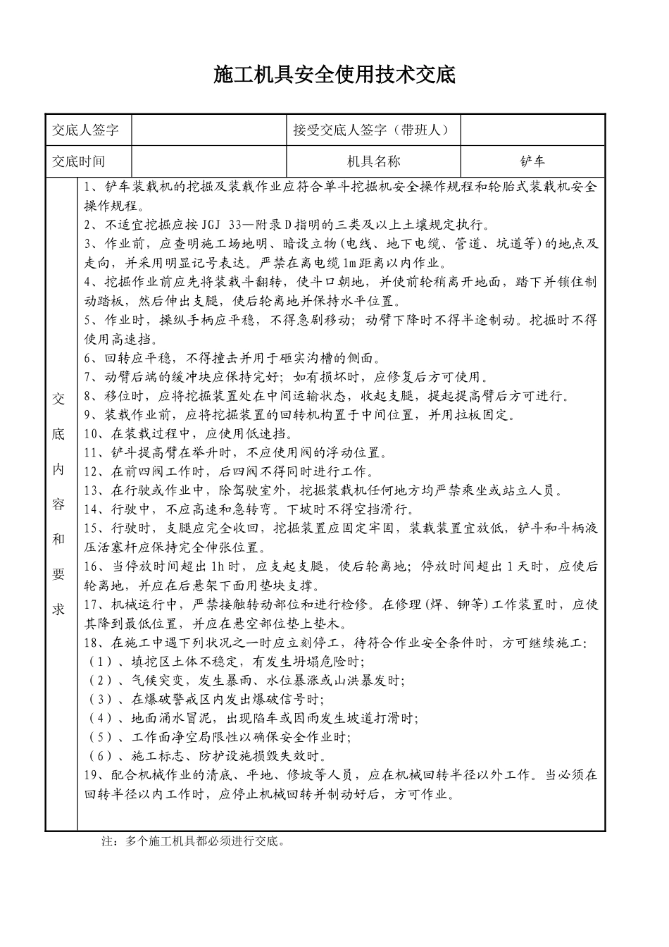
施工机具安全使用技术交底交底人签字接受交底人签字(带班人)交底时间机具名称挖掘机交底内容和要求一、作业前的技术准备1、发动机部分,按通用操作规程的有关规定执行。2、发动机启动或操作前应发出信号。3、检查液压系统有无渗漏;轮胎式挖掘机应检查其轮胎与否完好、气压与否符合规定;检查传动装置、制动系统、回转机构及仪器、仪表、并经试运转,确认正常后方允许进入作业状态。4、具体理解施工任务和现场状况。检查挖掘机停机处土壤的坚实性和稳定性,轮胎式挖掘机应加支撑,以保持其平稳、可靠。检查路堑和沟槽边坡的稳定状况,避免挖掘机倾覆。5、严禁区任何人员在挖掘机作业区内滞留。严禁无关人员进入驾驶室。6、挖掘机作业现场应有自卸车进出的道路。二、作业与行驶中的技术规定1、挖掘机作业时严禁任何人上、下挖掘机和传递物品,不准边作业边保养、维修;不要随意调节发动机(调速器)以及液压系统、电控系统;要注意选择和发明合理的作业面,严禁掏洞挖掘。2、挖掘机卸料时应待自卸车停稳后进行;卸料时在不碰撞自卸车任何部位的状况下,应昼减少铲斗高度;禁铲斗从自卸车驾驶室上方越过。3、严禁运用铲斗击碎结实物体;如碰到较大石块或坚硬物体时,应先去除后继续作业;严禁挖掘示经爆破的5级以上的岩石。注:多个施工机具都必须进行交底。施工机具安全使用技术交底交底人签字接受交底人签字(带班人)交底时间机具名称铲车交底内容和要求1、铲车装载机的挖掘及装载作业应符合单斗挖掘机安全操作规程和轮胎式装载机安全操作规程。2、不适宜挖掘应按JGJ33—附录D指明的三类及以上土壤规定执行。3、作业前,应查明施工场地明、暗设立物(电线、地下电缆、管道、坑道等)的地点及走向,并采用明显记号表达。严禁在离电缆1m距离以内作业。4、挖掘作业前应先将装载斗翻转,使斗口朝地,并使前轮稍离开地面,踏下并锁住制动踏板,然后伸出支腿,使后轮离地并保持水平位置。5、作业时,操纵手柄应平稳,不得急剧移动;动臂下降时不得半途制动。挖掘时不得使用高速挡。6、回转应平稳,不得撞击并用于砸实沟槽的侧面。7、动臂后端的缓冲块应保持完好;如有损坏时,应修复后方可使用。8、移位时,应将挖掘装置处在中间运输状态,收起支腿,提起提高臂后方可进行。9、装载作业前,应将挖掘装置的回转机构置于中间位置,并用拉板固定。10、在装载过程中,应使用低速挡。11、铲斗提高臂在举升时,不应使用阀的浮动位置。12、在前四阀工作时,后四阀不得同时进行工作。13、在行驶或作业中,除驾驶室外,挖掘装载机任何地方均严禁乘坐或站立人员。14、行驶中,不应高速和急转弯。下坡时不得空挡滑行。15、行驶时,支腿应完全收回,挖掘装置应固定牢固,装载装置宜放低,铲斗和斗柄液压活塞杆应保持完全伸张位置。16、当停放时间超出1h时,应支起支腿,使后轮离地;停放时间超出1天时,应使后轮离地,并应在后悬架下面用垫块支撑。17、机械运行中,严禁接触转动部位和进行检修。在修理(焊、铆等)工作装置时,应使其降到最低位置,并应在悬空部位垫上垫木。18、在施工中遇下列状况之一时应立刻停工,待符合作业安全条件时,方可继续施工:(1)、填挖区土体不稳定,有发生坍塌危险时;(2)、气候突变,发生暴雨、水位暴涨或山洪暴发时;(3)、在爆破警戒区内发出爆破信号时;(4)、地面涌水冒泥,出现陷车或因雨发生坡道打滑时;(5)、工作面净空局限性以确保安全作业时;(6)、施工标志、防护设施损毁失效时。19、配合机械作业的清底、平地、修坡等人员,应在机械回转半径以外工作。当必须在回转半径以内工作时,应停止机械回转并制动好后,方可作业。注:多个施工机具都必须进行交底。施工机具安全使用技术交底交底人签字接受交底人签字(带班人)交底时间机具名称压路机交底内容和要求1.压路机碾压的工作面,应通过适宜平整,对新填的松软路基,应先用羊足碾或打夯机逐级碾压或扎实后,方可用压路机碾压。2.当土的含水量超出30%时不得碾压,含水量少于5%时,宜适宜洒水。3.工作地段的纵坡不应超出压路机最大爬坡能力,横坡不应不不大于20°。4.应根据碾压规定选择机重。...

1、当您付费下载文档后,您只拥有了使用权限,并不意味着购买了版权,文档只能用于自身使用,不得用于其他商业用途(如 [转卖]进行直接盈利或[编辑后售卖]进行间接盈利)。
2、本站所有内容均由合作方或网友上传,本站不对文档的完整性、权威性及其观点立场正确性做任何保证或承诺!文档内容仅供研究参考,付费前请自行鉴别。
3、如文档内容存在违规,或者侵犯商业秘密、侵犯著作权等,请点击“违规举报”。

碎片内容

2025年施工机具使用安全技术交底

您可能关注的文档

确认删除?
VIP
微信客服
  • 扫码咨询
会员Q群
  • 会员专属群点击这里加入QQ群
客服邮箱
回到顶部