电脑桌面
添加小米粒文库到电脑桌面
安装后可以在桌面快捷访问

2025年血浆蛋白质的测定VIP免费

2025年血浆蛋白质的测定_第1页
1/7
2025年血浆蛋白质的测定_第2页
2/7
2025年血浆蛋白质的测定_第3页
3/7
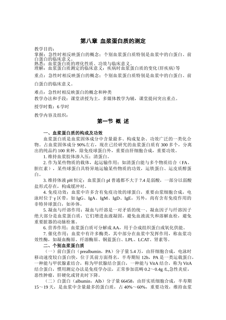
第八章血浆蛋白质的测定教学目的:掌握:急性时相反映蛋白的概念;个别血浆蛋白质特别是血浆中的白蛋白、前白蛋白的临床意义。熟悉:血浆蛋白质的理化性质、功效与临床意义。理解:血浆蛋白质测定的临床意义:疾病时血浆蛋白质的变化(肝疾病)等重点:急性时相反映蛋白的概念;个别血浆蛋白质特别是血浆中的白蛋白、前白蛋白的临床意义。难点:急性时相反映蛋白的概念和种类教学办法和手段:课堂讲授为主,多媒体教学为辅,课堂提问突出重点。授学时数:6学时教学内容及组织:第一节概述一、血浆蛋白质的构成及功效血浆蛋白质是血浆固体成分中含量最多、构成复杂、功效广泛的一类化合物。占血浆固体成分90%左右,现在已经研究的血浆蛋白质有300多个,分离出的纯品约100来种,除免疫球蛋白外,重要由肝细胞合成,重要功效。1.维持血浆胶体渗入压;清蛋白。2.作为某些物质的载体,起运输作用;如清蛋白能与多个物质结合(FA、胆红素),某些球蛋白具特异地运输某些物质的功效,运铁蛋白、运皮质醇蛋白。3.维持体液pH恒定;血浆蛋白pI普通都不大于7.4是弱酸,一部分以弱酸盐形式存在,构成缓冲对。4.免疫功效;血浆中许多含有免疫功效的球蛋白,重要由浆细胞合成,电泳时位于γ区带,如IgG、IgA、IgM、IgD、IgE,另外,尚有含有免疫作用的非特异球蛋白,如补体。5.凝血与纤溶作用;凝血与纤溶是一对矛盾的统一、凝血因子与纤溶因子绝大部分是血浆蛋白质,它们增进血液凝固,避免血液流失和溶解血栓,避免重要脏器的动脉栓塞。6.营养作用;血浆蛋白质可分解成AA,用于合成组织蛋白或氧化供能。7.催化作用;血浆中有许多酶类,其中部分在血浆中发挥作用,称血浆功效性酶,如凝血酶原、纤溶酶原、铜蓝蛋白、LPL、LCAT、肾素等。二、个别血浆蛋白质(一)前白蛋白(prealbumin,PA)分子量5.4万,由肝细胞合成,电泳时移动速度较白蛋白快,位于其前方面得名,半寿期短12h,PA是一类运载蛋白,一种能与甲状腺素结合,称为甲状腺结合蛋白,一种能与VitA结合,称为VitA结合蛋白,惯用测定办法是免疫学办法,正常参加范畴0.2~0.4g/L,急性炎症,恶性肿瘤,肝硬化或肾炎时下降。(二)白蛋白(albumin,Alb)分子量66458,由肝实质细胞合成,半寿期15~19天,是血浆中含量最多的蛋白质,占40%~60%,重要功效,维持血浆胶体渗入性,缓冲作用,运输作用,营养作用,调节某些激素或药品活性。白蛋白可微量地通过肾小球,约0.04%,但大部分被血小管重吸取。白蛋白的测定办法现在重要是溴甲酚绿(BCG)法,正常参考范畴35~55g/L,血浆白蛋白增高临床少见,重要见于严重失水引发血液浓缩,血浆白蛋白减少临床常见。①合成障碍急;慢性肝炎。②丢失过多;肾病综合症、慢性肾小球、肾炎、糖尿病、系统性斑狼疮等。③分解过多;营养不良,慢性胃肠道疾病。(三)α1-酸性糖蛋白(α1-acidglycoprotein,AAG)、分子量约4万,含糖约45%,pI2.7~3.5,重要由肝细胞合成,某些肿瘤组织也可合成。AAG是重要的急性时相反映蛋白,急性炎症时上升,与免疫防御功效有关。AAG测定办法,使用AAG抗体,进行免疫扩散法或免疫比浊法检测,正常参考范畴0.5~1.5g/L,重要作为急性时相反映的指标,风湿病、恶性肿瘤、心肌梗塞患者上升,营养不良、严重肝病下降。(四)α1-抗胰蛋白酶(α1-antitrypsin,α1AT或AAT),分子量5.5万,pI4.8,含糖10%~12%,电泳时位于α1区带,占90%左右,由肝细胞合成,能克制多个酶活性,特别是蛋白酶,占血清中克制蛋白酶活力的90%左右,克制作用有明显的pH依赖性,在中性和弱碱性中活力最大。AAT也是一种急性时相反映蛋白,重要功效是对抗多形核白细胞吞噬作用时释放的溶酶体蛋白水解酶。AAT测定办法,现在重要采用免疫化学法,正常参考范畴,新生儿血清1.45~2.7g/L,成人0.78~2.0g/L,AAT下降见于胎儿呼吸窘迫症,AAT缺点所致的肺气肿、肝硬化等,AAT上升见于急性炎症、外科手术后,长久服用可的松药品,妊娠及服用避孕药品。(五)甲胎蛋白(α1-fetoprotein,AFP)分子量6.5~7万,pI4.75含糖量4%,重要由胎儿肝合成,妊娠13~15周血清AFP含量最高,后来逐步下降,出生时仅为高...

1、当您付费下载文档后,您只拥有了使用权限,并不意味着购买了版权,文档只能用于自身使用,不得用于其他商业用途(如 [转卖]进行直接盈利或[编辑后售卖]进行间接盈利)。
2、本站所有内容均由合作方或网友上传,本站不对文档的完整性、权威性及其观点立场正确性做任何保证或承诺!文档内容仅供研究参考,付费前请自行鉴别。
3、如文档内容存在违规,或者侵犯商业秘密、侵犯著作权等,请点击“违规举报”。

碎片内容

2025年血浆蛋白质的测定

您可能关注的文档

读万卷书+ 关注
实名认证
内容提供者

各类经典PPT文档分享

确认删除?
VIP
微信客服
  • 扫码咨询
会员Q群
  • 会员专属群点击这里加入QQ群
客服邮箱
回到顶部