电脑桌面
添加小米粒文库到电脑桌面
安装后可以在桌面快捷访问

2025年生化问答题zhongVIP专享VIP免费

2025年生化问答题zhong_第1页
1/9
2025年生化问答题zhong_第2页
2/9
2025年生化问答题zhong_第3页
3/9
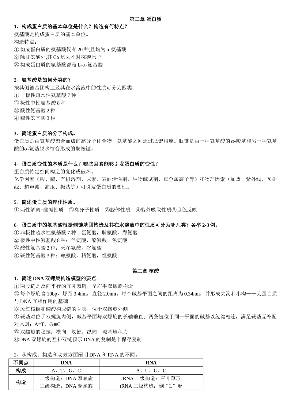
第二章蛋白质1、构成蛋白质的基本单位是什么?构造有何特点?氨基酸是构成蛋白质的基本单位。构造特点:①构成蛋白质的氨基酸仅有20种,且均为α-氨基酸②除甘氨酸外,其Cα均为不对称碳原子③构成蛋白质的氨基酸都是L--氨基酸2、氨基酸是如何分类的?按其侧链基团构造及其在水溶液中的性质可分为四类①非极性疏水性氨基酸7种②极性中性氨基酸8种③酸性氨基酸2种④碱性氨基酸3种3、简述蛋白质的分子构成。蛋白质是由氨基酸聚合而成的高分子化合物,氨基酸之间通过肽键相连。肽键是由一种氨基酸的-羧基和另一种氨基酸的-氨基脱水缩合形成的酰胺键。4、蛋白质变性的本质是什么?哪些因素能够引发蛋白质的变性?蛋白质特定空间构造的变化或破坏。化学因素(酸、碱、有机溶剂、尿素、表面活性剂、生物碱试剂、重金属离子等)和物理因素(加热、紫外线、X射线、超声波、高压、振荡等)可引发蛋白质的变性。5、简述蛋白质的理化性质。①两性解离-酸碱性质②高分子性质③胶体性质④紫外吸取性质⑤呈色反映6、蛋白质中的氨基酸根据侧链基团构造及其在水溶液中的性质可分为哪几类?各举2-3例。①非极性疏水性氨基酸7种:蛋氨酸,脯氨酸,缬氨酸②极性中性氨基酸8种:丝氨酸,酪氨酸,色氨酸③酸性氨基酸2种:天冬氨酸,谷氨酸④碱性氨基酸3种:赖氨酸,精氨酸,组氨酸第三章核酸1、简述DNA双螺旋构造模型的要点。①两股链是反向平行的互补双链,呈右手双螺旋构造②每个螺旋含10bp,螺距3.4nm,直径2.0nm。每个碱基平面之间的距离为0.34nm,并形成大沟和小沟——为蛋白质与DNA互相作用的基础③脱氧核糖和磷酸构成链的骨架,位于双螺旋外侧④碱基对位于双螺旋内侧,碱基平面与双螺旋的长轴垂直;两条链位于同一平面的碱基以氢键相连,满足碱基互补配对原则:A=T,GC⑤双螺旋的稳定:横向—氢键,纵向—碱基堆积力⑥DNA双螺旋的互补双链预示DNA的复制是半保存复制2、从构成、构造和功效方面阐明DNA和RNA的不同。不同点DNARNA构成A、T、G、CA、U、G、C构造二级构造:DNA双螺旋三级构造:DNA超螺旋tRNA二级构造:三叶草形tRNA三级构造:倒“L”形功效生物体内遗传信息的载体mRNA传递遗传信息,是合成蛋白质的直接模板;tRNA、rRNA参加蛋白质的合成过程3、tRNA三叶草构造的特点是什么?①氨基酸臂:由7对碱基构成双螺旋区,其3′端为CCA,可结合氨基酸。②二氢尿嘧啶环:由8-12个核苷酸构成,有两个二氢尿嘧啶。由3-4对碱基构成双螺旋区。③反密码环:由7个核苷酸构成,环中部有3个核苷酸构成反密码子,能与mRNA的密码子互补结合。由5对碱基构成的双螺旋区。④额外环/附加叉:由3-18核苷酸构成,不同tRNA含有不同大小的额外环,是tRNA分类的重要指标。⑤胸苷假尿苷胞苷环/TΨC环:由7个核苷酸构成,通过5对碱基构成双螺旋区。第四、五章酶1、简述酶促反映的特点。①高效性:酶的催化作用能够比普通化学催化剂高许多倍②高度专一性:只能催化特定的一类或一种反映③高度不稳定性:酶是蛋白质,活性对环境因素敏感④组织特异性:酶活性存在组织特异的区域化分部特性⑤可调节性:酶活性受到多个因素的调节2、何谓酶原激活?酶原激活的实质和生理意义是什么?概念:酶原在一定条件下,可转化成有活性的酶,此过程称酶原的激活。实质:酶的活性中心形成或暴露的过程。生理意义:①酶原形式是物种进化过程中出现的自我保护现象②酶原相称于酶的储存形式,可在需要时快速启动发挥作用3、影响酶促反映的重要因素有哪些?试阐明之。①[S]②[E]③pH④T温度⑤inhibitor克制剂⑥activator催化剂,活化剂4、简述酶快速调节的方式。①酶原及酶原激活机制②别构调节③共价修饰调节第六章糖代谢1、简述人体血糖的来源和去路。来源:①食物糖的消化吸取②(肝)糖原分解③非糖物质糖异生去路:①氧化供能②合成糖原③转变为脂肪或氨基酸④转变为其它糖⑤形成糖尿2、何谓糖异生的“三个能量障碍”?克服这三个能障需要哪些酶?①由丙酮酸生成磷酸烯醇式丙酮酸,需要丙酮酸羧化酶与磷酸烯醇式丙酮酸羧激酶②由1,6-二磷酸果糖生成6-磷酸果糖,需要果糖二磷酸酶③由6-磷酸果糖生成6-磷酸葡萄糖,需要葡萄糖-6-磷...

1、当您付费下载文档后,您只拥有了使用权限,并不意味着购买了版权,文档只能用于自身使用,不得用于其他商业用途(如 [转卖]进行直接盈利或[编辑后售卖]进行间接盈利)。
2、本站所有内容均由合作方或网友上传,本站不对文档的完整性、权威性及其观点立场正确性做任何保证或承诺!文档内容仅供研究参考,付费前请自行鉴别。
3、如文档内容存在违规,或者侵犯商业秘密、侵犯著作权等,请点击“违规举报”。

碎片内容

2025年生化问答题zhong

您可能关注的文档

读万卷书+ 关注
实名认证
内容提供者

各类经典PPT文档分享

确认删除?
VIP
微信客服
  • 扫码咨询
会员Q群
  • 会员专属群点击这里加入QQ群
客服邮箱
回到顶部