电脑桌面
添加小米粒文库到电脑桌面
安装后可以在桌面快捷访问

2025年全自动硬胶囊充填机风险评估VIP免费

2025年全自动硬胶囊充填机风险评估_第1页
1/8
2025年全自动硬胶囊充填机风险评估_第2页
2/8
2025年全自动硬胶囊充填机风险评估_第3页
3/8
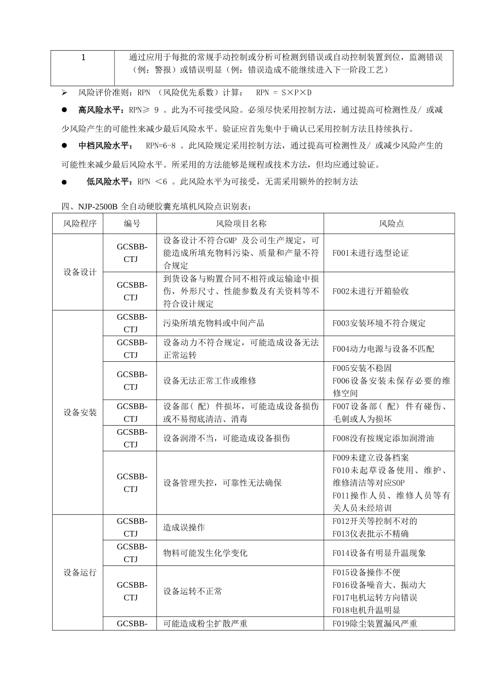
NJP-2500B全自动硬胶囊充填机风险评定一、概述:NJP-2500B全自动硬胶囊充填机,安装于固体制剂车间胶囊充填间,用于胶囊剂充填操作。二、评定目的:对NJP-2500B全自动硬胶囊充填机可能存在的质量风险进行评定,以采用必要的风险控制方法,减少NJP-2500B全自动硬胶囊充填机可能存在的质量风险。三、风险评定应用失败模式影响分析(FMEA)对风险进行评定风险的严重程度(S)严重程度(S)描述3造成人员死亡。严重影响产品内在质量的风险。直接影响产品质量要素或工艺与质量数据的可靠性、完整性或可跟踪性。此风险可造成产品召回或退回。未能符合某些GMP原则,或直接影响GMP原则,可能引发检查或审计中产生偏差。危害生产厂区活动。2严重的副作用对产品质量有一定影响的风险。尽管不存在对产品或数据的有关影响,但仍间接影响产品质量要素或工艺与质量数据的可靠性、完整性或可跟踪性。此风险可能造成资源的极度浪费或对公司形象产生较坏影响。1是指对产品质量没有/较小影响的风险。风险发生概率(P)可能性(P)描述3极易发生,如:复杂手工操作中的人为失误。2偶然发生,如:简朴手工操作中因习惯造成的人为失误。1发生可能性极低,如:原则设备进行的自动化、需要初始配备或调节的自动化操作失败可检测性(D)可检测性(D)描述3不存在能够检测到错误的机制2通过周期性手动控制可检测到错误1通过应用于每批的常规手动控制或分析可检测到错误或自动控制装置到位,监测错误(例:警报)或错误明显(例:错误造成不能继续进入下一阶段工艺)风险评价准则:RPN(风险优先系数)计算:RPN=S×P×D高风险水平:RPN≥9。此为不可接受风险。必须尽快采用控制方法,通过提高可检测性及/或减少风险产生的可能性来减少最后风险水平。验证应首先集中于确认已采用控制方法且持续执行。中档风险水平:RPN=6-8。此风险规定采用控制方法,通过提高可检测性及/或减少风险产生的可能性来减少最后风险水平。所采用的方法能够是规程或技术方法,但均应通过验证。●低风险水平:RPN<6。此风险水平为可接受,无需采用额外的控制方法四、NJP-2500B全自动硬胶囊充填机风险点识别表:风险程序编号风险项目名称风险点设备设计GCSBB-CTJ设备设计不符合GMP及公司生产规定,可能造成所填充物料污染、质量和产量不符合规定F001未进行选型论证GCSBB-CTJ到货设备与购置合同不相符或运输途中损伤,外形尺寸、性能参数及有关资料等不符合设计规定F002未进行开箱验收设备安装GCSBB-CTJ污染所填充物料或中间产品F003安装环境不符合规定GCSBB-CTJ设备动力不符合规定,可能造成设备无法正常运转F004动力电源与设备不匹配GCSBB-CTJ设备无法正常工作或维修F005安装不稳固F006设备安装未保存必要的维修空间GCSBB-CTJ设备部(配)件损坏,可能造成设备损伤或不易彻底清洁、消毒F007设备部(配)件有碰伤、毛刺或人为损坏GCSBB-CTJ设备润滑不当,可能造成设备损伤F008没有按规定添加润滑油GCSBB-CTJ设备管理失控,可靠性无法确保F009未建立设备档案F010未起草设备使用、维护、维修清洁等对应SOPF011操作人员、维修人员等有关人员未经培训设备运行GCSBB-CTJ造成误操作F012开关等控制不对的F013仪表批示不精确GCSBB-CTJ物料可能发生化学变化F014设备有明显升温现象GCSBB-CTJ设备运转不正常F015设备操作不便F016设备噪音大、振动大F017电机运转方向错误F018电机升温明显GCSBB-可能造成粉尘扩散严重F019除尘装置漏风严重CTJ设备性能GCSBB-CTJ影响生产进度F020不能达成生产规定GCSBB-CTJ质量不稳定F021稳定性差五、风险评定我们对该设备可能存在的质量风险分别进行评定。具体内容见下列质量风险评定统计。风险评定统计风险编号过程环节可能的失败/失效成果因素SPD起始RPN起始风险水平控制方法实施后预判SPDRPN风险水平GCSBB-CTJ-F001设备设计设备设计不符合GMP及公司生产规定,可能造成所填充物料污染、质量和产量不符合规定未进行选型论证33218高风险1、根据GMP及公司生产规定对所需设备进行设备选型,并填写设备选型论证报告2、设备供应商提供设备材质报告及证书3、设备预确认时予以确认3113低风险GCSBB-CTJ-F002设备设计...

1、当您付费下载文档后,您只拥有了使用权限,并不意味着购买了版权,文档只能用于自身使用,不得用于其他商业用途(如 [转卖]进行直接盈利或[编辑后售卖]进行间接盈利)。
2、本站所有内容均由合作方或网友上传,本站不对文档的完整性、权威性及其观点立场正确性做任何保证或承诺!文档内容仅供研究参考,付费前请自行鉴别。
3、如文档内容存在违规,或者侵犯商业秘密、侵犯著作权等,请点击“违规举报”。

碎片内容

2025年全自动硬胶囊充填机风险评估

您可能关注的文档

确认删除?
VIP
微信客服
  • 扫码咨询
会员Q群
  • 会员专属群点击这里加入QQ群
客服邮箱
回到顶部