电脑桌面
添加小米粒文库到电脑桌面
安装后可以在桌面快捷访问

全面解读心内科常用指标—肌钙蛋白VIP免费

全面解读心内科常用指标—肌钙蛋白_第1页
1/8
全面解读心内科常用指标—肌钙蛋白_第2页
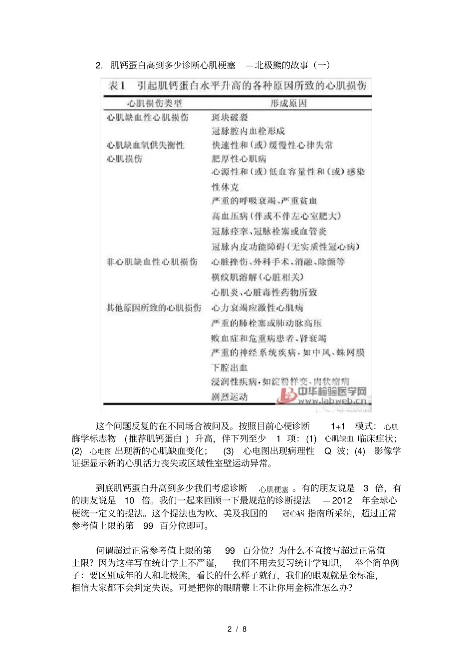
2/8
全面解读心内科常用指标—肌钙蛋白_第3页
3/8
1/8全面解读心内科常用指标—肌钙蛋白无论是溶栓、经皮冠脉介入(PCI),还是冠脉搭桥(CABG),都是风险极大的治疗手段,所以「冠心病,急性心肌梗塞」诊断的正确性就显得尤为重要。长期以来临床工作者一直致力寻找一种高敏感性和高特异性血清诊断指标,以期提高诊断正确性。在近几十年中曾经有很多血清诊断指标在临床中得到应用,心肌损伤标志物检测的敏感度和特异度越来越高,目前高敏肌钙蛋白(hs-cTn)可以检出非常微小的心肌损伤。肌钙蛋白在临床实践中成为目前公认的高敏感性和高特异性指标为所有指南所推荐。今天我们就一起来解读肌钙蛋白及其临床意义。1.肌钙蛋白T和肌钙蛋白I有么区别?1992年第一份肌钙蛋白I商业检测试剂在临床推广,不久肌钙蛋白T检测试剂也开始在临床应用,在随后十余年引发了一场旷日持久的大争论—到底肌钙蛋白T和肌钙蛋白I孰优孰劣?早期曾有研究观察到在慢性肾功能衰竭患者中经常出现肌钙蛋白T增高却不一定有急性冠脉综合症。随后提出了几个可能的学说:(1)慢性肾功能衰竭患者中肌钙蛋白T在横纹肌表达再分布,(2)抗原交叉反应,(3)慢性肾功能不全引发心肌微损害有关。第一个假说很快被cTnT阵营否定,有学者用PCR检测否定cTnT在慢性肾功能衰竭患者表达异常。随着第二代肌钙蛋白T检测方法推出抗原交叉反应得到较好解决。慢性肾功能不全心肌微损害也同样会引起肌钙蛋白I增高。目前倾向认为肌钙蛋白I和肌钙蛋白T在心梗诊断敏感性和特异性上没有很大区别,但是相对而言,有个问题显得更加重要,无论是cTnT或cTnI,自肌钙蛋白检测方法问世以来,没有经过一个垄断的专利生产过程。不同厂家、不同免疫检测方法,可谓五花八门,始终未能形成一个统一全球质量标准,只有企业质量标准。不同厂家试剂盒可比性较差,甚至无法比较。这可能成为两大阵营论战当中诸多结论相互矛盾主要原因。由于巨大的市场份额和不同商业利益,要求不同厂家按照统一模式生产出目前看来并不现实。这样看来我们确实不必要花太多精力一定要在cTnT和cTnI之间分出伯仲。2/82.肌钙蛋白高到多少诊断心肌梗塞—北极熊的故事(一)这个问题反复的在不同场合被问及。按照目前心梗诊断1+1模式:心肌酶学标志物(推荐肌钙蛋白)升高,伴下列至少1项:(1)心肌缺血临床症状;(2)心电图出现新的心肌缺血变化;(3)心电图出现病理性Q波;(4)影像学证据显示新的心肌活力丧失或区域性室壁运动异常。到底肌钙蛋白升高到多少我们考虑诊断心肌梗塞。有的朋友说是3倍,有的朋友说是10倍。我们一起来回顾一下最规范的诊断提法—2012年全球心梗统一定义的提法。这个提法也为欧、美及我国的冠心病指南所采纳,超过正常参考值上限的第99百分位即可。何谓超过正常参考值上限的第99百分位?为什么不直接写超过正常值上限?因为这样写在统计学上不严谨,我们不用去复习统计学知识,举个简单例子:要区别成年的人和北极熊,看长的什么样子就行,我们的眼观就是金标准,相信大家都不会判定失误。可是把你的眼睛蒙上不让你用金标准怎么办?3/8我们只能找另外的指标,99%人类的身高都不会超过2米,那么如果一个东西身高2.2米,超过99%人类身高的正常值上限,我们可以认为它是个北极熊不是人类,这是个大概率事件。在眼睛被蒙住时用这个指标很有效,大多数情况下我们是对的,可是乔丹表示他很郁闷他不是北极熊但是也超过99%人类身高的正常值上限,我们只好误判他了,他被误判为北极熊。但是我们不能理解成他的身高不正常,在这个身高下他并没有病态。所以在一定范围内正常值是没有上限的。这就是为什么严谨的指南从不用正常值上限这种提法而超过正常参考值上限的第99百分位。也就是如果某个方法肌钙蛋白I检测标准0-0.1ng/l,有极少部分人超过0.1ng/l,但他很健康,他的值就是高,不代表他是北极熊,但是为了大家的利益他经常被当成北极熊。需要注意的是如果这个病号是刚接受PCI术后这个诊断标准是超过正常参考值上限的第99百分位5倍,如果这个病号是刚接受CABG这个诊断标准是超过正常参考值上限的第99百分位10倍。临床工作当中在时间窗早期出现达到正常参考值高限,这个时候每隔3-4小连续监测肌钙蛋白判定其相对变化...

1、当您付费下载文档后,您只拥有了使用权限,并不意味着购买了版权,文档只能用于自身使用,不得用于其他商业用途(如 [转卖]进行直接盈利或[编辑后售卖]进行间接盈利)。
2、本站所有内容均由合作方或网友上传,本站不对文档的完整性、权威性及其观点立场正确性做任何保证或承诺!文档内容仅供研究参考,付费前请自行鉴别。
3、如文档内容存在违规,或者侵犯商业秘密、侵犯著作权等,请点击“违规举报”。

碎片内容

全面解读心内科常用指标—肌钙蛋白

爱的疯狂+ 关注
实名认证
内容提供者

该用户很懒,什么也没介绍

确认删除?
VIP
微信客服
  • 扫码咨询
会员Q群
  • 会员专属群点击这里加入QQ群
客服邮箱
回到顶部