电脑桌面
添加小米粒文库到电脑桌面
安装后可以在桌面快捷访问

某地产合同范本VIP免费

某地产合同范本_第1页
1/41
某地产合同范本_第2页
2/41
某地产合同范本_第3页
3/41
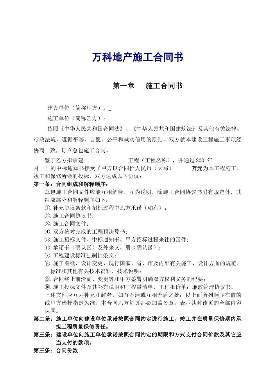
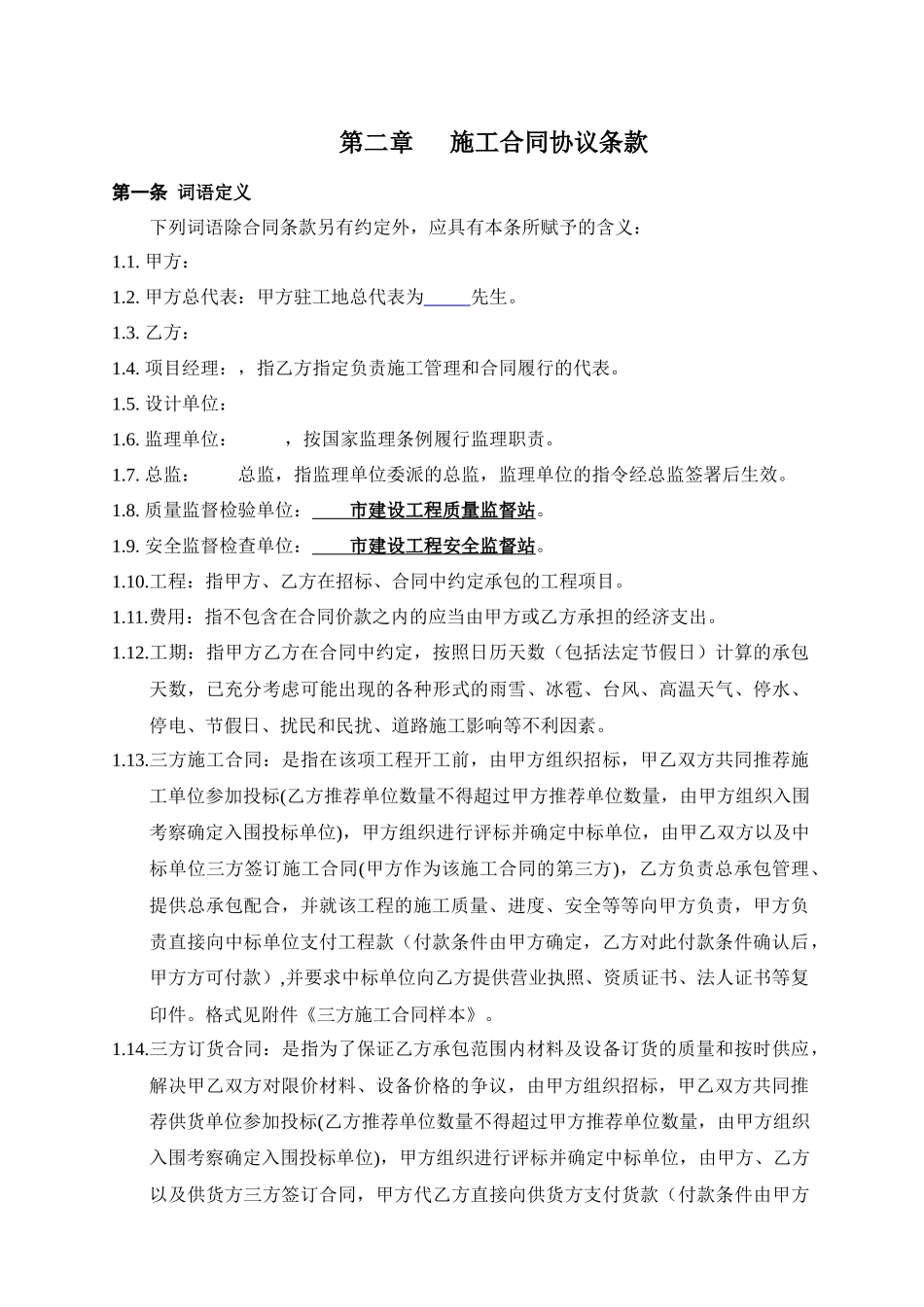
万科地产施工合同书第一章施工合同书建设单位(简称甲方):施工单位(简称乙方):依照《中华人民共和国合同法》、《中华人民共和国建筑法》及其他有关法律、行政法规,遵循平等、自愿、公平和诚实信用的原则,双方就本建设工程施工事项经协商一致,订立总包施工合同。鉴于乙方拟承建工程(工程名称),并通过200年月日的中标通知书接受了甲方以合同价人民币(大写)万元为本工程施工、竣工和保修所做的投标,双方达成以下协议:第一条:合同组成和解释顺序:总包施工合同文件应能互相解释、互为说明,除施工合同协议书另有规定外,其组成部分和解释顺序如下:①.补充协议条款和招标过程中乙方承诺(如有);②.施工合同协议书;③.施工合同文件;④.双方核对完成的工程预决算书;⑤.施工招标文件、中标通知书、甲方招标过程来往的函件;⑥.承诺书(确认函)及外来文、册(确认函);⑦.工程建设标准强制性条文;⑧.施工图纸、设计变更、现行国家、省、市及内部有关施工、设计方面的规范、标准和其他有关技术资料、技术说明;⑨.合同终止前洽商、变更等和甲方签署明确双方权利义务的纪要;⑩.施工投标文件及其补充说明和工程量清单、工程报价单;廉政管理协议书。上述文件应互为补充和解释,如有不清或互相矛盾之处:以上面所列顺序在前的或甲方选择指定为准。本合同乙方每页都必加盖公章,表示其对该页的全部内容认同。第二条:施工单位向建设单位承诺按照合同约定进行施工、竣工并在质量保修期内承担工程质量保修责任。第三条:建设单位向施工单位承诺按照合同约定的期限和方式支付合同价款及其它应当支付的款项。第三条:合同份数3.1.本合同正本一式二份,甲、乙方各执一份,副本一式八份,甲、乙方各执四份,均具有相同法律效力。3.2.本合同经双方法定代表人加盖印章及公章后生效。至办理工程验收交接备案和竣工结算后,除有关保修条款仍生效外,其余条款即告终止。保修期满后,有关保修条款终止。3.3.本合同未尽事宜,一旦在合同履行过程中出现,双方可协商解决或签订补充合同或协议。第四条:施工合同生效合同订立时间:200年月日合同订立地点:市本合同双方约定合同在双方签章且乙方交付履约保函后生效。发包人:(公章)承包人:(公章)住所:住所:法定代表人:法定代表人:委托代理人:委托代理人:电话:电话:传真:传真:开户银行:开户银行:帐号:帐号:邮政编码:邮政编码:日期:日期:第二章施工合同协议条款第一条词语定义下列词语除合同条款另有约定外,应具有本条所赋予的含义:1.1.甲方:1.2.甲方总代表:甲方驻工地总代表为先生。1.3.乙方:1.4.项目经理:,指乙方指定负责施工管理和合同履行的代表。1.5.设计单位:1.6.监理单位:,按国家监理条例履行监理职责。1.7.总监:总监,指监理单位委派的总监,监理单位的指令经总监签署后生效。1.8.质量监督检验单位:市建设工程质量监督站。1.9.安全监督检查单位:市建设工程安全监督站。1.10.工程:指甲方、乙方在招标、合同中约定承包的工程项目。1.11.费用:指不包含在合同价款之内的应当由甲方或乙方承担的经济支出。1.12.工期:指甲方乙方在合同中约定,按照日历天数(包括法定节假日)计算的承包天数,已充分考虑可能出现的各种形式的雨雪、冰雹、台风、高温天气、停水、停电、节假日、扰民和民扰、道路施工影响等不利因素。1.13.三方施工合同:是指在该项工程开工前,由甲方组织招标,甲乙双方共同推荐施工单位参加投标(乙方推荐单位数量不得超过甲方推荐单位数量,由甲方组织入围考察确定入围投标单位),甲方组织进行评标并确定中标单位,由甲乙双方以及中标单位三方签订施工合同(甲方作为该施工合同的第三方),乙方负责总承包管理、提供总承包配合,并就该工程的施工质量、进度、安全等等向甲方负责,甲方负责直接向中标单位支付工程款(付款条件由甲方确定,乙方对此付款条件确认后,甲方方可付款),并要求中标单位向乙方提供营业执照、资质证书、法人证书等复印件。格式见附件《三方施工合同样本》。1.14.三方订货合同:是指为了保证乙方承包范围内材料及设备订货的质量和按时供应,解决甲乙双方对...

1、当您付费下载文档后,您只拥有了使用权限,并不意味着购买了版权,文档只能用于自身使用,不得用于其他商业用途(如 [转卖]进行直接盈利或[编辑后售卖]进行间接盈利)。
2、本站所有内容均由合作方或网友上传,本站不对文档的完整性、权威性及其观点立场正确性做任何保证或承诺!文档内容仅供研究参考,付费前请自行鉴别。
3、如文档内容存在违规,或者侵犯商业秘密、侵犯著作权等,请点击“违规举报”。

碎片内容

某地产合同范本

您可能关注的文档

确认删除?
VIP
微信客服
  • 扫码咨询
会员Q群
  • 会员专属群点击这里加入QQ群
客服邮箱
回到顶部