电脑桌面
添加小米粒文库到电脑桌面
安装后可以在桌面快捷访问

安全审计报告VIP免费

安全审计报告_第1页
1/6
安全审计报告_第2页
2/6
安全审计报告_第3页
3/6
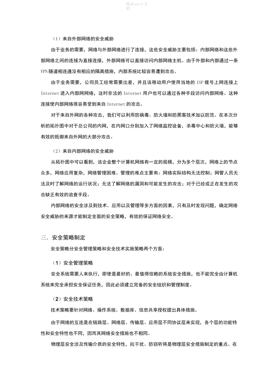
精品word文档摘要:无线网状网由网格路由器和网格客户端组成,其中网状路由器具有最小可移动性,形成了无线网状网的骨干,它们同时为网状客户端和普通客户端提供网络访问。针对大型公司,网络情况复杂,针对这种网络环境,网络安全尤其重要。无线网状网将承载大量不同应用的无线服务。尽管近期无线网状网有了快速进步,但许多研究始终面临着各协议层的挑战。本文将呈现给大家针对某大型公司的网络拓扑,进行网络安全规划。本文将从分析安全需求、制定安全策略、完善安全措施、部署安全产品、强化安全管理五个方面来阐述对问题的分析和解决。关键词:网络安全;安全审计;路由协议;安全策略;一.网络结构示意图以及安全设计要求1.网络拓扑图如下隽;r:/k境、\Y2黑「「,肪火尽K5HKHi席山JLSW-圈星网给监捋KhXt-l即3;w^rr脱片鱼闍星网络监揑RNM-ltxi精品word文档2.安全设计要求设计一套基于入侵检测、安全审计、安全扫描的安全解决方案。要求从分析安全需求、指定安全策略、完善安全措施、部署安全产品、强化安全管理五个方面来阐述设计的安全方案。二.网络安全需求分析1.主要网络安全威胁网络系统的可靠于准是基于通讯子网、计算机硬件和操作系统及各种应用软件等各方面、各层次的良好运行。因此,它的风险将来自于企业的各个关键点可能造成的威胁,这些威胁可能造成总体功能的失效。由于在这种广域网分布式计算环境中,相对于过去的局域网、主机环境、单机环境,安全问题变得越来越复杂和突出,所以网络安全分析成为制定有效的安全管理策略和选择有作用的安全技术实施措施的基础。安全保障不能完成基于思想教育或新任。而应基于“最低权限”和“互相监督”法则,减少保密信息的介入范围,尽力消除使用者为使用资源不得不信任他人或被他人信任的问题,建立起完整的安全控制体系和保证体系。通过以上对该网络结构的分析和阐述,目前该网络的规模大,结构复杂,包括下属多个分公司和办事处,通过VPN和总公司联通的出差人员。该网络上运行着各种各样的主机和应用程序,使用了多种网络设备;同时,由于多种业务需求,又和许多其他网络进行连接。因此,该计算机网络安全应该从以下几个方面进行考虑:(1)外部网络连接及数据访问出差在外的移动用户的连接;分公司主机对总公司和其他分公司办事处的连接;各种类型的办事处对总公司和分公司的连接;托管服务器网站对外提供的公共服务;(2)内部网络连接通过DDN专线连接的托管服务器网站;办公自动化网络;(3)同一网段中不同部门间的连接连接在同一交换机上的不同部门的主机和工作站的安全问题;其中外部网络攻击威胁主要来自(1),内部网络安全问题集中在(2)、(3)。2.来自外部网络与内部网络的安全威胁精品word文档(1)来自外部网络的安全威胁由于业务的需要,网络与外部网络进行了连接,这些安全威胁主要包括:内部网络和这些外部网络之间的连接为直接连接,外部网络可以直接访问内部网络主机。由于外部和内部通过一条VPN隧道相连通没有相应的隔离措施,内部系统比较容易遭到攻击。由于业务需要,公司员工经常需要出差,并且该移动用户使用当地的ISP拨号上网连接上Internet进入内部网网络,这时非法的Internet用户也可以通过各种手段访问内部网络。这种连接使内部网络很容易受到来自Internet的攻击。对于来自外网的各种攻击,我们可以利用防病毒、防火墙和防黑客技术加以防范。在本次分析的拓扑图中对于总公司的内网,在内网口分别加入了网络监控设备,杀毒中心和防火墙,能够有效的抵御来自外网的大部分攻击。(2)来自内部网络的安全威胁从拓扑图中可以看到,该企业整个计算机网络有一定的规模,分为多个层次,网络上的节点众多,网络应用复杂,网络管理困难。管理的难点主要有:网络实际结构无法控制;网管人员无法及时了解网络的运行状况;无法了解网络的漏洞和可能发生的攻击;对于已经或正在发生的攻击缺乏有效的追查手段。内部网络的安全涉及到技术、应用以及管理等多方面的因素,只有及时发现问题,确定网络安全威胁的来源才能制定全面的安全策略,有效的保证网络安全。三.安全策略制定安全策略分安全管理策略和安...

1、当您付费下载文档后,您只拥有了使用权限,并不意味着购买了版权,文档只能用于自身使用,不得用于其他商业用途(如 [转卖]进行直接盈利或[编辑后售卖]进行间接盈利)。
2、本站所有内容均由合作方或网友上传,本站不对文档的完整性、权威性及其观点立场正确性做任何保证或承诺!文档内容仅供研究参考,付费前请自行鉴别。
3、如文档内容存在违规,或者侵犯商业秘密、侵犯著作权等,请点击“违规举报”。

碎片内容

安全审计报告

确认删除?
VIP
微信客服
  • 扫码咨询
会员Q群
  • 会员专属群点击这里加入QQ群
客服邮箱
回到顶部