电脑桌面
添加小米粒文库到电脑桌面
安装后可以在桌面快捷访问

064 中餐厨房污染与通风问题VIP免费

064 中餐厨房污染与通风问题_第1页
1/6
064 中餐厨房污染与通风问题_第2页
2/6
064 中餐厨房污染与通风问题_第3页
3/6
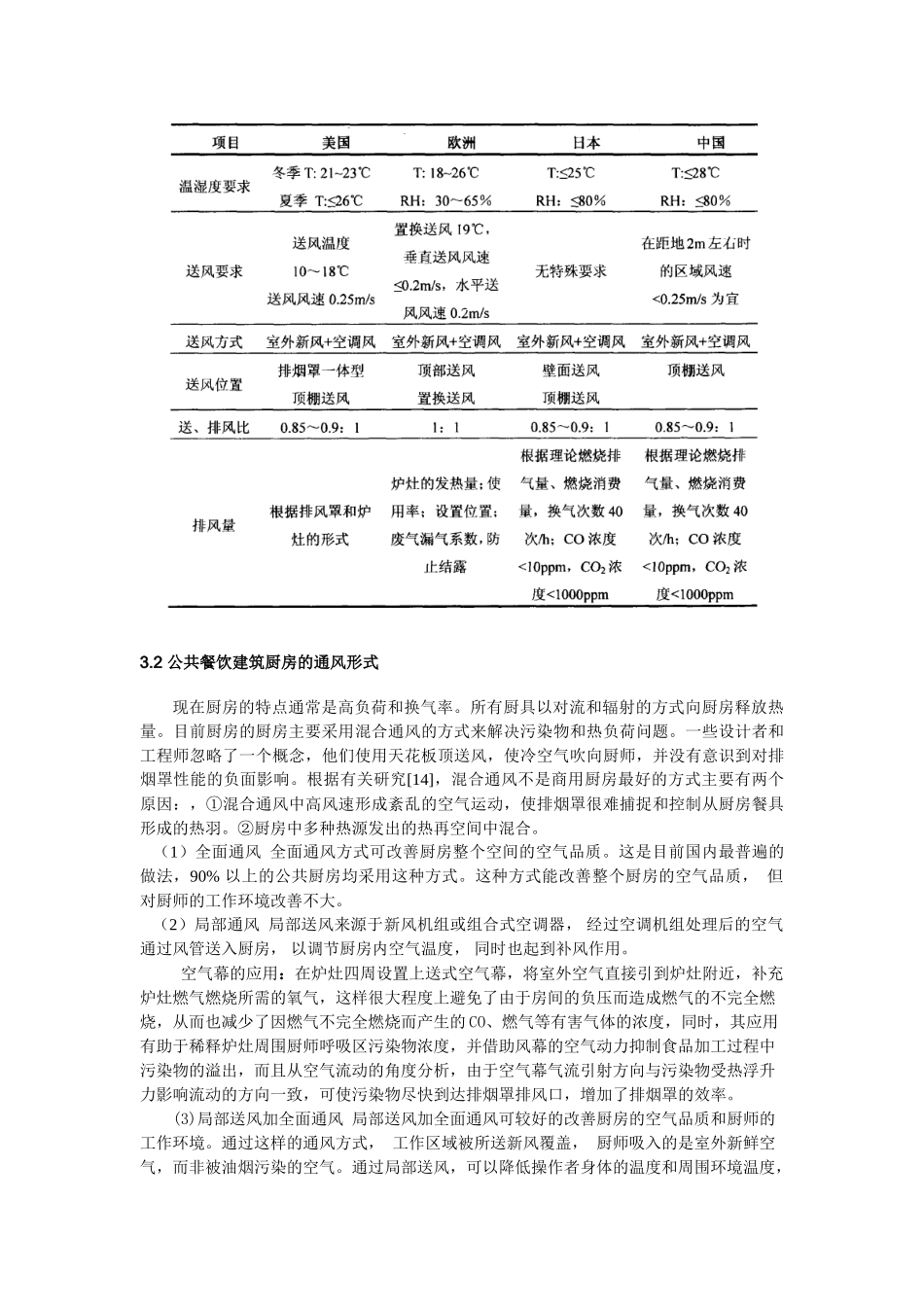
中餐厨房污染与通风问题西安建筑科技大学 王志华 蒋达华 李安桂 摘要:中国的餐饮建筑污染及通风设计具有其特殊性。笔者对我国厨房状况进行了一些调查分析。分析了既有厨房通风形式存在的弊端及污染问题,建议了目前暖通界急需研究解决的问题,供暖通设计及设备制造厂家参考。关键词: 厨房 通风 机械排烟 污染物 1.前言 “民以食为天” ,中国的餐饮建筑遍布全国城乡各地,并在世界餐饮业占有重要的一席之地。随着我国经济的进一步发展, 餐饮经济成为三产经济中的重要支柱。就全国而言, 2005 年实现餐饮销售额达到 8800 亿,2008 年餐饮销售额达到 15393.96 亿,较 2005 年翻了近一倍[2]。餐饮市场的迅猛发展, 面临着经济发展与环境保护的双重压力[1]。传统的餐饮建筑通风系统的设计已经逐渐暴露出越来越多的问题。 目前,餐饮建筑的环境控制设计中很多采用了通风和空调降温相结合的多元通风调节形式。由于酒店厨房炉灶的排风量很大, 厨房的空气调节系统必须补充大量的空调送风量。如果不能补充足够的外部空气,不但室内的污染空气就不能有效地从排风罩排出,造成厨房内空气品质下降, 而且还会影响到餐厅乃至周围环境的空气品质。现有的抽排油烟设备(抽油烟机、排风扇等)只是把厨房操作间内产生的油烟直接排到大气中,虽然可以消除或降低厨房内油烟,火烟的污染问题解决了厨房内的空气污染,但是,油烟从烟道排出到室外,又产生了二次污染问题,二次污染危害的范围更广。一些大型餐饮饭店对周围居民的生活环境和身体健康都造成危害的投诉经常见之于报端。饭店厨房内的主要空气污染源主要来源于两个方面,炉具中燃料燃烧和烹制容器中食用油加热过程是产生空气污染的主要污染源。本文对目前中国餐饮业存在的建筑通风问题进行简要剖析。2、 油烟成分及有害物商用厨房室内环境质量问题是近年来人们非常关注的焦点之一。烹调烟雾是食用油及食品在高温下的热裂解产物,含有许多有毒有害成分,是室内重要空气污染物之一。烹调油烟雾的成分非常复杂,烹调烟雾中含有 20 余种含氮、含硫化合物及多环芳烃类物质。 将收集到的油烟雾颗粒及挥发性有机物做 GC - MS 分析,共检测出 196 种成分,有醛、酮、烃、酯、酸、醇及芳香族和杂环化合物。最主要的成分是烷烃和烯烃,其次是有机酸、醛类化合物和多环芳烃 。由于饮食习惯的不同,国外关于烹调油及其烟雾成分的分析较少,国内在这方面的研究近年来较为关注。[3~5]中国居民...

1、当您付费下载文档后,您只拥有了使用权限,并不意味着购买了版权,文档只能用于自身使用,不得用于其他商业用途(如 [转卖]进行直接盈利或[编辑后售卖]进行间接盈利)。
2、本站所有内容均由合作方或网友上传,本站不对文档的完整性、权威性及其观点立场正确性做任何保证或承诺!文档内容仅供研究参考,付费前请自行鉴别。
3、如文档内容存在违规,或者侵犯商业秘密、侵犯著作权等,请点击“违规举报”。

碎片内容

064 中餐厨房污染与通风问题

您可能关注的文档

确认删除?
VIP
微信客服
  • 扫码咨询
会员Q群
  • 会员专属群点击这里加入QQ群
客服邮箱
回到顶部