电脑桌面
添加小米粒文库到电脑桌面
安装后可以在桌面快捷访问

剧本委托创作合同VIP专享VIP免费

剧本委托创作合同_第1页
1/8
剧本委托创作合同_第2页
2/8
剧本委托创作合同_第3页
3/8
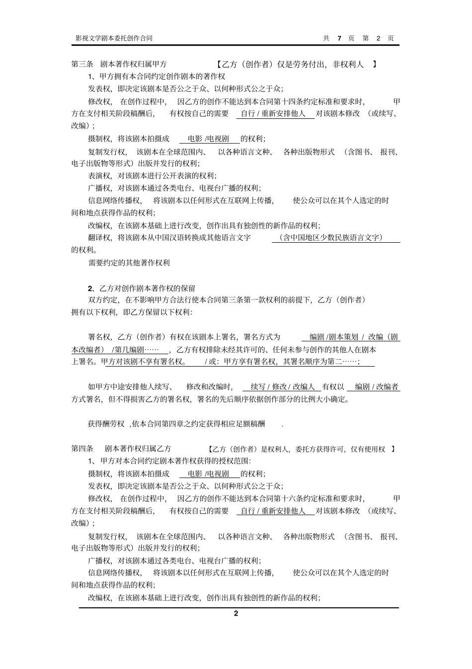
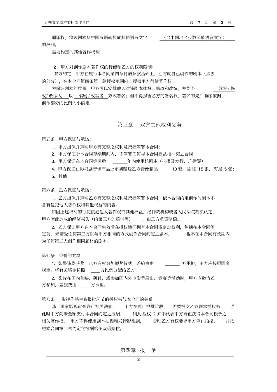
影视文学剧本委托创作合同共7页第1页1 影视文学剧本委托创作合同委托人(甲方):公司名称:法定代表人:公司地址:联系电话:受托人(乙方):编剧姓名:身份证号:联系电话:常住地址:合同签订地:合同签订日期:甲乙双方经充分协商,就甲方委托乙方创作电影 / 电视剧剧本事宜,根据中华人民共和国《著作权法》及《合同法》等法律法规的规定,达成以下协议,双方共同恪守执行。第一章 剧本第一条甲方委托乙方创作如下剧本:1、剧本名称:2、剧本类型:3、剧本的每集长度及集数(电视剧剧本)/ 长度(电影剧本)4、剧本设计: (基本创意阐述、简单大纲,见附件)5、 [可选项,如果是改编剧本] 剧本依据《》(原作品)进行改编,原作品作者授权书由甲方提供(见附件)。第二章 剧本著作权第二条剧本著作权归属原则:依据《著作权法》第十条、第十七条等相关条款,双方约定,在履行本合同第四章相关付酬条款基础上,在本合同约定的条件范围内,该剧本著作权可以约定由甲方 ( 委托方 ) 享有,亦可约定由乙方( 受托方 ) 享有。享有方自剧本交付之日起,在5/10/20⋯⋯ 50 年之内对该剧本拥有相应著作权利。(如下第三条、第四条是选择条款)影视文学剧本委托创作合同共7页第2页2 第三条剧本著作权归属甲方【乙方(创作者)仅是劳务付出,非权利人】1、甲方拥有本合同约定创作剧本的著作权发表权,即决定该剧本是否公之于众、以何种形式公之于众;修改权, 在创作过程中, 因乙方的创作不能达到本合同第十四条约定标准和要求时,甲方在支付相关阶段稿酬后,有权按自己的需要自行 / 重新安排他人对该剧本修改 (或续写、改编);摄制权,将该剧本拍摄成电影 /电视剧的权利;复制发行权, 该剧本在全球范围内、以各种语言文种、 各种出版物形式 (含图书、 报刊、电子出版物等形式)出版并发行的权利;表演权,对该剧本进行公开表演的权利;广播权,对该剧本通过各类电台、电视台广播的权利;信息网络传播权, 将该剧本以任何形式在互联网上传播,使公众可以在其个人选定的时间和地点获得作品的权利;改编权,在该剧本基础上进行改变,创作出具有独创性的新作品的权利;翻译权,将该剧本从中国汉语转换成其他语言文字(含中国地区少数民族语言文字)的权利。需要约定的其他著作权利2、乙方对创作剧本著作权的保留双方约定,在不影响甲方合法行使本合同第三条第一款权利的前提下,乙方(创作者)拥有以下权利,即乙方保留以...

1、当您付费下载文档后,您只拥有了使用权限,并不意味着购买了版权,文档只能用于自身使用,不得用于其他商业用途(如 [转卖]进行直接盈利或[编辑后售卖]进行间接盈利)。
2、本站所有内容均由合作方或网友上传,本站不对文档的完整性、权威性及其观点立场正确性做任何保证或承诺!文档内容仅供研究参考,付费前请自行鉴别。
3、如文档内容存在违规,或者侵犯商业秘密、侵犯著作权等,请点击“违规举报”。

碎片内容

剧本委托创作合同

确认删除?
VIP
微信客服
  • 扫码咨询
会员Q群
  • 会员专属群点击这里加入QQ群
客服邮箱
回到顶部