电脑桌面
添加小米粒文库到电脑桌面
安装后可以在桌面快捷访问

变频恒压供水设备选型手册VIP免费

变频恒压供水设备选型手册_第1页
1/15
变频恒压供水设备选型手册_第2页
2/15
变频恒压供水设备选型手册_第3页
3/15
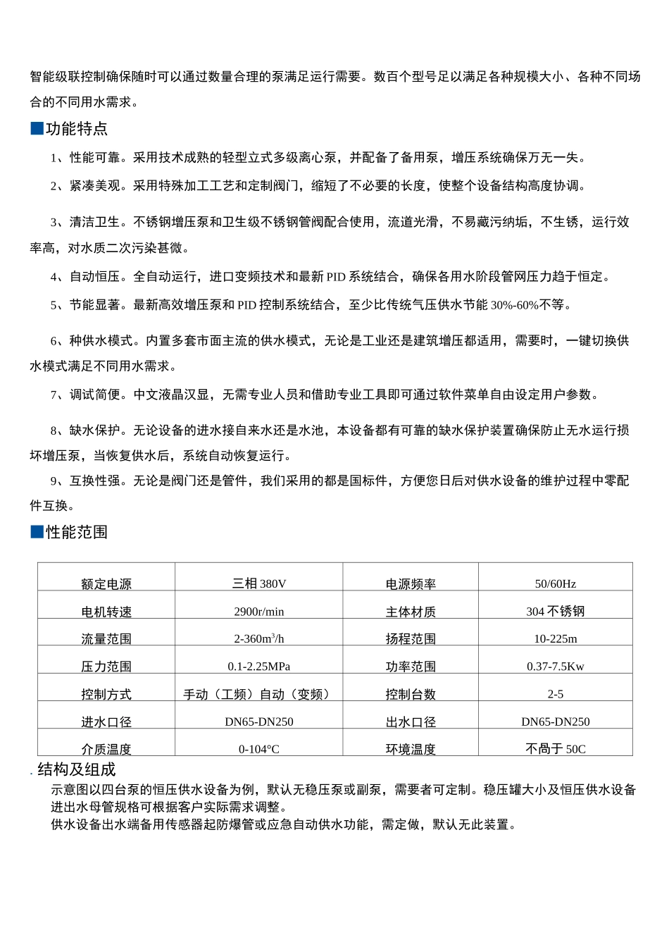
变频恒压供水设备选型手册提供整套恒压供水设备和供水设备管路机组和无负压稳流罐代加工服务概述:恒压供水设备是指供水管网中无论用水量发生变化时,管道出口压力基本保持不变或压力变化量很小的供水系统。恒压供水是基于交流电机变频无极调速技术和闭环控制原理实现的。工作时,通过对比设定的目标压力值和传感器反馈回来的实时压力值,若差值远大于零,则表明用水量增加,微机便控制变频器省频率,水泵转速加快,供水量相应增大;反之,若差值趋近于零,则表明用水量大大减少甚至无人用水了,微机便控制变频器降频率,频率降低,水泵转速减慢,供水量亦相应减小,这样就保证了供水效率用户对水压和水量的要求,同时达到了提高供水品质和供水效率的目的,实现了“用多少水,供多少水”的差量补偿供水。变频恒压供水是目前最先进,合理的节能供水模式。尽管市面上出现了形形色色的恒压供水设备,但都是基于变频调速机理来实现的。如一边所说的变频供水设备、无负压供水设备、箱式无负压供水设备、差量补偿供水设备等都是属于变频恒压供水设备这个范畴的产品。只不过在控制方面各具特色。分类:变频供水设备主要分为三大类:普通变频恒压、无负压变频恒压、箱式无负压(带水箱的无负压)。普通变频恒压:普通变频恒压是最早的变频恒压供水模式,需要和水池或水箱结合,市政水输送到水池或水箱蓄水后,再由供水设备二次增压,增压模式为全自动、恒压、差量补偿。无负压变频恒压:无负压变频恒压是普通变频恒压供水的升级产品,摒弃了传统普通变频恒压依赖的水池水箱,设备直接对接到市政管网二次增压,可以充分利用原来市政管网压力,差量补偿的同时,更加小功耗节能。箱式无负压变频恒压:传统的无负压变频恒压明显的劣势是无水池蓄水,当市政停水时,无法继续供水箱式无负压变频恒压很好的弥补了这个缺点。顾名思义就是在无负压的基础上加了水池,不仅可以充分利用市政原有压力,还能蓄积更多的备用水,以防停水或市政波动较大无法正常供水的局面。>>>>以下分别介绍普通变频恒压、无负压变频恒压、箱式无负压变频恒压,下载阅读体验更好<<<<亠、BWS 变频恒压供水设备功能特点:紧凑美观、过流部件全 304 不锈钢和饮用水标准的胶囊、全自动运行、无级调速恒压、需要和水池/水箱搭配使用、不能利用和叠加管网原有压力、液晶中文汉显、内置多套供水模式、缺水保护。>>>>>>>>>>>>>>>>>>>更多功能和数据请看下页详情介绍<<<<<<<<<<<<<<<<<<<<■产品简介...

1、当您付费下载文档后,您只拥有了使用权限,并不意味着购买了版权,文档只能用于自身使用,不得用于其他商业用途(如 [转卖]进行直接盈利或[编辑后售卖]进行间接盈利)。
2、本站所有内容均由合作方或网友上传,本站不对文档的完整性、权威性及其观点立场正确性做任何保证或承诺!文档内容仅供研究参考,付费前请自行鉴别。
3、如文档内容存在违规,或者侵犯商业秘密、侵犯著作权等,请点击“违规举报”。

碎片内容

变频恒压供水设备选型手册

确认删除?
VIP
微信客服
  • 扫码咨询
会员Q群
  • 会员专属群点击这里加入QQ群
客服邮箱
回到顶部