电脑桌面
添加小米粒文库到电脑桌面
安装后可以在桌面快捷访问

侦查系学生会纪检部量化评比实施方法细则修改方案VIP免费

侦查系学生会纪检部量化评比实施方法细则修改方案_第1页
1/11
侦查系学生会纪检部量化评比实施方法细则修改方案_第2页
2/11
侦查系学生会纪检部量化评比实施方法细则修改方案_第3页
3/11
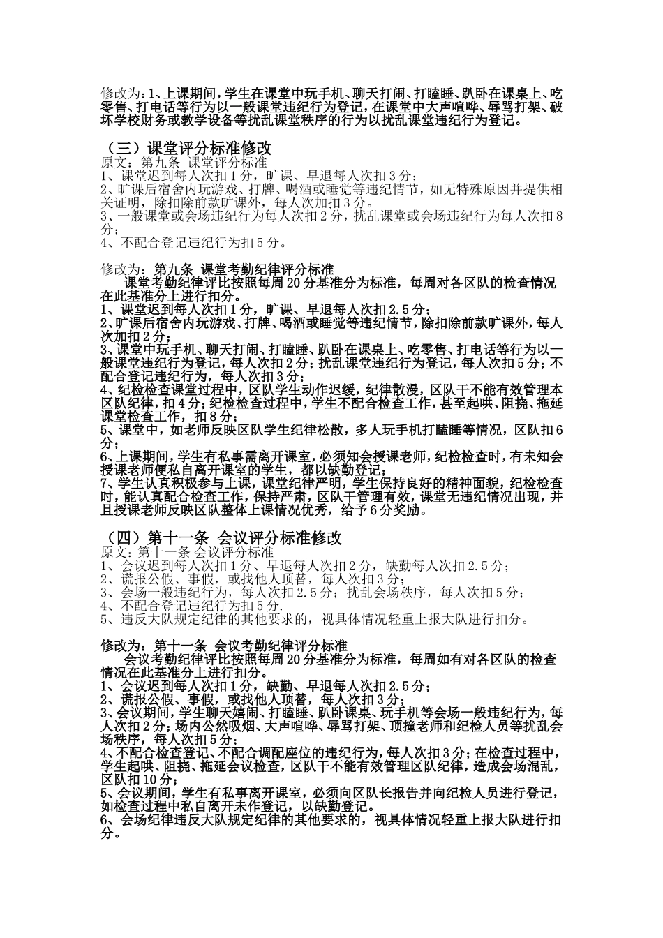
侦查系学生会纪检部量化评比实施方法细则修改方案一、总则修改原文:侦查大队量化评比纪检部板块有早出操评比、课堂以及会议纪律情况评比这两大章节的检查,每个章节满分为100分,基准分70分,第一章早出操评比分三节,基准分分别为:第一节早出操考勤评比20分,第二节早读纪律评比20分,第三节队列训练评比30分,单节分数无上限;第二章上课以及会议纪律情况,满分100分,分课室和会议两节,每节30分,单节分数无上限。最终解释权归量化评比工作小组所有。修改为:侦查大队量化评比纪检部板块有早出操评比、课堂以及会议考勤纪律情况评比这两大章节的评比,满分100分,基准分80分,其中每个章节满分为50分基准分40分。第一章早出操评比分三节,基准分分别为:第一节早出操考勤评比10分,早读纪律评比15分,队列训练评比15分,单节分数无上限;第二章上课会议考勤纪律评比,分二节,第一节课堂考勤纪律评比,基准分20分,第二节会议考勤纪律评比,基准分20分,单节分无上限。最终解释权归量化评比工作小组所有。二、第一章早出操评比修改(一)第一节早出操考勤评比第二条考勤评分标准中扣分标准修改原文:2、早出操缺勤,每人次扣1分;修改为:2、早出操缺勤,每人次扣2分。(二)第一节早出操考勤评比第二条考勤评分标准中加分标准修改原文:1、如一周内区队无迟到、缺勤、早退等以上违纪情况的,给予加10分奖励。修改为:1、如一周内区队无迟到、缺勤、早退等以上违纪情况的,给予区队加5分奖励。(三)第一节早出操考勤评比第三条附则修改原文:纪检需每天将检查情况与大队督察队早出操集合情况进行核对,对于第二条扣分标准中缺勤扣分,如大队督察队早出操集合登记同样缺勤,将仅扣除一半的分。修改为:纪检需每天将检查情况与大队督察队早出操集合考勤中缺勤情况进行核对,对于第二条扣分标准中缺勤扣分,如大队督察队早出操集合考勤中缺勤同样进行量化扣分时,将各自对同一缺勤违纪扣除一半的分。(四)第二节早读纪律评比第五条早读的评比及评分标准修改原文:早读一天计分以30分为基准分,周总分算队列训练总分除训练天数算得的平均分,评分标准有:(1)队伍不按规定带至指定教室,扣5分;(2)纪检检查过程中注意力集中,认真对待,加10分;早读秩序混乱、队内同学纪律散漫,扣5分;检查过程中,有同学嬉笑打闹,聊天,睡觉,等做与早读无关的事的情况,扣10分。(3)办私事时间过长,纪检人员对其警告后仍不积极改正,扣10分。(4)早读过程中,士气保持高昂,注意力集中,认真对待,保持良好的精神风貌,区队能听哨声集合收操,给予15分奖励。(5)未吹哨停止早读的,扣5分,提前带离指定教室,扣10分。修改为:早读纪律评比一天计分以15分为基准分,周总分算早读总分除早读天数算得平均分,评分标准有:(1)队伍不按规定带至指定教室,扣4分;(2)纪检检查过程中,区队学生早读时能认真对待早读,注意力集中,纪律严明,无违纪情况,加4分;大部分学生能认真对待早读,整体情况良好,加2分;早读消极对待,区队纪律散漫,整体情况较差,扣3分;早读期间,区队秩序混乱,大声喧哗吵闹,纪律松散,学生在课室随意走动,严重影响他人早读,扣6分;(3)早读过程中,有学生嬉笑打闹,聊天,睡觉,等做与早读无关的事等违纪情况,每人次扣2分;(4)早读过程中,有学生办私事时间过长,纪检人员对其警告后仍不改正,扣3分;(5)区队多数学生未吹哨停止早读的,扣4分,提前带离指定教室,扣8分;(6)早读过程中,区队学生能够始终积极认真对待早读,士气高昂,保持良好的精神风貌,纪律管理有序,座位整齐,区队无违纪情况,学生听早读带回哨声才离开座位,给予6分奖励,早读当天只以符合标准的最优一个区队评定加分。(五)第三节队列训练评比第七条队列训练的评比及评分标准修改原文:队列训练一天计分以30分为基准分,周总分算队列训练总分除训练天数算得的平均分,评分标准有:(1)队伍不按规定带至训练场地,扣5分;(2)纪检检查过程中队伍纪律严明,队伍内保持严肃,加10分;队伍秩序混乱、队内同学纪律散漫,扣5分;检查过程中,队伍内有同学嬉笑打闹,聊天等...

1、当您付费下载文档后,您只拥有了使用权限,并不意味着购买了版权,文档只能用于自身使用,不得用于其他商业用途(如 [转卖]进行直接盈利或[编辑后售卖]进行间接盈利)。
2、本站所有内容均由合作方或网友上传,本站不对文档的完整性、权威性及其观点立场正确性做任何保证或承诺!文档内容仅供研究参考,付费前请自行鉴别。
3、如文档内容存在违规,或者侵犯商业秘密、侵犯著作权等,请点击“违规举报”。

碎片内容

侦查系学生会纪检部量化评比实施方法细则修改方案

您可能关注的文档

确认删除?
VIP
微信客服
  • 扫码咨询
会员Q群
  • 会员专属群点击这里加入QQ群
客服邮箱
回到顶部