电脑桌面
添加小米粒文库到电脑桌面
安装后可以在桌面快捷访问

酒店管理正文VIP免费

酒店管理正文_第1页
1/47
酒店管理正文_第2页
2/47
酒店管理正文_第3页
3/47
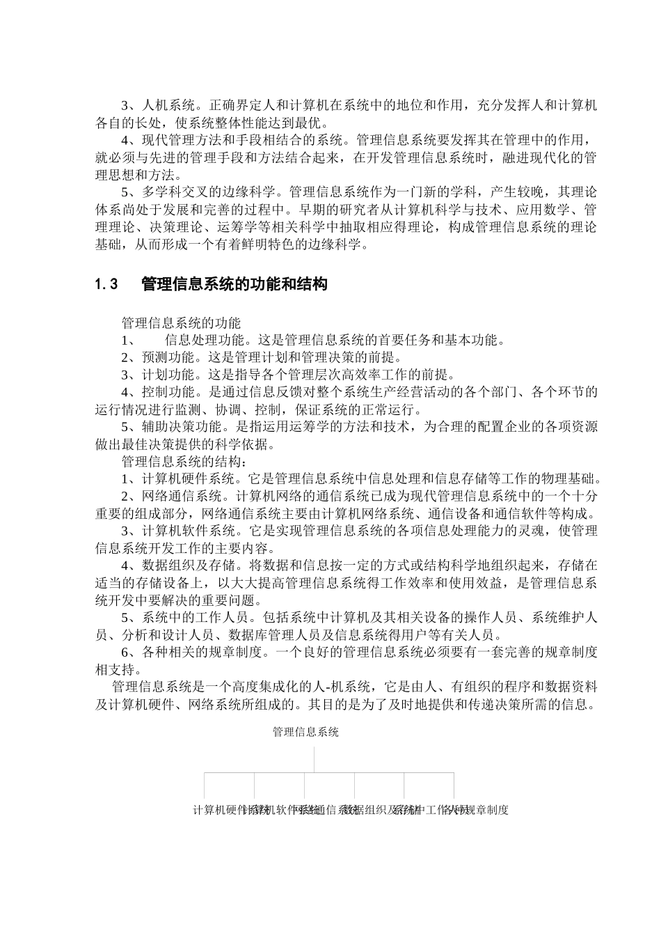
高级管理人才中级管理者计算机中央数据库其他市场子 系 统生产 子 系 统财务子 系 统外部信息第一章 管理信息系统概论管理信息系统同其他任何科学一样,都有一个不断发展和不断完善的过程。20 世纪 60 年代,美国经营管理协会及其事业部第一次提出了建立管理信息系统的设想,即建立一个有效的 MIS,使各级管理部门都能了解本单位的一切有关的经营活动,为各级决策人员提供所需要的信息。但由于当时硬件、软件水平的限制和开发方法的落后,效果并不明显。进入 80 年代以后,随着各种技术特别是信息技术的迅速发展,MIS 也得到了进一步的发展,MIS 的概念逐步充实和完善。1.1 管理信息系统的概念管理信息系统是一个由人、计算机等组成的能进行管理信息收集、传递、储存、加工、维护和使用的系统。管理信息系统能实测企业的各种运行情况,利用过去的数据预测未来,从全局出发辅助企业进行决策,利用信息控制企业的行为,帮助企业实现其规划目标。图 1.1 管理信息系统的一般模式1.2 管理信息系统的特点管理信息系统的特点1、面向管理决策。帮助决策者作出决策。2、综合性。为管理决策服务。管理信息系统计算机硬件系统计算机软件系统网络通信系统数据组织及存储系统中工作人员各种规章制度3、人机系统。正确界定人和计算机在系统中的地位和作用,充分发挥人和计算机各自的长处,使系统整体性能达到最优。4、现代管理方法和手段相结合的系统。管理信息系统要发挥其在管理中的作用,就必须与先进的管理手段和方法结合起来,在开发管理信息系统时,融进现代化的管理思想和方法。5、多学科交叉的边缘科学。管理信息系统作为一门新的学科,产生较晚,其理论体系尚处于发展和完善的过程中。早期的研究者从计算机科学与技术、应用数学、管理理论、决策理论、运筹学等相关科学中抽取相应得理论,构成管理信息系统的理论基础,从而形成一个有着鲜明特色的边缘科学。1.3 管理信息系统的功能和结构 管理信息系统的功能1、信息处理功能。这是管理信息系统的首要任务和基本功能。2、预测功能。这是管理计划和管理决策的前提。3、计划功能。这是指导各个管理层次高效率工作的前提。4、控制功能。是通过信息反馈对整个系统生产经营活动的各个部门、各个环节的运行情况进行监测、协调、控制,保证系统的正常运行。5、辅助决策功能。是指运用运筹学的方法和技术,为合理的配置企业的各项资源做出最佳决策提供的科学依据。管理信息系统的结构:1、...

1、当您付费下载文档后,您只拥有了使用权限,并不意味着购买了版权,文档只能用于自身使用,不得用于其他商业用途(如 [转卖]进行直接盈利或[编辑后售卖]进行间接盈利)。
2、本站所有内容均由合作方或网友上传,本站不对文档的完整性、权威性及其观点立场正确性做任何保证或承诺!文档内容仅供研究参考,付费前请自行鉴别。
3、如文档内容存在违规,或者侵犯商业秘密、侵犯著作权等,请点击“违规举报”。

碎片内容

酒店管理正文

确认删除?
VIP
微信客服
  • 扫码咨询
会员Q群
  • 会员专属群点击这里加入QQ群
客服邮箱
回到顶部