电脑桌面
添加小米粒文库到电脑桌面
安装后可以在桌面快捷访问

休假管理规定TLD-HRD-003VIP免费

休假管理规定TLD-HRD-003_第1页
1/5
休假管理规定TLD-HRD-003_第2页
2/5
休假管理规定TLD-HRD-003_第3页
3/5
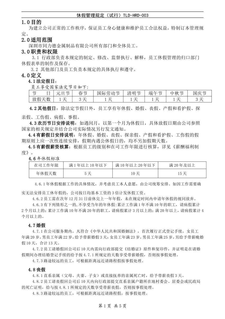
文件编号:TLD-HRD-003版本:A/0休假管理规定(试行)2012-11-01发布2012-11-01实施编审:批准:休假管理规定(试行)TLD-HRD-0031.0目的为建立公司正常的工作秩序,保证员工身心健康和维护员工合法权益,特制订本管理规定。2.0适用范围深圳市同力德金属制品有限公司所有部门和全体员工。3.0职责和权限3.1行政部负责本规定的制定、修改、监督执行、解释,员工休假管理的归口部门休假表单的制作及保存。3.2其他部门及员工负责本规定的具体执行和遵守。4.0定义4.1法定假日:员工享受国家法定节日如下:节日元旦节春节国际劳动节清明节端午节中秋节国庆节放假天数1天3天1天1天1天1天3天4.2其他假日:除法定节假日外,员工享有年休假、婚假、丧假、产假和看护假、探亲假、工伤假、病假、事假。4.3农历节日安排说明:如遇闰月,以第一个月为休假日,具体放假日期由公司参照国家的相关规定并结合公司实际情况另行发文通知。4.4有薪假日安排说明:年休假、婚假、丧假、探亲假、产假和看护假、工伤假的假期原则上应一次性连续安排,假期内遇公休假日的,均不另加假期天数。4.5有薪假薪资核算:根据员工的级别和在司工作年限进行核算,详见《薪酬福利制度》。4.6年休假标准在司工作年限满1年以上10年以下满10年以上20年以下满20年及以上年休假天数5天10天15天4.6.1年休假根据工作的具体情况,并考虑员工本人意愿,由公司统筹安排。如因工作需要确实无法安排员工休年假的,公司按日均基本工资的3倍计发休假工资。4.6.2员工需在次年12月31日前休完上一年年假,未在规定时间内申请年休假的视同放弃。4.6.3有下列情形之一的,不享受当年的年休假:累计工作满1年不满10年的职工,请病假累计2个月以上的;累计工作满10年不满20年的职工,请病假累计3月以上的;满20年以上,请病假累计4个月以上的。4.7婚假4.7.1在公司服务期内,凡符合《中华人民共和国婚姻法》,首次履行正式登记手续,女员工年满20岁,男员工年满22岁,给予带薪婚假3天;女员工年满23岁,男员工年满25岁,另给予带薪晚婚假10天,合计13天。4.7.2员工请婚假回公司后10天内需向行政部提交《结婚证》原件和复印件,并证明是在请婚假期间办理结婚登记手续的给予按4.7.1所规定的天数享受带薪婚假,否则按事假处理。4.7.3路途较远的员工,可根据距离远近请路程假按事假处理。4.8丧假4.8.1直系亲属(父母、夫妻、子女)或直接抚养的亲属死亡时,给予带薪丧假3天。4.8.2员工请丧假回公司后10天内向行政部提交直系亲属户籍所在地村委会、居委会或民政局的死亡证明,给与按4.8.1所规定的天数享受带薪丧假,否则按事假处理。4.8.3路途较远的员工,可根据距离远近请路程假,按事假处理。第1页共5页休假管理规定(试行)TLD-HRD-0034.9产假和看护假4.9.1女员工产假天数按国务院《女职工劳动保护特别规定》及《广东省人口与计划生育条例》有关规定执行:4.9.1.1产假有98天(含节假日)的假期,其中产前休假15天;4.9.1.2实行晚育的增加产假15天;4.9.1.3如遇难产,可凭医院证明增加产假15天;4.9.1.4生育多胞胎者,每多生一个婴儿增加产假15天;4.9.1.5女职工怀孕未满4个月流产的,享受15天产假;怀孕满4个月流产的,享受42天产假;4.9.2女员工休完产假后60天内向行政部提交《结婚证》、《准生证》、小孩《出生证》、《户口薄》上有所生小孩的当页,给予按4.9.1.1-4.9.1.4所规定的天数享受带薪产假,否则按事假处理;4.9.3女员工流产的在休完产假后30天内向行政部提交《结婚证》、《准生证》、医生出具的合法流产证明,给予按4.9.1.5所规定的天数享受带薪产假,否则按事假处理;4.9.3自愿终身只生育一个子女并领取《独生子女证》的,男员工可享受10天看护假;如没领取《独生子女证》的,不享受陪产假。4.10探亲假4.10.1公司部门主管级(含)以上人员,公司特聘人员、年度优秀员工和对公司做出特殊贡献的员工等,享有每年一次性连续带薪探亲假,遇节假日不顺延。根据在司工作年限,探亲假标准如下:在司工作年限满1年满5年满10年年休假天数7天9天12天备注(1)年度优秀员工是指年终考核评为优秀,全年内不缺勤、严格遵守公司规定、未受到惩罚的员工。年...

1、当您付费下载文档后,您只拥有了使用权限,并不意味着购买了版权,文档只能用于自身使用,不得用于其他商业用途(如 [转卖]进行直接盈利或[编辑后售卖]进行间接盈利)。
2、本站所有内容均由合作方或网友上传,本站不对文档的完整性、权威性及其观点立场正确性做任何保证或承诺!文档内容仅供研究参考,付费前请自行鉴别。
3、如文档内容存在违规,或者侵犯商业秘密、侵犯著作权等,请点击“违规举报”。

碎片内容

休假管理规定TLD-HRD-003

您可能关注的文档

确认删除?
VIP
微信客服
  • 扫码咨询
会员Q群
  • 会员专属群点击这里加入QQ群
客服邮箱
回到顶部