电脑桌面
添加小米粒文库到电脑桌面
安装后可以在桌面快捷访问

维修作业指导书VIP免费

维修作业指导书_第1页
1/3
维修作业指导书_第2页
2/3
维修作业指导书_第3页
3/3
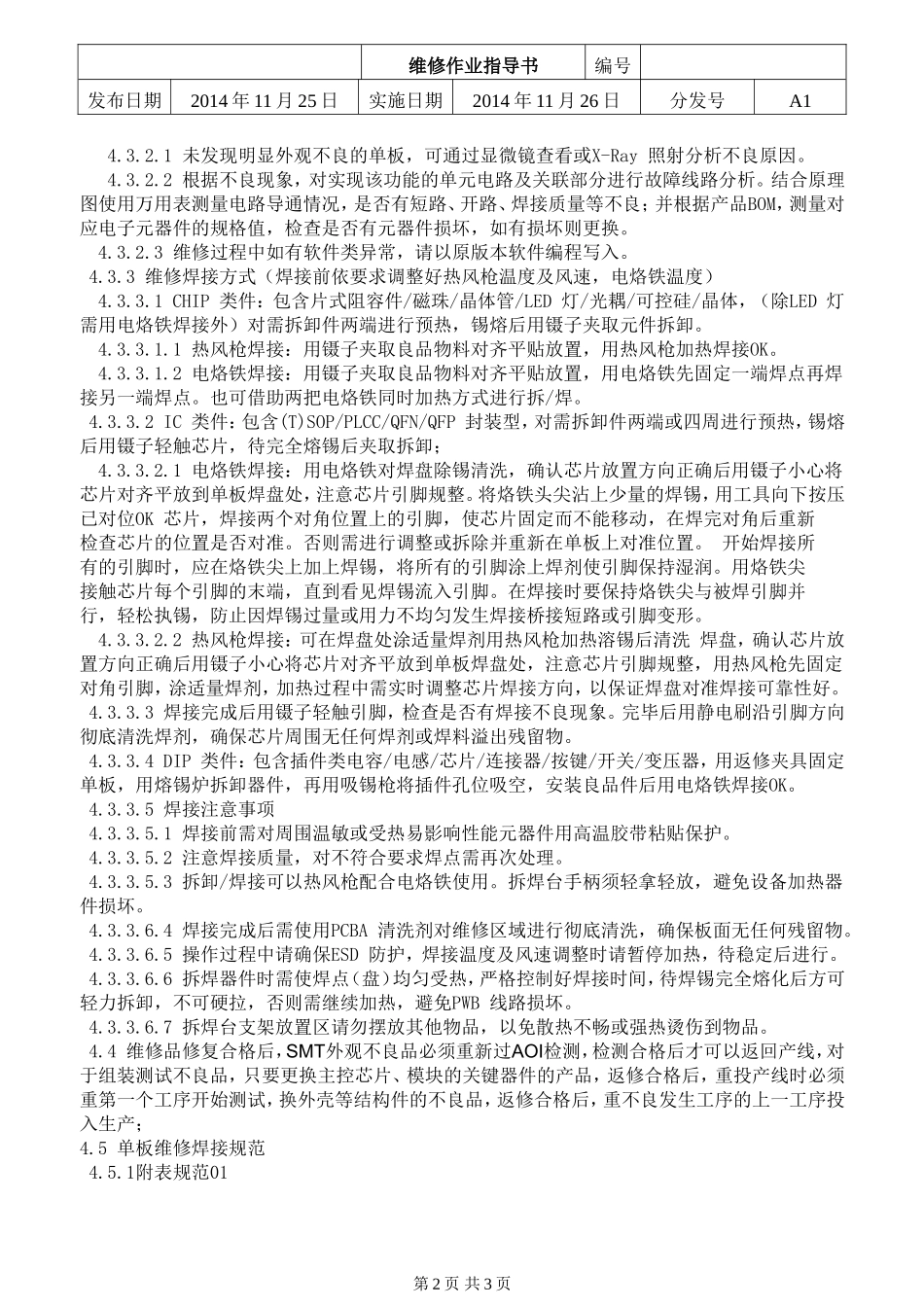
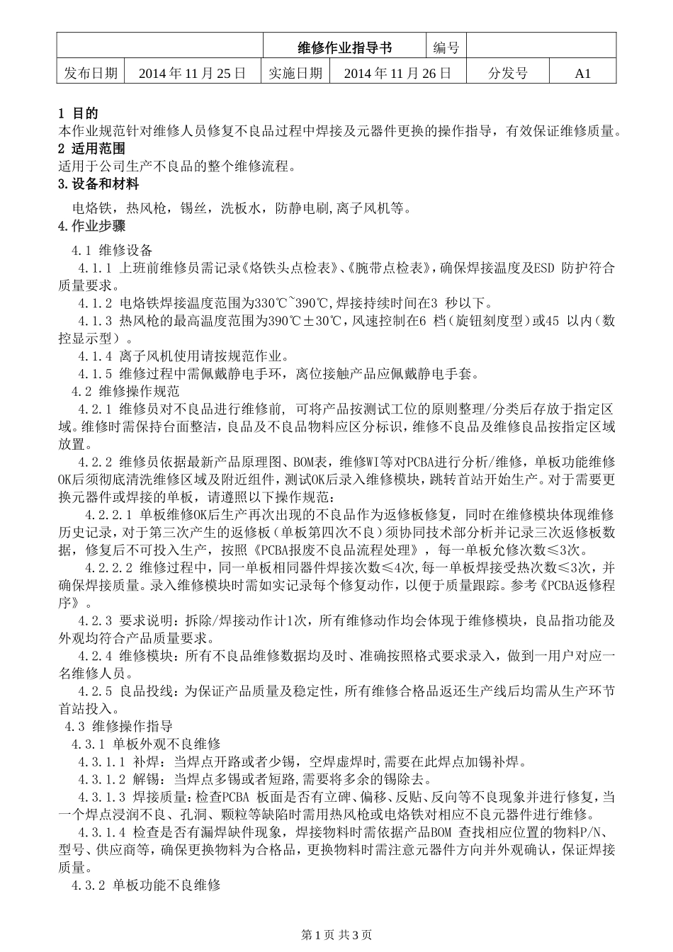
维修作业指导书编号发布日期2014 年 11 月 25 日实施日期2014 年 11 月 26 日分发号A11 目的本作业规范针对维修人员修复不良品过程中焊接及元器件更换的操作指导,有效保证维修质量。2 适用范围适用于公司生产不良品的整个维修流程。3.设备和材料 电烙铁,热风枪,锡丝,洗板水,防静电刷,离子风机等。4.作业步骤4.1 维修设备4.1.1 上班前维修员需记录《烙铁头点检表》、《腕带点检表》,确保焊接温度及ESD 防护符合质量要求。4.1.2 电烙铁焊接温度范围为330℃~390℃,焊接持续时间在3 秒以下。4.1.3 热风枪的最高温度范围为390℃±30℃,风速控制在6 档(旋钮刻度型)或45 以内(数控显示型)。4.1.4 离子风机使用请按规范作业。4.1.5 维修过程中需佩戴静电手环,离位接触产品应佩戴静电手套。4.2 维修操作规范4.2.1 维修员对不良品进行维修前, 可将产品按测试工位的原则整理/分类后存放于指定区域。维修时需保持台面整洁,良品及不良品物料应区分标识,维修不良品及维修良品按指定区域放置。4.2.2 维修员依据最新产品原理图、BOM表,维修WI等对PCBA进行分析/维修,单板功能维修OK后须彻底清洗维修区域及附近组件,测试OK后录入维修模块,跳转首站开始生产。对于需要更换元器件或焊接的单板,请遵照以下操作规范:4.2.2.1 单板维修OK后生产再次出现的不良品作为返修板修复,同时在维修模块体现维修历史记录,对于第三次产生的返修板(单板第四次不良)须协同技术部分析并记录三次返修板数据,修复后不可投入生产,按照《PCBA报废不良品流程处理》,每一单板允修次数≤3次。4.2.2.2 维修过程中,同一单板相同器件焊接次数≤4次,每一单板焊接受热次数≤3次,并确保焊接质量。录入维修模块时需如实记录每个修复动作,以便于质量跟踪。参考《PCBA返修程序》。4.2.3 要求说明:拆除/焊接动作计1次,所有维修动作均会体现于维修模块,良品指功能及外观均符合产品质量要求。4.2.4 维修模块:所有不良品维修数据均及时、准确按照格式要求录入,做到一用户对应一名维修人员。4.2.5 良品投线:为保证产品质量及稳定性,所有维修合格品返还生产线后均需从生产环节首站投入。4.3 维修操作指导4.3.1 单板外观不良维修4.3.1.1 补焊:当焊点开路或者少锡,空焊虚焊时,需要在此焊点加锡补焊。4.3.1.2 解锡:当焊点多锡或者短路,需要将多余的锡除去。4.3.1.3 焊接质量:检查PCBA 板面是否有立碑、偏移、反贴、反向等不良现象...

1、当您付费下载文档后,您只拥有了使用权限,并不意味着购买了版权,文档只能用于自身使用,不得用于其他商业用途(如 [转卖]进行直接盈利或[编辑后售卖]进行间接盈利)。
2、本站所有内容均由合作方或网友上传,本站不对文档的完整性、权威性及其观点立场正确性做任何保证或承诺!文档内容仅供研究参考,付费前请自行鉴别。
3、如文档内容存在违规,或者侵犯商业秘密、侵犯著作权等,请点击“违规举报”。

碎片内容

维修作业指导书

确认删除?
VIP
微信客服
  • 扫码咨询
会员Q群
  • 会员专属群点击这里加入QQ群
客服邮箱
回到顶部