电脑桌面
添加小米粒文库到电脑桌面
安装后可以在桌面快捷访问

北京安全三类人员考试题库2017年10月VIP免费

北京安全三类人员考试题库2017年10月_第1页
1/52
北京安全三类人员考试题库2017年10月_第2页
2/52
北京安全三类人员考试题库2017年10月_第3页
3/52
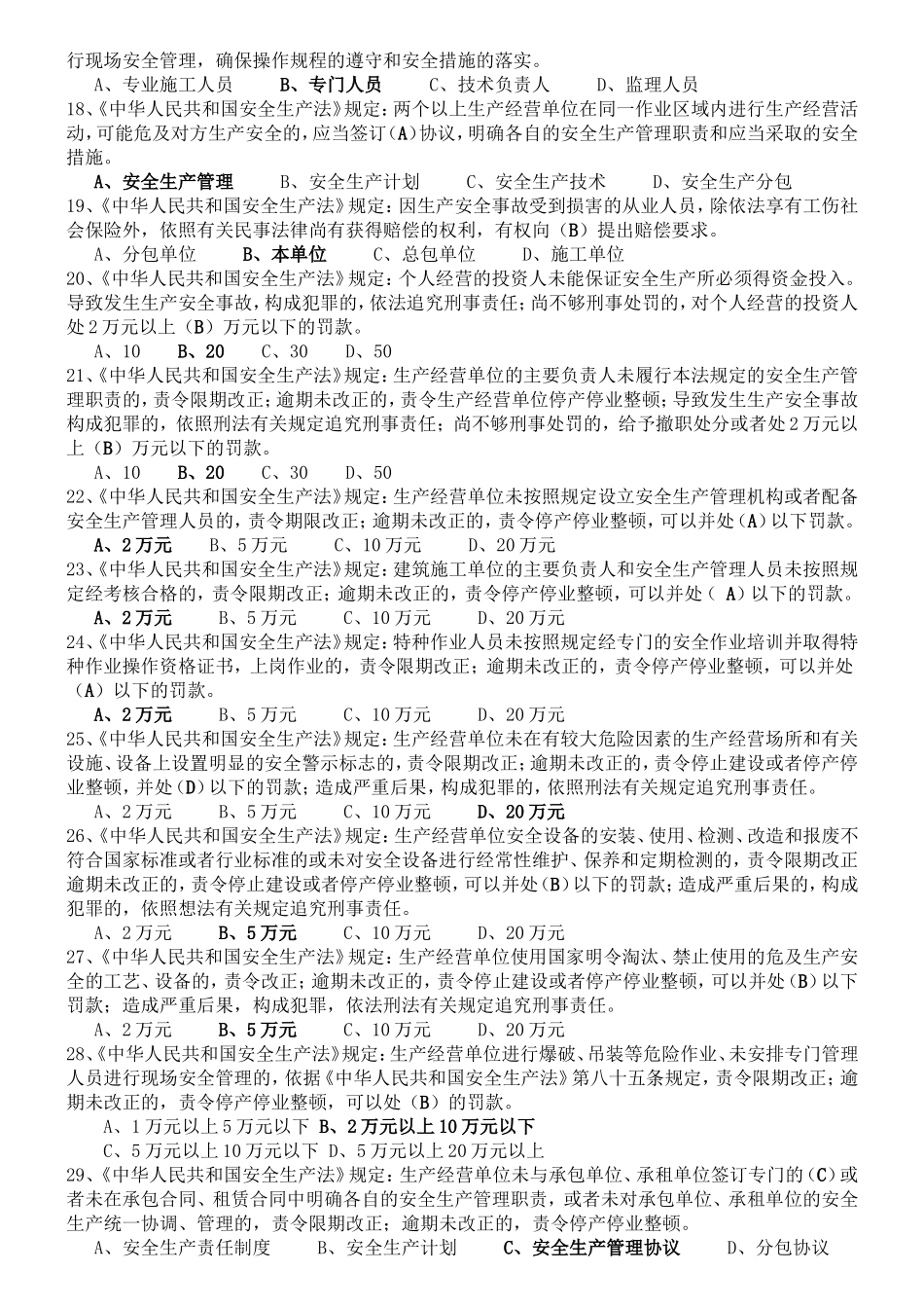
北京安全三类人员复习题【A、B、C】2017年10月整理一、单选题:1、工程项目实行总承包的应由(B)单位统一组织编制“安全生产事故应急救援预案”。A、甲方B、总包C、监理D、分包2、电焊机一次测电源线长度最大不得超过(A)米。A、5B、10C、15D、203、施工现场的配电箱,为了防止雨水和尘沙侵入电器,配电箱导线的进出口必须设在(A)。A、箱体下底面B、箱体顶面C、箱体侧面D、箱体后面4、在金属容器内施焊时,应采取通风措施,照明电压不得超过(A)V。容器内施焊应采取用绝缘材料使焊工身体与焊件隔离。A、12B、24C、36D、2205、北京市《绿色施工管理规程》规定:施工现场的强噪声设备可采取对强噪声设备进行(D)等降低噪声的措施。A、更新B、维修C、遮挡D、封闭6、施工现场的安全防护用具,机械设备、施工机具及配件必须(A)管理,定期进行检查、维修和保养,建立相应的资料档案,并按照国家有关规定及时报废。A、专人B、专项C、专门D、专业7、《中华人民共和国刑法》第一百三十四条规定:在生产作业中违反有关安全管理的规定,因而发生重大伤亡事故或者造成其他严重后果的,处(C)以下的有期徒刑或者拘役。A、1年B、2年C、3年D、5年8、《中华人民共和国刑法》第一百三十四条规定:强令他人违章冒险作业,因而发生重大伤亡事件,或者造成其他严重后果的,处(D)以下有期徒刑或者拘役。A、1年B、2年C、3年D、5年9、《中华人民共和国刑法》第一百三十五条规定:安全生产设施或者安全生产条件不符合国家规定,因而发生重大伤亡事故或者造成其他严重后果的,对直接负责的主管人员和其他直接责任人员,处(C)以下有期徒刑或者拘役。A、1年B、2年C、3年D、5年10、《中华人民共和国刑法》第一百三十六条规定:违反爆炸性、易燃性、放射性、毒害性、腐蚀性物品的管理规定,在生产、储存、运输、使用中发生重大事故,造成严重后果的,处(C)以下有期徒刑或者拘役。A、1年B、2年C、3年D、5年11、《中华人民共和国刑法》第一百三十九条规定:违反消防管理法规,经消防监督机构通知采取改正措施而拒绝执行,造成严重后果的,对直接责任人员,处(C)以下有期徒刑或者拘役。A、1年B、2年C、3年D、5年12、《中华人民共和国刑法》第一百三十九条规定:在安全事故发生后,负有报告职责的人员不报或者谎报事故情况,贻误事故抢救,情节严重的,处(C)以下有期徒刑或者拘役。A、1年B、2年C、3年D、5年13、《中华人民共和国安全生产法》规定:国家实行生产安全事故责任追究制度,依照本法和有关法律、法规的规定,追究生产安全事故(B)的法律责任。A、相关人员B、责任人员C、主要负责人D、技术管理人员14、《中华人民共和国安全生产法》规定:生产经营单位的特种作业人员必须按照国家有关规定经专门的安全作业培训,取得特种作业(B),方可上岗作业。A、岗位证书B、操作资格证书C、安全生产考核证书D、执业资格证书15、《中华人民共和国安全生产法》规定:生产经营单位应当在有较大危险因素的生产经营场所和有关设施、设备上,设置明显的(C)。A、安全宣传标语B、安全宣传挂图C、安全警示标志D、安全防护设施16、《中华人民共和国安全生产法》规定:国家对严重危及生产安全的工艺、设备实行(B)制度。A、安全管理B、淘汰C、论证D、评估17、《中华人民共和国安全生产法》规定:生产经营单位进行爆破、吊装等危险作业,应当安排(B)进行现场安全管理,确保操作规程的遵守和安全措施的落实。A、专业施工人员B、专门人员C、技术负责人D、监理人员18、《中华人民共和国安全生产法》规定:两个以上生产经营单位在同一作业区域内进行生产经营活动,可能危及对方生产安全的,应当签订(A)协议,明确各自的安全生产管理职责和应当采取的安全措施。A、安全生产管理B、安全生产计划C、安全生产技术D、安全生产分包19、《中华人民共和国安全生产法》规定:因生产安全事故受到损害的从业人员,除依法享有工伤社会保险外,依照有关民事法律尚有获得赔偿的权利,有权向(B)提出赔偿要求。A、分包单位B、本单位C、总包单位D、施工单位20、《中华人民共和国安全生产法》规定:个人经营的投资人未能保证...

1、当您付费下载文档后,您只拥有了使用权限,并不意味着购买了版权,文档只能用于自身使用,不得用于其他商业用途(如 [转卖]进行直接盈利或[编辑后售卖]进行间接盈利)。
2、本站所有内容均由合作方或网友上传,本站不对文档的完整性、权威性及其观点立场正确性做任何保证或承诺!文档内容仅供研究参考,付费前请自行鉴别。
3、如文档内容存在违规,或者侵犯商业秘密、侵犯著作权等,请点击“违规举报”。

碎片内容

北京安全三类人员考试题库2017年10月

确认删除?
VIP
微信客服
  • 扫码咨询
会员Q群
  • 会员专属群点击这里加入QQ群
客服邮箱
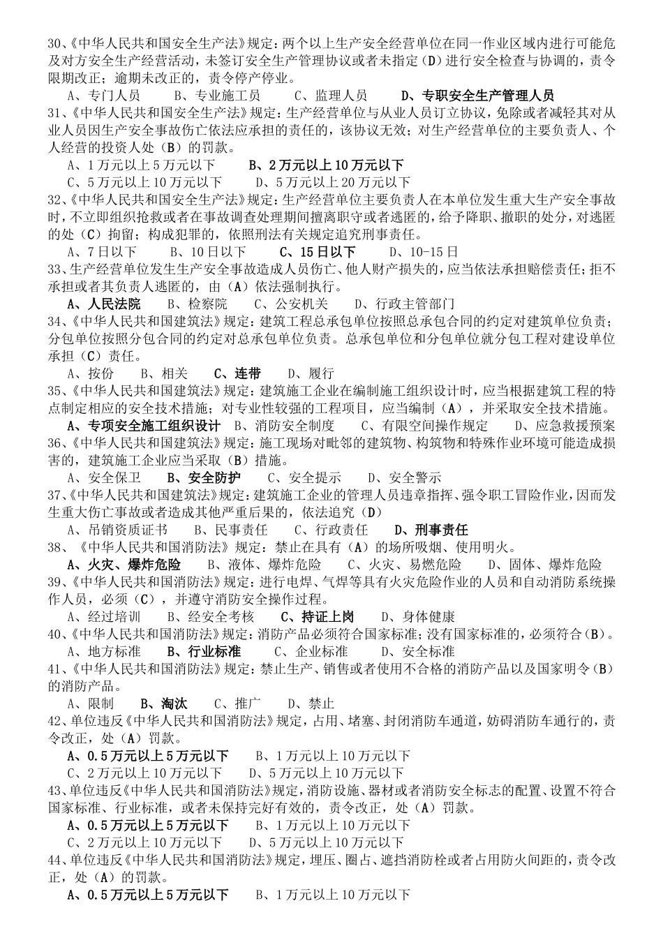
回到顶部