电脑桌面
添加小米粒文库到电脑桌面
安装后可以在桌面快捷访问

初二英语现在完成时讲解及练习VIP免费

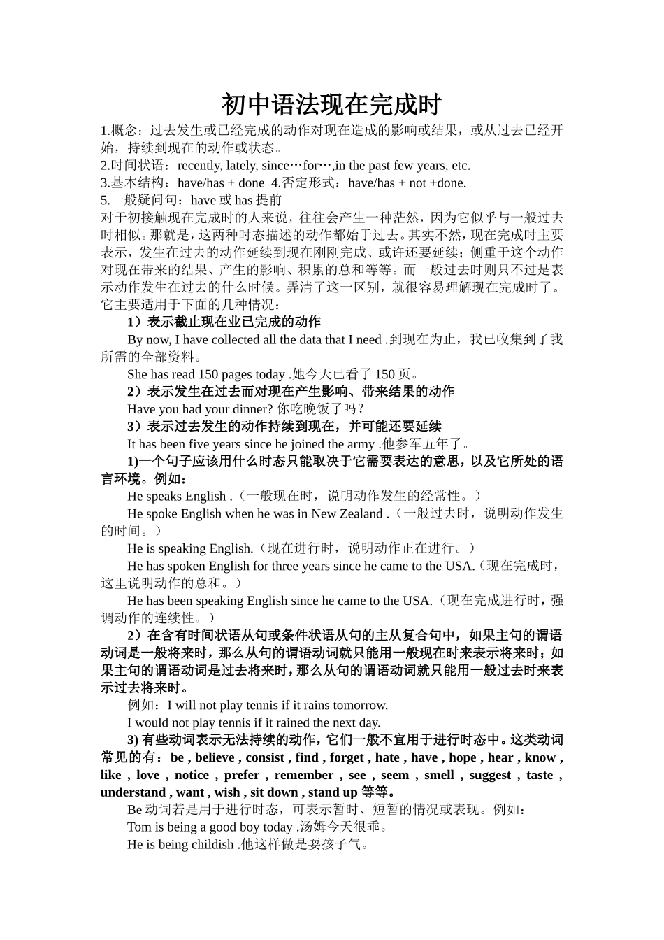
初二英语现在完成时讲解及练习_第1页
1/5
初二英语现在完成时讲解及练习_第2页
2/5
初二英语现在完成时讲解及练习_第3页
3/5
初中语法现在完成时1.概念:过去发生或已经完成的动作对现在造成的影响或结果,或从过去已经开始,持续到现在的动作或状态。2.时间状语:recently,lately,since…for…,inthepastfewyears,etc.3.基本结构:have/has+done4.否定形式:have/has+not+done.5.一般疑问句:have或has提前对于初接触现在完成时的人来说,往往会产生一种茫然,因为它似乎与一般过去时相似。那就是,这两种时态描述的动作都始于过去。其实不然,现在完成时主要表示,发生在过去的动作延续到现在刚刚完成、或许还要延续;侧重于这个动作对现在带来的结果、产生的影响、积累的总和等等。而一般过去时则只不过是表示动作发生在过去的什么时候。弄清了这一区别,就很容易理解现在完成时了。它主要适用于下面的几种情况:1)表示截止现在业已完成的动作Bynow,IhavecollectedallthedatathatIneed.到现在为止,我已收集到了我所需的全部资料。Shehasread150pagestoday.她今天已看了150页。2)表示发生在过去而对现在产生影响、带来结果的动作Haveyouhadyourdinner?你吃晚饭了吗?3)表示过去发生的动作持续到现在,并可能还要延续Ithasbeenfiveyearssincehejoinedthearmy.他参军五年了。1)一个句子应该用什么时态只能取决于它需要表达的意思,以及它所处的语言环境。例如:HespeaksEnglish.(一般现在时,说明动作发生的经常性。)HespokeEnglishwhenhewasinNewZealand.(一般过去时,说明动作发生的时间。)HeisspeakingEnglish.(现在进行时,说明动作正在进行。)HehasspokenEnglishforthreeyearssincehecametotheUSA.(现在完成时,这里说明动作的总和。)HehasbeenspeakingEnglishsincehecametotheUSA.(现在完成进行时,强调动作的连续性。)2)在含有时间状语从句或条件状语从句的主从复合句中,如果主句的谓语动词是一般将来时,那么从句的谓语动词就只能用一般现在时来表示将来时;如果主句的谓语动词是过去将来时,那么从句的谓语动词就只能用一般过去时来表示过去将来时。例如:Iwillnotplaytennisifitrainstomorrow.Iwouldnotplaytennisifitrainedthenextday.3)有些动词表示无法持续的动作,它们一般不宜用于进行时态中。这类动词常见的有:be,believe,consist,find,forget,hate,have,hope,hear,know,like,love,notice,prefer,remember,see,seem,smell,suggest,taste,understand,want,wish,sitdown,standup等等。Be动词若是用于进行时态,可表示暂时、短暂的情况或表现。例如:Tomisbeingagoodboytoday.汤姆今天很乖。Heisbeingchildish.他这样做是耍孩子气。Youarenotbeingmodest.你这样说不太谦虚。4)关于现在完成时的时间状语问题A.凡是"完成时态"都表示,不知道也不管动作发生的具体时间,所以在使用现在完成时的句子里,不可以带有表示具体过去时间的状语,如:yesterday,lastweek(month,year,etc.),twoweeksago,in1999等;但常和有些副词连用,如:just,before,already,often,never,ever,not…yet,always等等。B.在以when提问的特殊疑问中不能用现在完成时。另外,ago不能用于现在完成时的句子里,因为它表示从现在算起的以前某个时间,属于表示具体过去时间的状语。但是可以用before来表示"以前"的意义,因为它只表示"以前",而不知什么时候的以前。C.如果是不表示连续性的动词用于现在完成时的句子,不可以和以for表示的"一段时间"的状语连用。在这种情况下,应该用"Ithasbeen…;since…"的句式来表达。如:Hehasjoinedthearmyforfiveyears.(错误)Ithasbeenfiveyearssincehejoinedthearmy.(正确)能与现在完成时连用词语很多,如副词just,already,yet,before,ever,recently等,但下面是一些典型而且重要的例子:(1)since(自从):不管用作介词、连词还是副词,句子(主句)谓语通常都用现在完成时:Ihaven’tseenhersincelastweek.自上周以来我一直未见过她。WherehaveyoubeensinceIlastsaw?自我上次见到你之后你到哪里去了?【注】有时可用其他时态的情况,但须注意:①对于某些表示状态的动词(如seem等),或因语义等方面的原因,有时可能用一般现在时比较现在完成时更合适:Itseemslikeyearss...

1、当您付费下载文档后,您只拥有了使用权限,并不意味着购买了版权,文档只能用于自身使用,不得用于其他商业用途(如 [转卖]进行直接盈利或[编辑后售卖]进行间接盈利)。
2、本站所有内容均由合作方或网友上传,本站不对文档的完整性、权威性及其观点立场正确性做任何保证或承诺!文档内容仅供研究参考,付费前请自行鉴别。
3、如文档内容存在违规,或者侵犯商业秘密、侵犯著作权等,请点击“违规举报”。

碎片内容

初二英语现在完成时讲解及练习

您可能关注的文档

文章天下+ 关注
实名认证
内容提供者

各种文档应有尽有

确认删除?
VIP
微信客服
  • 扫码咨询
会员Q群
  • 会员专属群点击这里加入QQ群
客服邮箱
回到顶部