电脑桌面
添加小米粒文库到电脑桌面
安装后可以在桌面快捷访问

初级会计基础知识重点汇总VIP免费

初级会计基础知识重点汇总_第1页
1/6
初级会计基础知识重点汇总_第2页
2/6
初级会计基础知识重点汇总_第3页
3/6
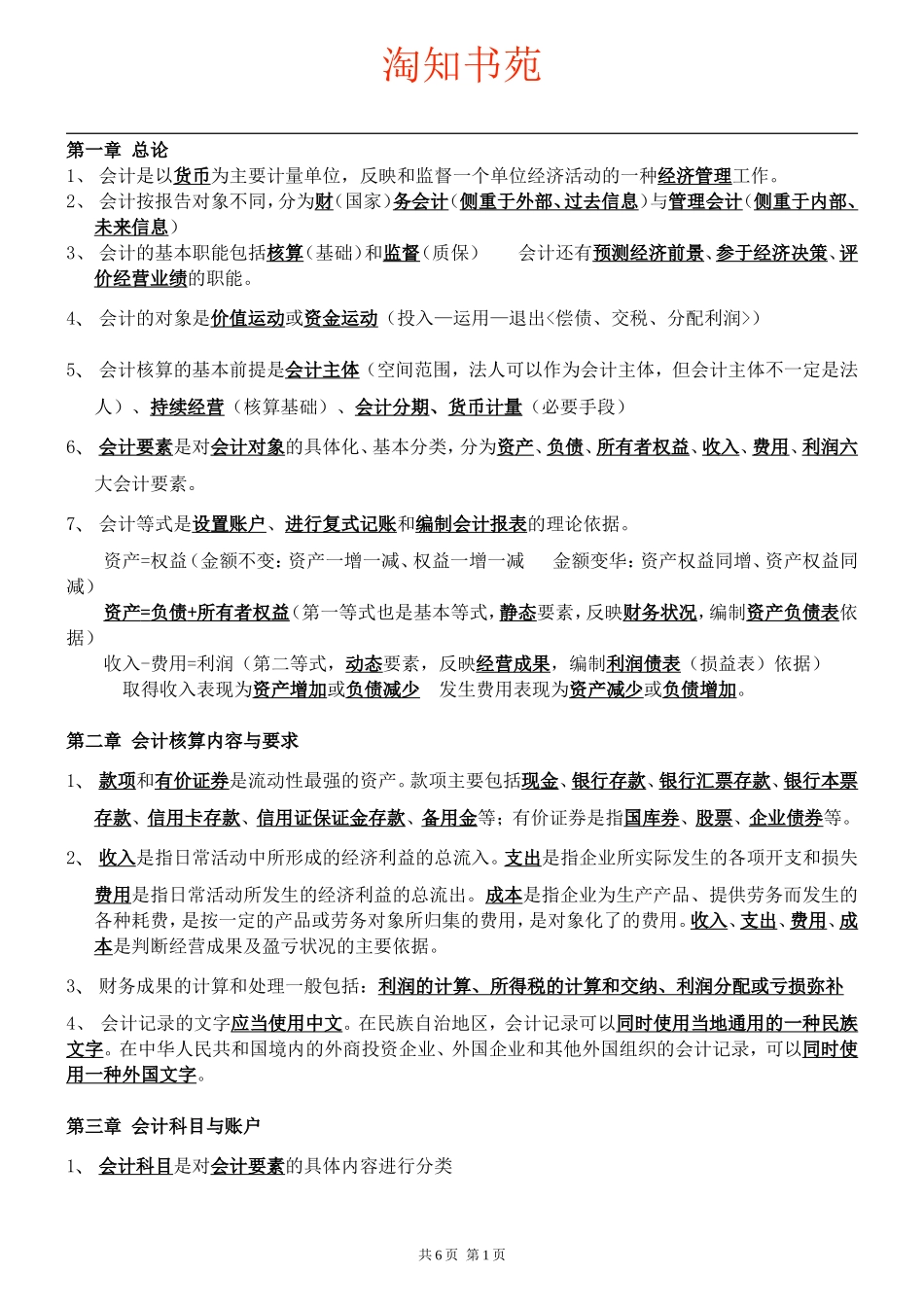
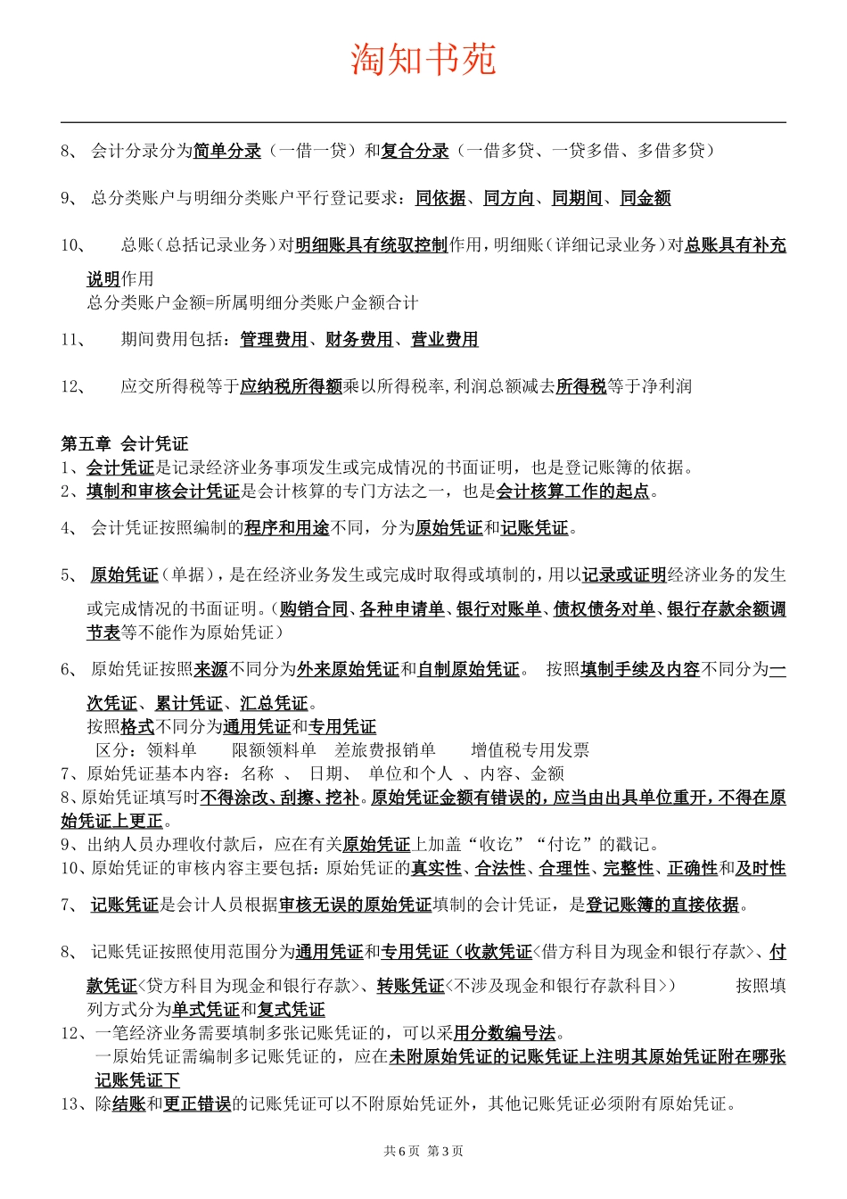
淘知书苑第一章总论1、会计是以货币为主要计量单位,反映和监督一个单位经济活动的一种经济管理工作。2、会计按报告对象不同,分为财(国家)务会计(侧重于外部、过去信息)与管理会计(侧重于内部、未来信息)3、会计的基本职能包括核算(基础)和监督(质保)会计还有预测经济前景、参于经济决策、评价经营业绩的职能。4、会计的对象是价值运动或资金运动(投入—运用—退出<偿债、交税、分配利润>)5、会计核算的基本前提是会计主体(空间范围,法人可以作为会计主体,但会计主体不一定是法人)、持续经营(核算基础)、会计分期、货币计量(必要手段)6、会计要素是对会计对象的具体化、基本分类,分为资产、负债、所有者权益、收入、费用、利润六大会计要素。7、会计等式是设置账户、进行复式记账和编制会计报表的理论依据。资产=权益(金额不变:资产一增一减、权益一增一减金额变华:资产权益同增、资产权益同减)资产=负债+所有者权益(第一等式也是基本等式,静态要素,反映财务状况,编制资产负债表依据)收入-费用=利润(第二等式,动态要素,反映经营成果,编制利润债表(损益表)依据)取得收入表现为资产增加或负债减少发生费用表现为资产减少或负债增加。第二章会计核算内容与要求1、款项和有价证券是流动性最强的资产。款项主要包括现金、银行存款、银行汇票存款、银行本票存款、信用卡存款、信用证保证金存款、备用金等;有价证券是指国库券、股票、企业债券等。2、收入是指日常活动中所形成的经济利益的总流入。支出是指企业所实际发生的各项开支和损失费用是指日常活动所发生的经济利益的总流出。成本是指企业为生产产品、提供劳务而发生的各种耗费,是按一定的产品或劳务对象所归集的费用,是对象化了的费用。收入、支出、费用、成本是判断经营成果及盈亏状况的主要依据。3、财务成果的计算和处理一般包括:利润的计算、所得税的计算和交纳、利润分配或亏损弥补4、会计记录的文字应当使用中文。在民族自治地区,会计记录可以同时使用当地通用的一种民族文字。在中华人民共和国境内的外商投资企业、外国企业和其他外国组织的会计记录,可以同时使用一种外国文字。第三章会计科目与账户1、会计科目是对会计要素的具体内容进行分类共6页第1页淘知书苑2、会计科目的设置原则是合法性、相关性、实用性。3、账户根据会计科目设置的,具有一定格式和结构,用于记录经济业务的。4、会计科目(账户)按反映业务详细程度分为总账和明细账。按会计要素不同可分为资产、负债、所有者权益、成本、损益。5、账户的四个金额要素及关系:期末余额=期初余额+本期增加发生额-本期减少发生额。6、账户的基本结构包括账户名称(会计科目)、记录业务的日期、凭证号数、经济业务摘要、增减金额、余额等。7、账户分为左右两方,哪方增加,哪方减少取决于账户性质和记录的经济业务,账户余额一般在增加方。8、会计科目和账户是对会计对象的具体内容分类,两者口径一致、性质相同;会计科目是账户的名称、开设依据;账户是会计科目载体和具体运用。无科目,账户无依据,无自由式户,科目无作用;科目无结构,账户有一定格式和结构。实际工作中,科目和账户不加以严格区分,相互通用。第四章复式记账1、复式记账按照记账符号不同,分为借贷记账法、收付记账法、增减记账法。2、借贷记账法以“借”、“贷”为记账符号,借贷哪方登记增加与减少取决于账户性质及结构。3、资产、成本、损益(费用)增加为借,减少为贷,负债、所有都权益、损益(收入)增加为贷,减少为借。4、资产类账户:期末余额(借方)=期初余额(借方)+本期借方发生额-本期贷方发生额权益类账户:期末余额(贷方)=期初余额(贷方)+本期贷方发生额-本期借方发生额5、借贷记账法的记账规则:有借必有贷,借贷必相等。6、借贷记账法的试算平衡:发生额试算平衡法(全部账户本期借方发生额合计=全部账户本期贷方发生额合计)余额试算平衡法(全部账户的借方期初余额合计=全部账户的贷方期初余额合计)(全部账户的借方期末余额合计=全部账户的贷方期末余额合计)试算不平衡,肯定有错;试算平衡,不一定正确(重记...

1、当您付费下载文档后,您只拥有了使用权限,并不意味着购买了版权,文档只能用于自身使用,不得用于其他商业用途(如 [转卖]进行直接盈利或[编辑后售卖]进行间接盈利)。
2、本站所有内容均由合作方或网友上传,本站不对文档的完整性、权威性及其观点立场正确性做任何保证或承诺!文档内容仅供研究参考,付费前请自行鉴别。
3、如文档内容存在违规,或者侵犯商业秘密、侵犯著作权等,请点击“违规举报”。

碎片内容

初级会计基础知识重点汇总

您可能关注的文档

文章天下+ 关注
实名认证
内容提供者

各种文档应有尽有

确认删除?
VIP
微信客服
  • 扫码咨询
会员Q群
  • 会员专属群点击这里加入QQ群
客服邮箱
回到顶部