电脑桌面
添加小米粒文库到电脑桌面
安装后可以在桌面快捷访问

行车维护检修规程完整VIP免费

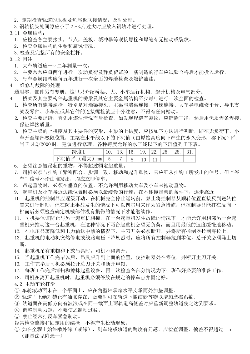
行车维护检修规程完整_第1页
1/9
行车维护检修规程完整_第2页
2/9
行车维护检修规程完整_第3页
3/9
安全阀校验台维护检修方案1.总则1.1 适用围本规程适用于宁能化检修中心车间行车的维护与检修,2.检修规程2.1 小修周期及容:(一)周期:每周检修一次。时间:6 小时(二)修理容:2.1.1 常规检修:(1)全部齿箱小盖打开,仔细检查齿面磨损及润滑情况。(2)制动器架,制动轮及闸瓦检查调换。(3)卷扬浮动轴及接手要拆开,检查齿面的磨损情况。(4)所有的紧固件检查紧固,缺件填补。(5)定滑轮及轴检查修理。(6)检查走台,栏杆等安全设施并整修2.1.2 解决巡回检查时所发现的缺陷。2.1.3 损坏的零部件和实行轮换修理的零部件应予以调换。2.2 中修(1)周期:每台行车每年中修一次,每次有效修理时间 16〜32 小时。(2)修理容:1.大小车轮,踏面磨损及主动轮直径检查,轴承清洗加油。2.大车长路传动轴承清洗,检查加油。3.所有的传动齿接手拆洗检查加油。4.吊钩及定滑轮调换。5.主副卷筒与减速箱 M 齿联接处脱开、清洗、检查、加油。6.各减速箱大、小车轮,主副卷扬接手等主要的零部件根据检查和更换标准使用周期进行轮换性,报废性更换7.小车、轨道及压板的整修、调换。8.金属结构的焊接缝检查及整修。2.3 大修由中心提出申请大修计划,报机动部审批,并按大修管理制度处理。2.4 检修安全规则:(1)进车间要做好安全措施,准备工作,带好安全帽。(2)停车检修前,必须在大车轨道的相邻 1 公尺两侧,拧上“夹持器”。严防撞车。(3)检修工作开始前,必须挂上“有人工作,禁止合闸”警告牌。(4)在大车轨道旁和小车车架下面工作时,要搭好脚手,穿好软底鞋,带好安全带(5)任何情况下,不准在小车轨道及大梁上行走。(6)检修工具应预先严格检查,坏件及时更换,在高空任何物件,不准下落。(7)巡回检查时,须和驾驶员密切联系,停车进行,严禁跳车。3.主要零部件检查要求和变更标准:3.1 吊钩1. 外观检查,表面有无变形,裂纹,破口,发纹等缺陷,有变形或裂纹等缺陷应立即停用或更换2.检查钩子尾部螺纹外有无弯曲,伸长变形或裂纹,如有变形(包括螺母)应予以报废3.钩子的危险断面磨损量超过其原高度底 10%时应予以报废。3.2 滑轮1.滑轮不能转动者以及心轴固定不良均应修理或调换。2. 滑轮槽的磨损达 0.25d(钢丝直径)时,应予调换。3.滑轮损伤严重或槽壁磨损达原厚度的 10%时应予调换。3.3轴 1.检查如有裂纹或弯曲量达 0.1/1000 应予调换。2.键槽损坏应予报废。3.与轴承装配油相对转动,造成...

1、当您付费下载文档后,您只拥有了使用权限,并不意味着购买了版权,文档只能用于自身使用,不得用于其他商业用途(如 [转卖]进行直接盈利或[编辑后售卖]进行间接盈利)。
2、本站所有内容均由合作方或网友上传,本站不对文档的完整性、权威性及其观点立场正确性做任何保证或承诺!文档内容仅供研究参考,付费前请自行鉴别。
3、如文档内容存在违规,或者侵犯商业秘密、侵犯著作权等,请点击“违规举报”。

碎片内容

行车维护检修规程完整

wxg+ 关注
实名认证
内容提供者

该用户很懒,什么也没介绍

确认删除?
VIP
微信客服
  • 扫码咨询
会员Q群
  • 会员专属群点击这里加入QQ群
客服邮箱
回到顶部