电脑桌面
添加小米粒文库到电脑桌面
安装后可以在桌面快捷访问

围手术期高血压患者管理专家共识2014版分析VIP专享VIP免费

围手术期高血压患者管理专家共识2014版分析_第1页
1/10
围手术期高血压患者管理专家共识2014版分析_第2页
2/10
围手术期高血压患者管理专家共识2014版分析_第3页
3/10
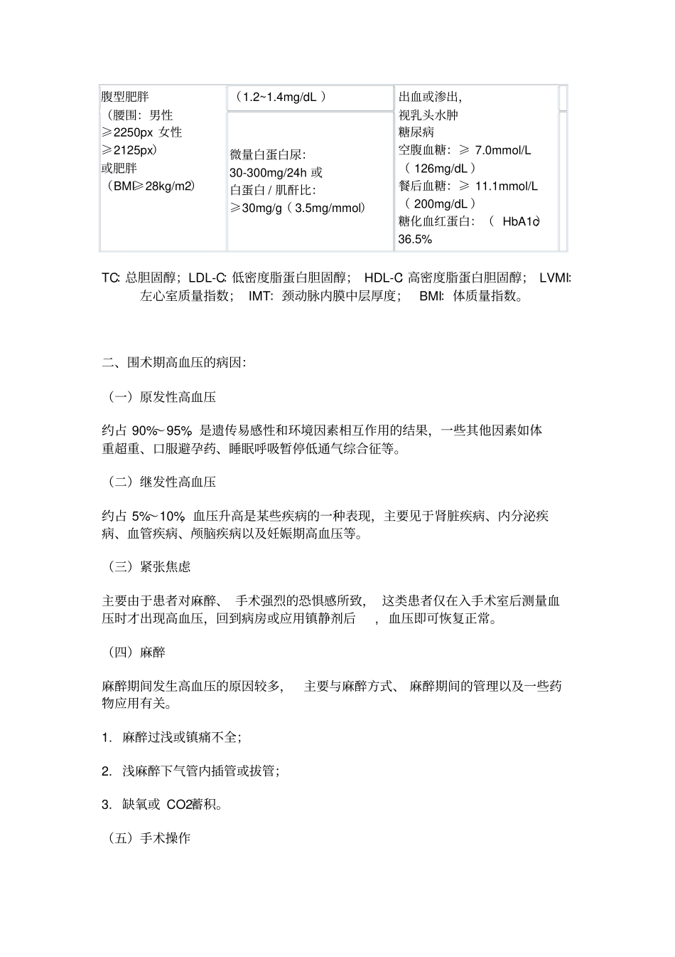
高血压是常见的心血管疾病, 是威胁中老年人健康的主要疾病之一。《中国心血管病报告 2012》指出,目前我国高血压患病率为24%,估算全国高血压患者达2.66 亿,并逐渐呈现出年轻化的趋势,合并高血压的手术患者数量也在不断增加。围术期高血压可增加手术出血、诱发或加重心肌缺血、 导致脑卒中以及肾脏衰竭等并发症。 我国高血压呈现三高三低流行病学特点,即发病率、 伤残率与死亡率高;知晓率、 服药率与控制率低, 从而大大增加了国内围手术期高血压处理风险。一、高血压的定义、分类及危险性评估(一)定义和分类高血压的标准是根据临床和流行病学资料界定的,其定义为在未使用降压药物的情况下,非同日 3 次测量血压,收缩压≥ 140mmHg和(或)舒张压≥ 90mmHg,其中 90%~95%为原发性高血压,余为继发性高血压。根据血压升高水平,又进一步将高血压分为 1~3 级(表 1)。表 1 血压( mmHg)的定义和分级类别收缩压( mmHg)舒张压( mmHg)正常血压<120和<80正常高值120-139和(或)80-89高血压1 级(轻度)140-159和(或)90-992 级(中度)160-179和(或)100-1093 级(重度)≥180和(或)≥110单纯收缩期高血压≥140和<90当收缩压和舒张压分属于不同分级时,以较高的级别作为标准。(二)心血管总体危险评估高血压患者的诊断和治疗不能只根据血压水平,必须对患者进行心血管风险的评估并分层。 高血压患者按心血管风险水平分为低危、中危、高危和极高危四个层次(表 2、3)。表 2 高血压患者心血管风险水平分层其他危险因素和病史血压( mmHg)1 级高血压^*P140-159或 DBP90-992 级高血压^*P160-179或 DBP100-1093 级高血压^*P≥180或 DBP≥110无低危中危高危1~2 个其他危险因素中危中危极高危≥3 个其他危险因素,或靶器官损害高危高危极高危临床并发症或合并糖尿病极高危极高危极高危表 3 影响高血压患者心血管预后的重要因素心血管危险因素靶器官损害( TOD)伴临床疾患高血压( 1~3 级)男性 >55 岁;女性 >65岁吸烟糖耐量受损(餐后2h血糖 7.8~11.0 mmol/L)和(或)空腹血糖异常( 6.1~6.9 mmol/L)血脂异常TC≥5.7mmol/L(220mg/dL)或LDL-C>3.3mmol/L(130mg/dL)或HDL-C<1.0mmol/L(40mg/dL)早发心血管病家族史(一级亲属发病年龄<50 岁)左心室肥厚心电图:Sokolow-Lyons>38mv 或Cornell>2440mm· mms超声心动图 LVMI:男≥125, 女≥120g/m2颈动脉超声 IMT>0.9mm...

1、当您付费下载文档后,您只拥有了使用权限,并不意味着购买了版权,文档只能用于自身使用,不得用于其他商业用途(如 [转卖]进行直接盈利或[编辑后售卖]进行间接盈利)。
2、本站所有内容均由合作方或网友上传,本站不对文档的完整性、权威性及其观点立场正确性做任何保证或承诺!文档内容仅供研究参考,付费前请自行鉴别。
3、如文档内容存在违规,或者侵犯商业秘密、侵犯著作权等,请点击“违规举报”。

碎片内容

围手术期高血压患者管理专家共识2014版分析

文库响当当+ 关注
实名认证
内容提供者

该用户很懒,什么也没介绍

确认删除?
VIP
微信客服
  • 扫码咨询
会员Q群
  • 会员专属群点击这里加入QQ群
客服邮箱
回到顶部