电脑桌面
添加小米粒文库到电脑桌面
安装后可以在桌面快捷访问

奖惩管理规定VIP免费

奖惩管理规定_第1页
1/8
奖惩管理规定_第2页
2/8
奖惩管理规定_第3页
3/8
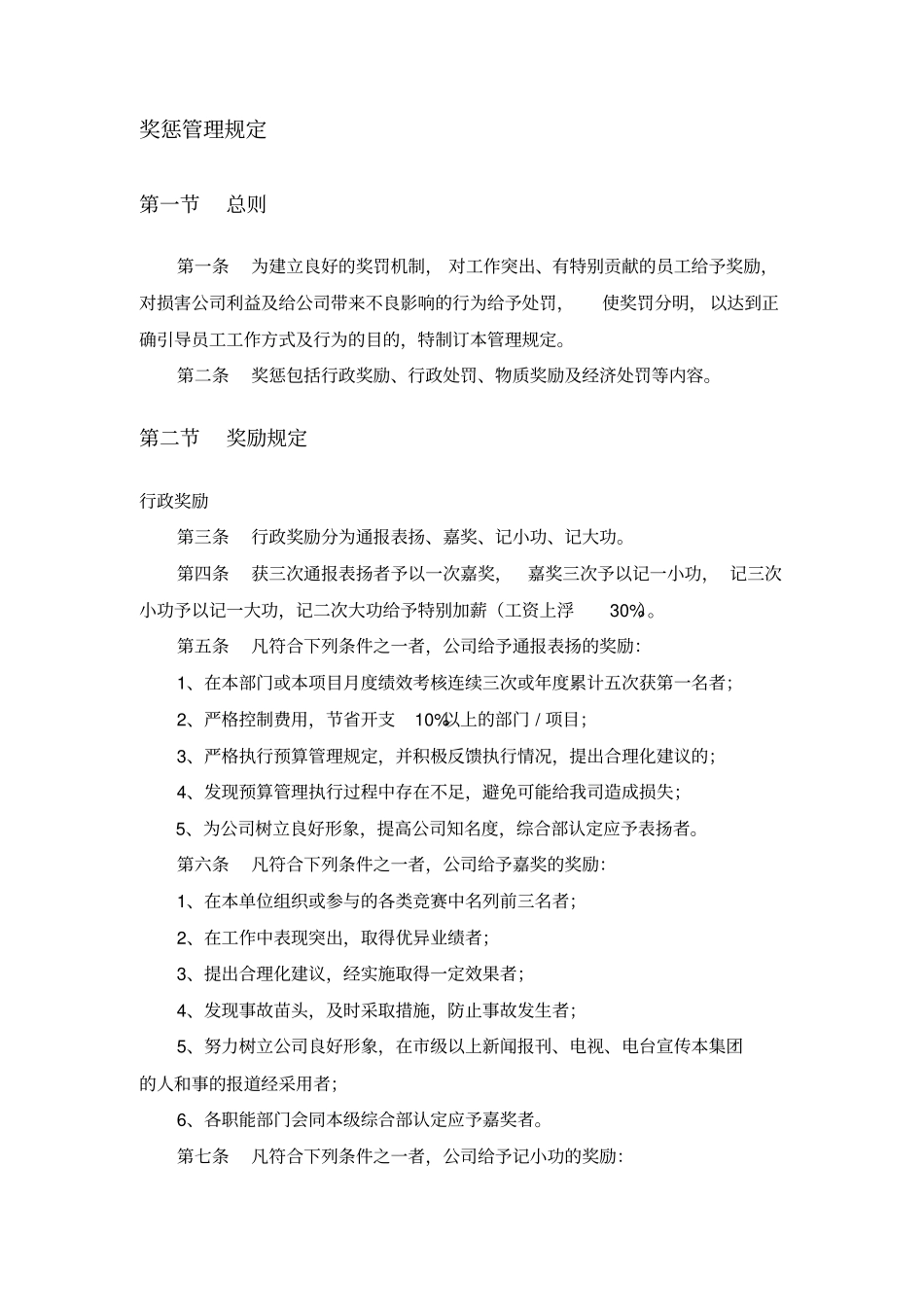
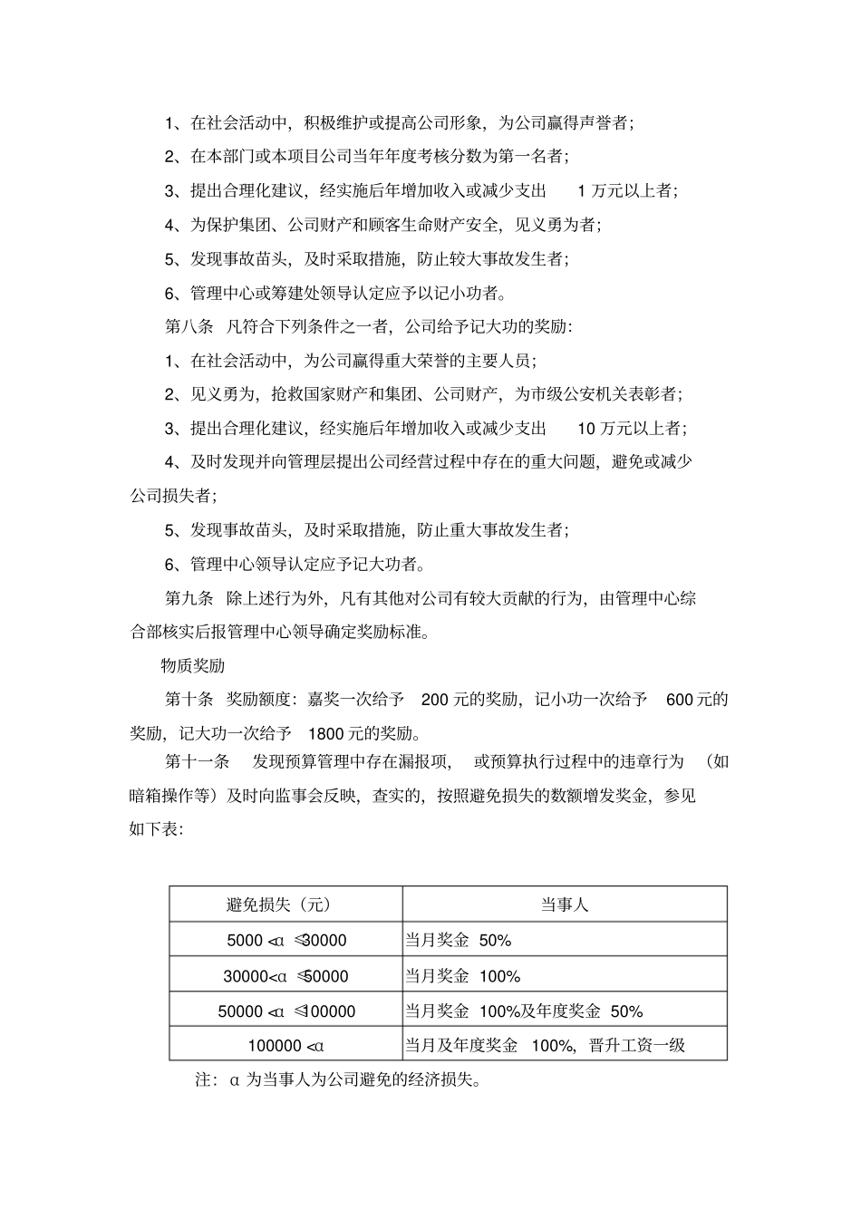
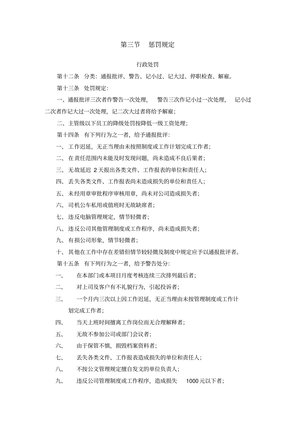
奖惩管理规定第一节总则第一条为建立良好的奖罚机制, 对工作突出、有特别贡献的员工给予奖励,对损害公司利益及给公司带来不良影响的行为给予处罚,使奖罚分明, 以达到正确引导员工工作方式及行为的目的,特制订本管理规定。第二条奖惩包括行政奖励、行政处罚、物质奖励及经济处罚等内容。第二节奖励规定行政奖励第三条行政奖励分为通报表扬、嘉奖、记小功、记大功。第四条获三次通报表扬者予以一次嘉奖,嘉奖三次予以记一小功, 记三次小功予以记一大功,记二次大功给予特别加薪(工资上浮30%)。第五条凡符合下列条件之一者,公司给予通报表扬的奖励:1、在本部门或本项目月度绩效考核连续三次或年度累计五次获第一名者;2、严格控制费用,节省开支10%以上的部门 / 项目;3、严格执行预算管理规定,并积极反馈执行情况,提出合理化建议的;4、发现预算管理执行过程中存在不足,避免可能给我司造成损失;5、为公司树立良好形象,提高公司知名度,综合部认定应予表扬者。第六条凡符合下列条件之一者,公司给予嘉奖的奖励:1、在本单位组织或参与的各类竞赛中名列前三名者;2、在工作中表现突出,取得优异业绩者;3、提出合理化建议,经实施取得一定效果者;4、发现事故苗头,及时采取措施,防止事故发生者;5、努力树立公司良好形象,在市级以上新闻报刊、电视、电台宣传本集团的人和事的报道经采用者;6、各职能部门会同本级综合部认定应予嘉奖者。第七条凡符合下列条件之一者,公司给予记小功的奖励:1、在社会活动中,积极维护或提高公司形象,为公司赢得声誉者;2、在本部门或本项目公司当年年度考核分数为第一名者;3、提出合理化建议,经实施后年增加收入或减少支出1 万元以上者;4、为保护集团、公司财产和顾客生命财产安全,见义勇为者;5、发现事故苗头,及时采取措施,防止较大事故发生者;6、管理中心或筹建处领导认定应予以记小功者。第八条 凡符合下列条件之一者,公司给予记大功的奖励:1、在社会活动中,为公司赢得重大荣誉的主要人员;2、见义勇为,抢救国家财产和集团、公司财产,为市级公安机关表彰者;3、提出合理化建议,经实施后年增加收入或减少支出10 万元以上者;4、及时发现并向管理层提出公司经营过程中存在的重大问题,避免或减少公司损失者;5、发现事故苗头,及时采取措施,防止重大事故发生者;6、管理中心领导认定应予记大功者。第九条 除上述行为外,凡有其他对公司有较大贡献的行为,由管理中心综合部...

1、当您付费下载文档后,您只拥有了使用权限,并不意味着购买了版权,文档只能用于自身使用,不得用于其他商业用途(如 [转卖]进行直接盈利或[编辑后售卖]进行间接盈利)。
2、本站所有内容均由合作方或网友上传,本站不对文档的完整性、权威性及其观点立场正确性做任何保证或承诺!文档内容仅供研究参考,付费前请自行鉴别。
3、如文档内容存在违规,或者侵犯商业秘密、侵犯著作权等,请点击“违规举报”。

碎片内容

奖惩管理规定

您可能关注的文档

确认删除?
VIP
微信客服
  • 扫码咨询
会员Q群
  • 会员专属群点击这里加入QQ群
客服邮箱
回到顶部