电脑桌面
添加小米粒文库到电脑桌面
安装后可以在桌面快捷访问

交通施工安全台帐编辑版(最新·)VIP免费

交通施工安全台帐编辑版(最新·)_第1页
1/54
交通施工安全台帐编辑版(最新·)_第2页
2/54
交通施工安全台帐编辑版(最新·)_第3页
3/54
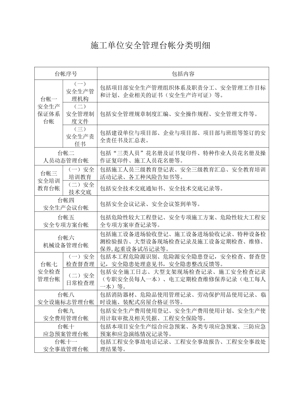
施工单位安全管理台帐分类明细台帐序号包括内容台帐一 安全生产保证体系台帐(一)安全生产管理机构包括项目部安全生产管理组织体系及职责分工、安全管理工作目标和计划、企业相关的证书(安全生产许可证)等。(二)安全管理制度文件包括安全管理规章制度汇编、安全操作规程、安全管理文件等。(三)安全生产责任书包括建设单位与项目部、企业与项目部、项目部与班组等签订的安全责任书及汇总表。台帐二人员动态管理台帐包括“三类人员”花名册及证书复印件、特种作业人员花名册及操作证复印件、施工人员花名册等。台帐三 安全培训教育台帐(一)安全培训教育包括施工人员三级教育登记表、安全三级教育汇总、安全教育培训活动记录、各工种风险告知书等。(二)安全技术交底包括安全技术交底通知书、安全技术交底记录等。台帐四 安全生产会议台帐包括安全会议记录、安全会议签到单等。台帐五 安全专项方案台帐包括危险性较大工程登记、安全专项施工方案、危险性较大工程安全专项方案审查记录等。台帐六 机械设备管理台帐包括施工设备进场验收登记、施工设备进场验收记录、特种设备检测检验报告、大型设备现场检查记录及施工设备定期检查、维修、保养,起重设备试吊记录等。台帐七安全检查管理台帐(一)安全检查督查理包括本工程危险源识别、危险源安全隐患登记,安全检查、督查登记,安全隐患处理意见书,安全隐患整改反馈等。(二)安全日常检查理包括安全施工日志、大型支架现场检查记录、施工安全检查记录(专职安全员每人一本)、电工定期检查维修保养记录(电工每人一本)等。台帐八安全设施标志管理台帐包括消防器材、危险品使用管理记录、劳动保护用品使用记录、临时设施、装配式房屋合格证书等。台帐九 安全费用管理台帐包括安全生产费用使用登记、安全生产费用使用计划、安全生产使用计取审批及相关凭据、工程安全保险等。台帐十 应急预案管理台帐包括本项目安全生产综合应急预案、各类专项应急预案、三防应急预案和应急演练情况记录等。台帐十一安全事故管理台帐包括工程安全事故电话记录、工程安全事故报告、工程安全事故处理结果等。台帐十二其它安全施工月报、各类安全报表及汇报资料等。台帐一安全生产保证体系台账项目名称: 潮涌路工程第 2 标段 施工单位: 浙江巨圣有限公司 (一)安全生产管理机构1、项目部安全生产管理组织体系及职责分工2、安全管理工作目标和计划3、企业相关的证书(安全生产许可证)(二)安全...

1、当您付费下载文档后,您只拥有了使用权限,并不意味着购买了版权,文档只能用于自身使用,不得用于其他商业用途(如 [转卖]进行直接盈利或[编辑后售卖]进行间接盈利)。
2、本站所有内容均由合作方或网友上传,本站不对文档的完整性、权威性及其观点立场正确性做任何保证或承诺!文档内容仅供研究参考,付费前请自行鉴别。
3、如文档内容存在违规,或者侵犯商业秘密、侵犯著作权等,请点击“违规举报”。

碎片内容

交通施工安全台帐编辑版(最新·)

您可能关注的文档

确认删除?
VIP
微信客服
  • 扫码咨询
会员Q群
  • 会员专属群点击这里加入QQ群
客服邮箱
回到顶部