电脑桌面
添加小米粒文库到电脑桌面
安装后可以在桌面快捷访问

初中化学公式大全VIP免费

初中化学公式大全_第1页
1/9
初中化学公式大全_第2页
2/9
初中化学公式大全_第3页
3/9
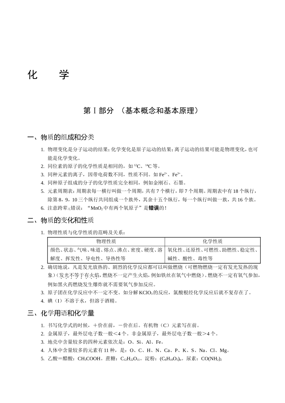
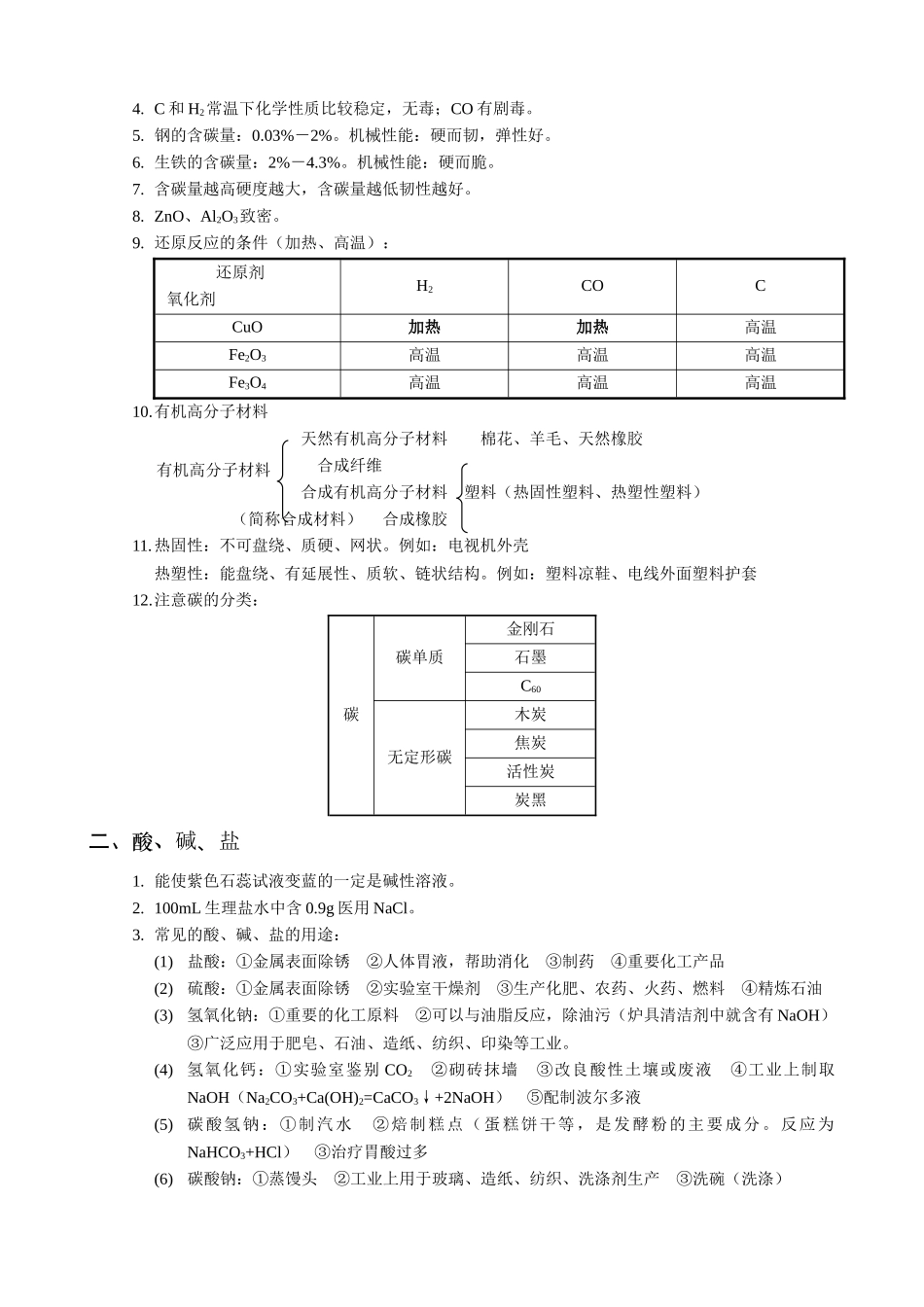
化学第Ⅰ部分(基本概念和基本原理)一、物质的组成和分类1.物理变化是分子运动的结果;化学变化是原子运动的结果;离子运动的结果可能是物理变化,也可能是化学变化。2.同位素的原子的化学性质是相同的,如12C、14C等。3.同种元素的离子,因带电荷数不同,性质不同。如Fe2+、Fe3+。4.同种原子组成的分子的化学性质完全相同,例如金刚石、石墨。5.元素周期表:周期表每一横行叫做一个周期,共有7个横行,即7个周期。周期表中有18个纵行,除第8,9,10三个纵行共同组成一个族外,其余十五个纵行,每一个纵行叫做一族,共16个族。6.注意跨辈儿错误:“MnO2中有两个氧原子”是错误的!二、物质的变化和性质1.物理性质与化学性质的范畴及关系:物理性质化学性质颜色、状态、气味、味道、熔点、沸点、密度、硬度、溶解度、挥发性、导电性、导热性等氧化性、还原性、可燃性、助燃性、稳定性、碱性、酸性、毒性等2.确切地说,凡是发光放热的、剧烈的化学反应都可以叫做燃烧(可燃物燃烧一定有发光发热的现象)(发光不等于有火焰,燃烧不一定产生火焰,例如铁丝在氧气中燃烧)。燃烧不一定有氧气参加,例如黑火药燃烧发生爆炸就不需要氧气参加反应。3.原子团在化学反应中不一定不变。如分解KClO3的反应,氯酸根经化学反应后就不复存在了。4.碘(I)不溶于水,但溶于酒精。三、化学用语和化学量1.书写化学式的时候,+价在前,-价在后。有机物(C)元素写在前。2.金属原子,最外层电子数一般<4个。非金属原子,最外层电子数一般>4个。3.地壳中含量较多的四种元素依次是:O、Si、Al、Fe。4.人体中含量较多的元素有11种,是:O、C、H、N、Ca、P、K、S、Na、Cl、Mg。5.乙酸=醋酸:CH3COOH。蔗糖:C12H22O11。淀粉:(C6H10O5)n。尿素:CO(NH2)2四、溶液1.溶解度与溶解性的关系:溶解度/g(20)>10>1>0.01<0.01溶解性易溶可溶微溶难溶2.物质溶解时的吸热、放热现象:溶质的分子或离子的扩散过程,吸收热量,是物理过程;溶质的分子或离子和水分子作用,形成水合分子或水合离子的过程,放出热量,是化学过程。NH4NO3溶于水吸热;H2SO4(浓)和水混合、固体NaOH溶于水放热。3.蔗糖的水溶液、乙醇溶液不能导电,是因为不存在能自由移动的带电的粒子;而不是因为不存在自由移动的粒子(事实上蔗糖溶液中含有自由移动的蔗糖分子和水分子)。但凡是酸、碱、盐的水溶液都能导电,因为存在自由移动的离子(带电),而不是自由移动的电子。纯硫酸是共价化合物,不存在阴、阳离子,故不能导电。当它溶于水形成硫酸溶液后产生自由移动的氢离子和硫酸根离子,才能导电。4.生理盐水就是溶质质量分数为0.9%的氯化钠溶液。5.浓盐酸和浓硝酸有强挥发性。在空气中溶质会挥发(H2O挥发的很慢可以忽略),所以溶液质量变小,溶质的质量分数也变小。第Ⅱ部分(常见的化学物质)一、氢、氧、碳、金属等元素及其化合物1.物质的用途(1)氧气:气焊、航天、潜水、登山、医疗、液氧炸药、炼钢等(2)氢气:充灌气球;作高能燃料;焊接、切割金属;冶炼某些重要金属;作化工原料。(3)二氧化碳:灭火、致冷剂、人工降雨、供植物光合作用或温室肥料、工业原料(如制汽水)(4)一氧化碳:燃料、冶炼金属(如工业上用赤铁矿石冶炼生铁)(5)金刚石:装饰品;切割玻璃、大理石;钻探机的钻头(6)石墨:铅笔芯、电机、润滑剂(高温下)(7)木炭:作燃料、冶炼金属、制黑火药、制活性炭、吸附剂(8)焦炭:冶炼生铁(9)活性炭:净化多种气体和液体,作防毒面具(10)炭黑:制造油墨、油漆、颜料及橡胶制品的填料(11)甲烷:气体燃料、化工原料(12)乙醇:燃料、化工原料、饮料、消毒剂、良好的有机溶剂2.制取氢气不能使用浓硫酸和硝酸,也不宜使用浓盐酸。因为浓硫酸和硝酸具有强氧化性,得不到氢气;浓盐酸具有挥发性,使产生的气体不纯。3.制取二氧化碳不能用稀硫酸,因为反应生成微溶的硫酸钙覆盖在反应物表面阻止反应继续进行。4.C和H2常温下化学性质比较稳定,无毒;CO有剧毒。5.钢的含碳量:0.03%-2%。机械性能:硬而韧,弹性好。6.生铁的含碳量:2%-4.3%。机械性能:硬而脆。7.含碳量越高硬度越大,含碳量越低韧性越好。8.ZnO、Al2O...

1、当您付费下载文档后,您只拥有了使用权限,并不意味着购买了版权,文档只能用于自身使用,不得用于其他商业用途(如 [转卖]进行直接盈利或[编辑后售卖]进行间接盈利)。
2、本站所有内容均由合作方或网友上传,本站不对文档的完整性、权威性及其观点立场正确性做任何保证或承诺!文档内容仅供研究参考,付费前请自行鉴别。
3、如文档内容存在违规,或者侵犯商业秘密、侵犯著作权等,请点击“违规举报”。

碎片内容

初中化学公式大全

文章天下+ 关注
实名认证
内容提供者

各种文档应有尽有

确认删除?
VIP
微信客服
  • 扫码咨询
会员Q群
  • 会员专属群点击这里加入QQ群
客服邮箱
回到顶部