电脑桌面
添加小米粒文库到电脑桌面
安装后可以在桌面快捷访问

交通信号灯自动控制电路设计VIP免费

交通信号灯自动控制电路设计_第1页
1/19
交通信号灯自动控制电路设计_第2页
2/19
交通信号灯自动控制电路设计_第3页
3/19
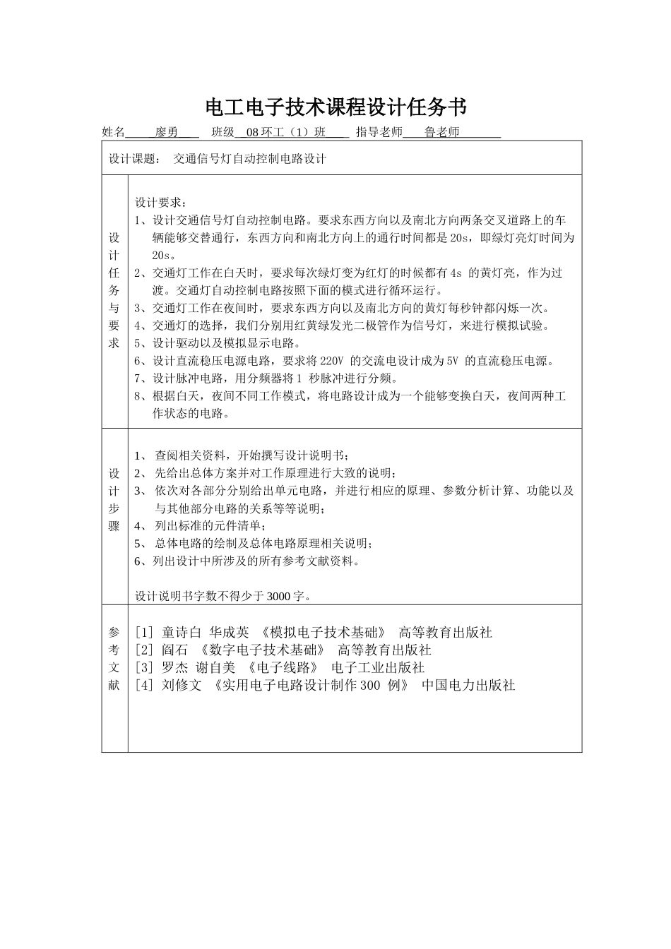
题目 交通信号灯自动控制电路设计班级 08 环境工程( 1 )班 学号 200810220112 姓名 廖 勇 指导 鲁老师 时间_____ 2010 年 6 月 18 日 _ 景德镇陶瓷学院电工电子技术课程设计任务书姓名 _ 廖勇 __ 班级 _08 环工( 1 )班 ___ 指导老师 鲁老师 设计课题: 交通信号灯自动控制电路设计设计任务与要求设计要求:1、设计交通信号灯自动控制电路。要求东西方向以及南北方向两条交叉道路上的车辆能够交替通行,东西方向和南北方向上的通行时间都是 20s,即绿灯亮灯时间为20s。2、交通灯工作在白天时,要求每次绿灯变为红灯的时候都有 4s 的黄灯亮,作为过渡。交通灯自动控制电路按照下面的模式进行循环运行。3、交通灯工作在夜间时,要求东西方向以及南北方向的黄灯每秒钟都闪烁一次。4、交通灯的选择,我们分别用红黄绿发光二极管作为信号灯,来进行模拟试验。 5、设计驱动以及模拟显示电路。6、设计直流稳压电源电路,要求将 220V 的交流电设计成为 5V 的直流稳压电源。 7、设计脉冲电路,用分频器将 1 秒脉冲进行分频。 8、根据白天,夜间不同工作模式,将电路设计成为一个能够变换白天,夜间两种工作状态的电路。设计步骤1、 查阅相关资料,开始撰写设计说明书;2、 先给出总体方案并对工作原理进行大致的说明;3、 依次对各部分分别给出单元电路,并进行相应的原理、参数分析计算、功能以及与其他部分电路的关系等等说明;4、 列出标准的元件清单;5、 总体电路的绘制及总体电路原理相关说明;6、列出设计中所涉及的所有参考文献资料。设计说明书字数不得少于 3000 字。参考文献[1] 童诗白 华成英 《模拟电子技术基础》 高等教育出版社 [2] 阎石 《数字电子技术基础》 高等教育出版社[3] 罗杰 谢自美 《电子线路》 电子工业出版社 [4] 刘修文 《实用电子电路设计制作 300 例》 中国电力出版社 目录1、 总 体 方 案 与 原 理 说 明 . . . . . . . . . . . . . . . . . . . . . . . . . . . . . . . . .12、 时 序 电 路 和 组 合 逻 辑 电 路 . . . . . . . . . . . . . . . . . . .23、 秒 脉 冲 振 荡 器 . . . . . . . . . . . . . . . . . . . . . . . . . . . . . . . . . . . . . . .94、 模拟显示及驱动电路. . . . . . . . . ...

1、当您付费下载文档后,您只拥有了使用权限,并不意味着购买了版权,文档只能用于自身使用,不得用于其他商业用途(如 [转卖]进行直接盈利或[编辑后售卖]进行间接盈利)。
2、本站所有内容均由合作方或网友上传,本站不对文档的完整性、权威性及其观点立场正确性做任何保证或承诺!文档内容仅供研究参考,付费前请自行鉴别。
3、如文档内容存在违规,或者侵犯商业秘密、侵犯著作权等,请点击“违规举报”。

碎片内容

交通信号灯自动控制电路设计

确认删除?
VIP
微信客服
  • 扫码咨询
会员Q群
  • 会员专属群点击这里加入QQ群
客服邮箱
回到顶部