电脑桌面
添加小米粒文库到电脑桌面
安装后可以在桌面快捷访问

交通信号灯的设计方法VIP免费

交通信号灯的设计方法_第1页
1/8
交通信号灯的设计方法_第2页
2/8
交通信号灯的设计方法_第3页
3/8
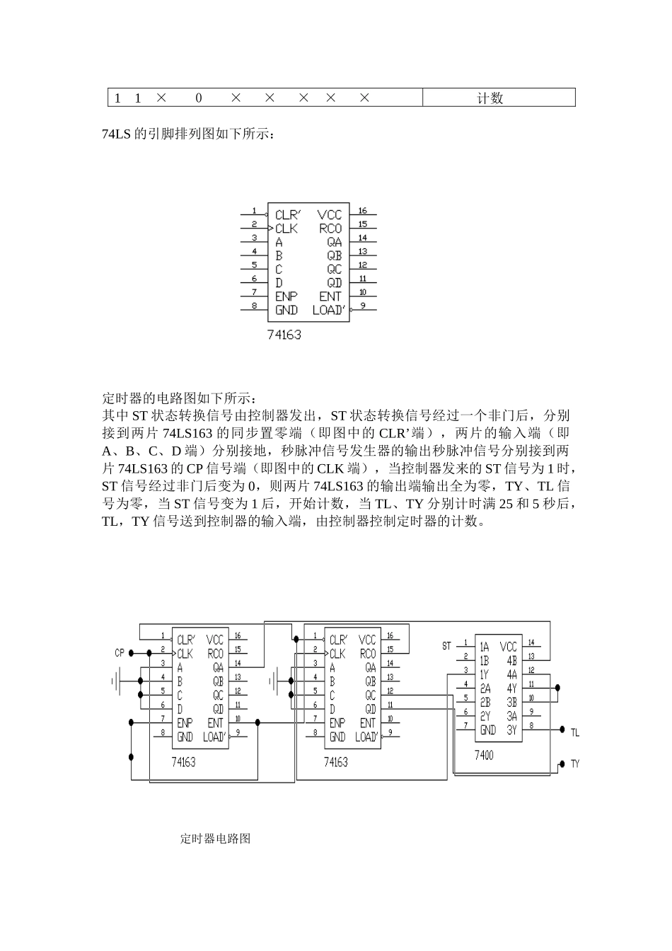
交通信号灯控制电路一、设计任务与要求1. 设计一个十字路口的交通信号灯控制电路,要求甲车道和乙车道两条交叉道路上的车交替运行。2. 要求黄灯先亮 5 秒,才能变换行车道。3. 黄灯亮时,要求每秒钟闪亮一次。二、实验设备1. 数字双踪示波器2. 74LS00、74LS20、74LS74、74LS153、74LS163、74LS138、NE555、发光二极管、电阻、电容三、实验原理与实验电路1. 实验原理简介实验电路主要由控制器、定时器、译码器和秒脉冲信号发生器等部分组成。秒脉冲发生器是该系统中定时器和控制器的标准时钟信号源,译码器输出组信号灯的控制信号,经驱动电路后驱动信号灯工作,控制器是系统的主要部分,由它控制定时器和译码器的工作。下面简要介绍个控制信号的意义:TL:表示甲车道或乙车道绿灯亮的时间间隔是 25 秒,即两车道正常通行的时间间隔。定时器时间到,TL=1,否则,TL=0。TY:表示黄灯亮的时间间隔是 5 秒,定时时间到,TY=1.,否则,TY=0。ST:表示定时器到了规定的时间后,由控制器发出状态转换信号。由他控制定时器开始下个工作状态的定时。AG=1:表示甲车道绿灯亮;BG=1:乙车道绿灯亮;AY=1:表示甲车道黄灯亮;BG=1:乙车道黄灯亮;AR=1:表示甲车道红灯亮;BR=1:乙车道红灯亮;假设交通信号灯由四种状态组成:第一种状态:甲车道绿灯亮,乙车道红灯亮。表示甲车道的车辆允许通行,乙车道的车辆禁止通行。绿灯亮足够时间间隔 TL 时,控制器发出状态信号ST,转到下一个工作状态。 二种状态:甲车道黄灯亮,乙车道红灯亮。表示甲车道上为过停车线的车辆停止通行,已过停车线的车辆继续通行,乙车道禁止通行。黄灯亮足够的时间间隔 TY 时,控制器发出状态转换信号 ST,转到下一个工作状态。 三种状态:甲车道红灯亮,乙车道黄灯亮。表示甲车道禁止通行,乙车道的车辆可以通过。绿灯亮足够规定时间间隔时,控制器发出状态转换信号 ST,转到下一工作状态。 四种状态:甲车道红灯来亮,乙车道黄灯亮。表示甲车道禁止通行,乙车道未过停车线的车辆停止通行,已过停车线的车辆继续通行。黄灯亮足规定的时间间隔 TY 时,控制器发出状态转换信号 ST,系统又转换到第一种工作状态。 通信号灯以上四种工作状态是由控制器进行控制的。设控制器的四种状态编码为 00、01、11、10,分别用 S0、S1、S2、S3 表示,则控制器的工作状态即功能表如下所示:控制状态信号灯状态车道运行状态S0(00)甲绿,乙红甲车道通行,乙车道禁止...

1、当您付费下载文档后,您只拥有了使用权限,并不意味着购买了版权,文档只能用于自身使用,不得用于其他商业用途(如 [转卖]进行直接盈利或[编辑后售卖]进行间接盈利)。
2、本站所有内容均由合作方或网友上传,本站不对文档的完整性、权威性及其观点立场正确性做任何保证或承诺!文档内容仅供研究参考,付费前请自行鉴别。
3、如文档内容存在违规,或者侵犯商业秘密、侵犯著作权等,请点击“违规举报”。

碎片内容

交通信号灯的设计方法

您可能关注的文档

黄金阁书苑+ 关注
实名认证
内容提供者

热爱教学事业,对互联网知识分享很感兴趣

相关文档

确认删除?
VIP
微信客服
  • 扫码咨询
会员Q群
  • 会员专属群点击这里加入QQ群
客服邮箱
回到顶部