电脑桌面
添加小米粒文库到电脑桌面
安装后可以在桌面快捷访问

创建学校特色--打造品牌课程VIP免费

创建学校特色--打造品牌课程_第1页
1/27
创建学校特色--打造品牌课程_第2页
2/27
创建学校特色--打造品牌课程_第3页
3/27
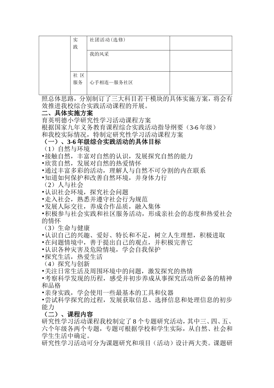
创建学校特色打造品牌课程——2014至2015学年综合实践活动工作计划2014-2015学年,综合实践活动课程紧紧围绕学校“求实创新提高”的学年工作指导思想,层层剖析学年工作要点,结合上学年工作的经验与教训,制定了“创建学校特色打造品牌课程”的工作目标,形成了“规范管理、扎实创新”的工作思路。一、规范综合实践活动课程,扎实推进课程开展,不断创新课程实施形式,切实保证课程的有效实施。(一)制定《育英明德小学综合实践活动课程指导意见》,规范综合实践活动课程方案。综合实践活动课程属于国家课程,是国家规定、地方指导与校本开发的必修课程。包括研究性学习活动、社会实践、社区服务三大部分。我校的研究性学习活动课程已迈出坚实的一步,社会实践、社区服务虽然已尝试进行几年,但以前往往是把它作为一次单独的或系列的活动进行,而不是作为课程,没有课程目标,缺乏系统性和规范性,《育英明德小学综合实践活动课程指导意见》分别从课程目标、内容领域、实施要求、课程评价、课程管理五个方面进行规范,《综合实践活动课程方案》分总体设计思路和具体实施方案两大部分,总体设计思路如下:综合实践活动课程分为必修和选修两部分,实行评价管理。●科目必修部分所有学生必须学习。●选修部分供学生依据兴趣自主选择。学习领域科目模块时间内容综合实践活动研究性学习活动播种爱心,收获希望三年级上我的菜园三年级下越冬蔬菜的管理爱绿护绿、从我做起四年级上我的心意卡四年级下我给树木做名片科技与创新五年级上我的制作--树叶书签五年级下我的发明关爱自我六年级上我的梦想六年级下12岁的我-----感谢母校,扬帆起航社会春季踏青—挖野菜比赛走进农村,感受生活实践社团活动(选修)我的风采社区服务心手相连—服务社区照总体思路,分别制订了三大科目若干模块的具体实施方案,将会有效推进我校综合实践活动课程的开展。二、具体实施方案育英明德小学研究性学习活动课程方案根据国家九年义务教育课程综合实践活动指导纲要(3-6年级)和我校实际情况,特制定研究性学习活动课程方案(一)、3-6年级综合实践活动的具体目标(1)自然与环境•接触自然,丰富对自然的认识,发展探究自然的能力•欣赏自然,发展对自然的热爱情怀•通过丰富多彩的活动,理解人与自然不可分割的内在联系•知道如何保护和改善自然环境,并身体力行(2)人与社会•认识社会环境,探究社会问题•走入社会,熟悉并遵守社会行为规范•发展人际交往,养成合作品质,融入集体•积极参与社会实践和社区服务活动,形成亲社会的态度和热爱社会的情怀(3)生命与健康•认识自己的兴趣、爱好、特长和不足,树立人生理想,积极进取•在问题情境中,善于提出自己的观点,并积极完善它•认识各种灾害及危险情境,学会自我保护•探究生活,热爱生活(4)探究与创新•关注日常生活及周围环境中的问题,激发探究的热情•考察科学发现的历程,感受并初步养成从事探究活动所必备的精神和品格•亲身实践,学会使用一些最基本的工具和仪器•尝试科学探究的过程,发展获取信息、选择信息和处理信息的初步能力(二)、课程内容研究性学习活动课程我校制定了8个专题研究活动,其中三、四、五、六个年级各两个专题,专题可根据学校和学生实际,从自然、社会和学生生活中确定。研究性学习活动可分为课题研究和项目(活动)设计两大类。课题研究以认识和解决某一问题为主要目的,主要包括调查研究、实验研究、文献研究等类型。例如:生命与健康、安全与自救、民族文化、科技创新、社会考察、环境保护等。项目(活动)设计是以解决一个比较复杂的操作问题为主要目的,一般包括社会性活动的设计和科技类项目的设计两种类型。前者如一次环境保护活动的策划,后者如某一物品和设施的设计、制作或改造等。例如:自我发展设计、家庭活动策划、校园活动策划、社区活动策划、创新设计制作等。教师应指导学生根据以上所列内容选择研究专题,具体研究课题或项目,学生可根据实际自主确定。每学期的专题活动,学生应达到规定的基本要求。三年级教师首先应以集中讲座、专题研讨等方式,让学生了解研究性学习活动的目标、要求、方法及...

1、当您付费下载文档后,您只拥有了使用权限,并不意味着购买了版权,文档只能用于自身使用,不得用于其他商业用途(如 [转卖]进行直接盈利或[编辑后售卖]进行间接盈利)。
2、本站所有内容均由合作方或网友上传,本站不对文档的完整性、权威性及其观点立场正确性做任何保证或承诺!文档内容仅供研究参考,付费前请自行鉴别。
3、如文档内容存在违规,或者侵犯商业秘密、侵犯著作权等,请点击“违规举报”。

碎片内容

创建学校特色--打造品牌课程

文章天下+ 关注
实名认证
内容提供者

各种文档应有尽有

确认删除?
VIP
微信客服
  • 扫码咨询
会员Q群
  • 会员专属群点击这里加入QQ群
客服邮箱
回到顶部