电脑桌面
添加小米粒文库到电脑桌面
安装后可以在桌面快捷访问

完整版主持人选拔大赛方案VIP专享VIP免费

完整版主持人选拔大赛方案_第1页
1/6
完整版主持人选拔大赛方案_第2页
2/6
完整版主持人选拔大赛方案_第3页
3/6
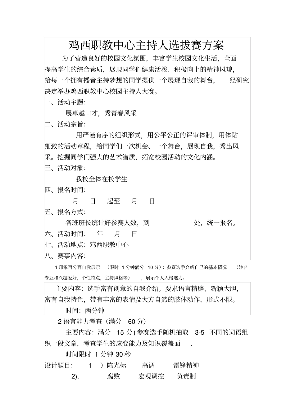
鸡西职教中心主持人选拔赛方案为了营造良好的校园文化氛围,丰富学生校园文化生活,全面提高学生的综合素质,展现同学们健康活泼、积极向上的精神风貌,给每一个拥有播音主持梦想的同学提供一个展现自我的舞台,经研究决定举办鸡西职教中心校园主持人大赛。一、活动主题:展卓越口才,秀青春风采二、活动宗旨:用严谨有序的组织形式,用公平公正的评审体制,用体贴细致的活动章程,给同学们一次机会、一个舞台,展现自我,秀出风采。挖掘同学们强大的艺术潜质,拓宽校园活动的文化内涵。三、活动对象:我校全体在校学生四、报名时间:月日起至月日五、报名方式:各班班长统计好参赛人数,到处,统一报名。六、活动时间:年月日七、活动地点:鸡西职教中心八、赛事内容:1 印象百分百自我展示(限时 1 分钟满分 10 分):参赛选手介绍自己的基本情况(姓名 ,专业和兴趣爱好,个性特点,主持风格等),展示个人人格魅力。主要内容:选手富有创意的自我介绍。要求语言精辟、新颖大胆,富有自我特色,带有丰富的表情及大方自然的肢体动作,形式不限。时间:两分钟2 语言能力考查(满分60 分)主要内容:满分15 分) 参赛选手随机抽取3-5 不同的词语组织一段文章,考查学生的应变能力及知识覆盖面. 时间限时 1 分钟 30 秒设计题目: 1)陈光标高调雷锋精神 2).腐败宏观调控负责制 3).差距社会主义团结 4).瘦肉精道德链条 5).奢侈外来文化价值 6).安全水国家 7).青春草根文化 8).官二代雷锋生命 9).雷锋使命穿越 10).龙华夏精神 11).动车恐慌安抚 12).网络沟通情感 13).新校畅想心情 14).年轻年少梦想15). 父母忙碌关爱时间:一分钟3. 绕口令(限时一分钟,满分15 分):要求吐字清晰,圆润,饱满表达连贯,节奏感明确) 考察选手普通话语音标准程度,语言的基本掌握程度;设定题目:1) 发废话会花费话费, 回发废话话费花, 发废话花费花费会后悔,回发废话会费花费,花费话费回发废话会浪费话费 2)一班有个黄贺, 二班有个王克, 黄贺、王克二人搞创作,黄贺搞木刻,王克写诗歌。 黄贺帮助王克写诗歌,王克帮助黄贺搞木刻。由于二人搞协作,黄贺完成了木刻,王克写好了诗歌。 3) 出南门,走六步,见着六叔和六舅,叫声六叔和六舅,借我六斗六升好绿豆;过了秋,打了豆,还我六叔六舅六十六斗六升好绿豆。 4)石、斯、施、史四老师,天天和我在一起。石老师教我大公无私,斯老师给我精神食粮,施老师叫我遇事...

1、当您付费下载文档后,您只拥有了使用权限,并不意味着购买了版权,文档只能用于自身使用,不得用于其他商业用途(如 [转卖]进行直接盈利或[编辑后售卖]进行间接盈利)。
2、本站所有内容均由合作方或网友上传,本站不对文档的完整性、权威性及其观点立场正确性做任何保证或承诺!文档内容仅供研究参考,付费前请自行鉴别。
3、如文档内容存在违规,或者侵犯商业秘密、侵犯著作权等,请点击“违规举报”。

碎片内容

完整版主持人选拔大赛方案

确认删除?
VIP
微信客服
  • 扫码咨询
会员Q群
  • 会员专属群点击这里加入QQ群
客服邮箱
回到顶部