电脑桌面
添加小米粒文库到电脑桌面
安装后可以在桌面快捷访问

内训师管理制度VIP免费

内训师管理制度_第1页
1/10
内训师管理制度_第2页
2/10
内训师管理制度_第3页
3/10
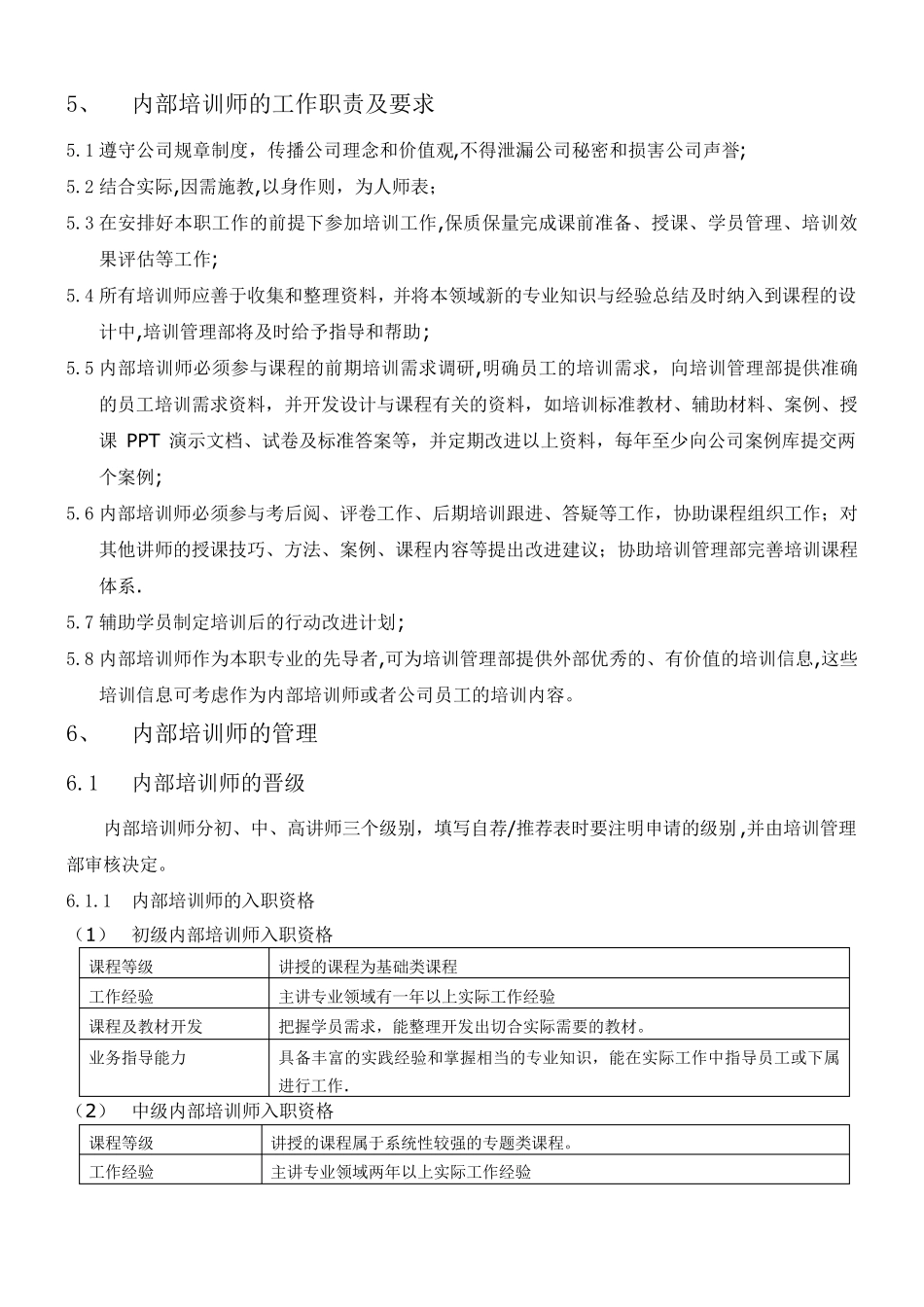
内部培训师管理制度 1、 总则 为了建立公司内部培训师队伍,实现内部培训师管理的正规化和科学化,激励公司各级人员积极参与培训工作,充分利用公司有限的人力、资本等培训资源,充分挖掘内部培训讲师资源,提高内部培训师队伍的整体素质,有效开展员工培训并帮助员工改善工作、提高绩效,为公司培养优秀的人才,有效传承公司相关技术和公司文化并实现知识共享,特制定本管理办法。 2、 使用范围及对象 本制度适用于公司总部及下属各分公司内部培训师的选拨、评定及管理。 3、 管理模式 3.1 考核小组 内部培训师考核小组由公司总经理、培训管理部负责人、培训负责人及分公司负责人(或服务中心负责人)组成,负责对内部培训师资格、培训课题设置、内部培训师晋级、内部培训师考核等进行评定,培训负责人负责对内部培训师的工作情况进行管理。 3.2 培训管理部 3.2.1 负责制定、修改、完善并实施内部培训师制度; 3.2.2 负责内部培训师数据库的建立与维护; 3.2.3 协助内部培训师执行具体培训课程; 3.2.4 评估内部培训师职责履行情况并于评估后一周内给予反馈; 3.3 公司各部门、各分公司/各物业服务中心 3.3.1 发掘和推荐具备内部培训师潜质的员工; 3.3.2 妥善安排内部培训师授课期间的工作衔接事宜,使其授课不受工作影响; 3.3.3 督导和评价本公司内部培训讲师履行职责的情况; 3.4 内部培训师 3.4.1 认真履行内部培训师义务,保质保量完成培训课程计划; 3.4.2 课后两天内及时将学员培训反馈信息反馈给培训管理部; 4、 内部培训师的选拔 4.1 选拨的原则 4.1.1 员工自愿报名,公司按照培训师任职要求公平、公开、公正的进行选拔; 4.1.2 根据工作需要,公司可在部分管理人员及技术骨干人员中指定内部培训师; 4.2 选拨的基本条件 4.2.1 品行端正,责任心和团队意识强,热爱培训工作; 4.2.2 思维活跃,具备较强的学习能力、一定的组织能力、沟通能力和语言表达能力; 4.2.3 具备某一专业领域内较系统、丰富的知识和经验,工作业绩突出; 4.2.4 具备一定的课件制作能力. 4.3 选拨的程序 4.3.1 公司发布招聘选拨公告 4.3.2 个人资料上报 由公司各部门、各分公司/各物业服务中心推荐或个人自荐,填写《内部培训师推荐(自荐)表》,交各分公司总经理/各物业服务中心项目经理处; 4.3.3 资格审查 (1) 公司各部门负责人、各分公司总经理/各物业服务中心项目经理对收集到的推荐或自荐资料进...

1、当您付费下载文档后,您只拥有了使用权限,并不意味着购买了版权,文档只能用于自身使用,不得用于其他商业用途(如 [转卖]进行直接盈利或[编辑后售卖]进行间接盈利)。
2、本站所有内容均由合作方或网友上传,本站不对文档的完整性、权威性及其观点立场正确性做任何保证或承诺!文档内容仅供研究参考,付费前请自行鉴别。
3、如文档内容存在违规,或者侵犯商业秘密、侵犯著作权等,请点击“违规举报”。

碎片内容

内训师管理制度

您可能关注的文档

确认删除?
VIP
微信客服
  • 扫码咨询
会员Q群
  • 会员专属群点击这里加入QQ群
客服邮箱
回到顶部