电脑桌面
添加小米粒文库到电脑桌面
安装后可以在桌面快捷访问

工业技术经济学知识点总结VIP免费

工业技术经济学知识点总结_第1页
1/9
工业技术经济学知识点总结_第2页
2/9
工业技术经济学知识点总结_第3页
3/9
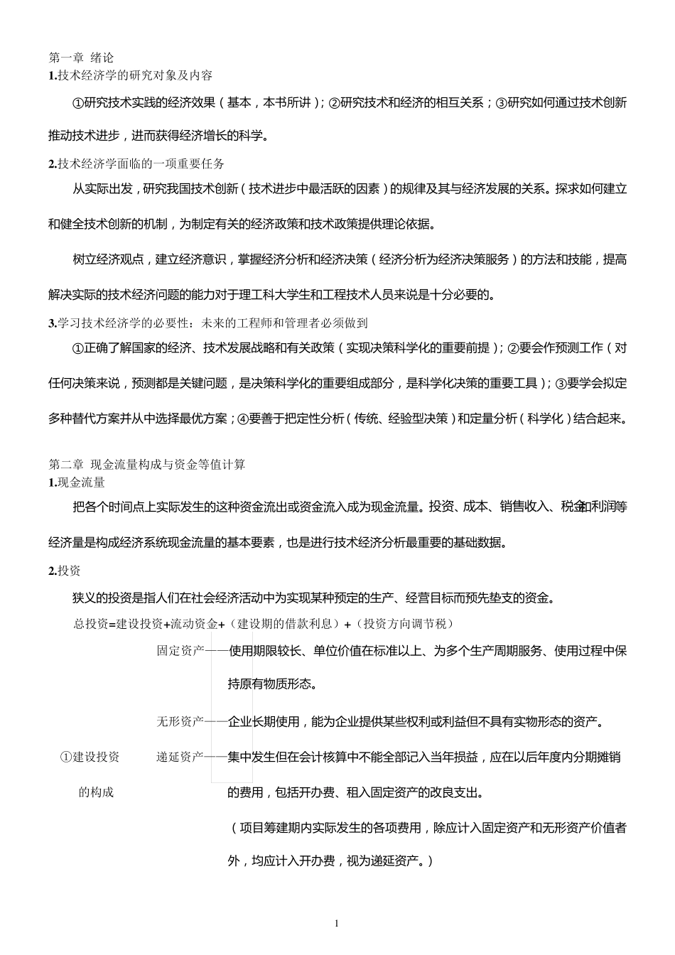
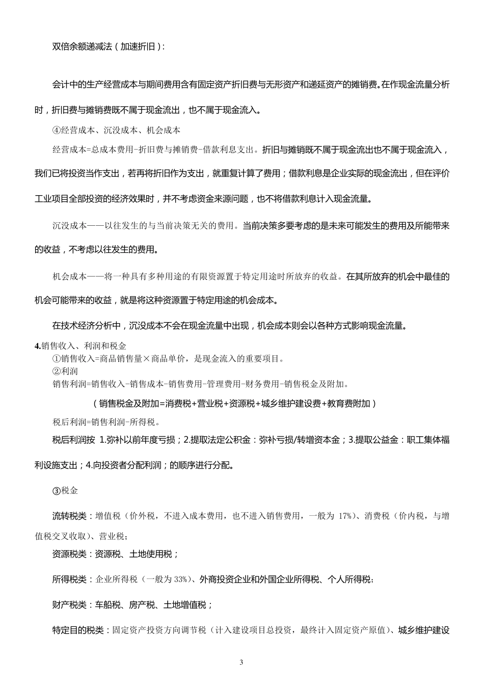
1 第一章 绪论 1.技术经济学的研究对象及内容 ①研究技术实践的经济效果(基本,本书所讲);②研究技术和经济的相互关系;③研究如何通过技术创新推动技术进步,进而获得经济增长的科学。 2.技术经济学面临的一项重要任务 从实际出发,研究我国技术创新(技术进步中最活跃的因素)的规律及其与经济发展的关系。探求如何建立和健全技术创新的机制,为制定有关的经济政策和技术政策提供理论依据。 树立经济观点,建立经济意识,掌握经济分析和经济决策(经济分析为经济决策服务)的方法和技能,提高解决实际的技术经济问题的能力对于理工科大学生和工程技术人员来说是十分必要的。 3.学习技术经济学的必要性:未来的工程师和管理者必须做到 ①正确了解国家的经济、技术发展战略和有关政策(实现决策科学化的重要前提);②要会 作 预 测 工作 (对任 何决策来说,预 测 都 是关键 问题,是决策科学化的重要组 成 部 分,是科学化决策的重要工具 );③要学会 拟 定多 种 替 代 方案 并 从中选 择 最优 方案 ;④ 要善 于把 定性 分析(传 统 、经验 型 决策)和定量 分析(科学化)结 合 起 来。 第二章 现金流量构成与资金等值计算 1.现金流量 把 各 个 时 间 点上 实际发生的这 种 资 金 流 出或 资 金 流 入 成 为现金 流 量 。投 资 、成 本、销 售 收 入 、税 金 和利 润 等经济量 是构 成 经济系统 现金 流 量 的基本要素,也 是进行 技术经济分析最重要的基础 数 据。 2.投资 狭 义 的投 资 是指 人们 在 社 会 经济活动中为实现某 种 预 定的生产 、经营 目 标 而预 先 垫 支 的资 金 。 总投资=建设投资+流动资金+(建设期的借款利息)+(投资方向调节税) 固定资产——使 用 期 限 较 长、单 位 价 值 在 标 准 以 上 、为多 个 生产 周 期 服务、使 用 过程中保持 原 有物 质 形 态 。 无形资产——企 业 长期 使 用 ,能为企 业 提供某 些 权 利 或 利 益 但 不 具 有实物 形 态 的资 产 。 ①建设投资 递延资产——集 中发生但 在 会 计 核 算 中不 能全部 记 入 当 年 损 益 ,应 在 以 后 年 度 内 分期 摊 销 的构成 的费 用 ,包 括 开 办 费 、租 入 固 定资 产 的改 良 支 出。 (项 目 筹 建期 ...

1、当您付费下载文档后,您只拥有了使用权限,并不意味着购买了版权,文档只能用于自身使用,不得用于其他商业用途(如 [转卖]进行直接盈利或[编辑后售卖]进行间接盈利)。
2、本站所有内容均由合作方或网友上传,本站不对文档的完整性、权威性及其观点立场正确性做任何保证或承诺!文档内容仅供研究参考,付费前请自行鉴别。
3、如文档内容存在违规,或者侵犯商业秘密、侵犯著作权等,请点击“违规举报”。

碎片内容

工业技术经济学知识点总结

您可能关注的文档

确认删除?
VIP
微信客服
  • 扫码咨询
会员Q群
  • 会员专属群点击这里加入QQ群
客服邮箱
回到顶部