电脑桌面
添加小米粒文库到电脑桌面
安装后可以在桌面快捷访问

小升初语文常考必考知识大集结VIP免费

小升初语文常考必考知识大集结_第1页
1/10
小升初语文常考必考知识大集结_第2页
2/10
小升初语文常考必考知识大集结_第3页
3/10
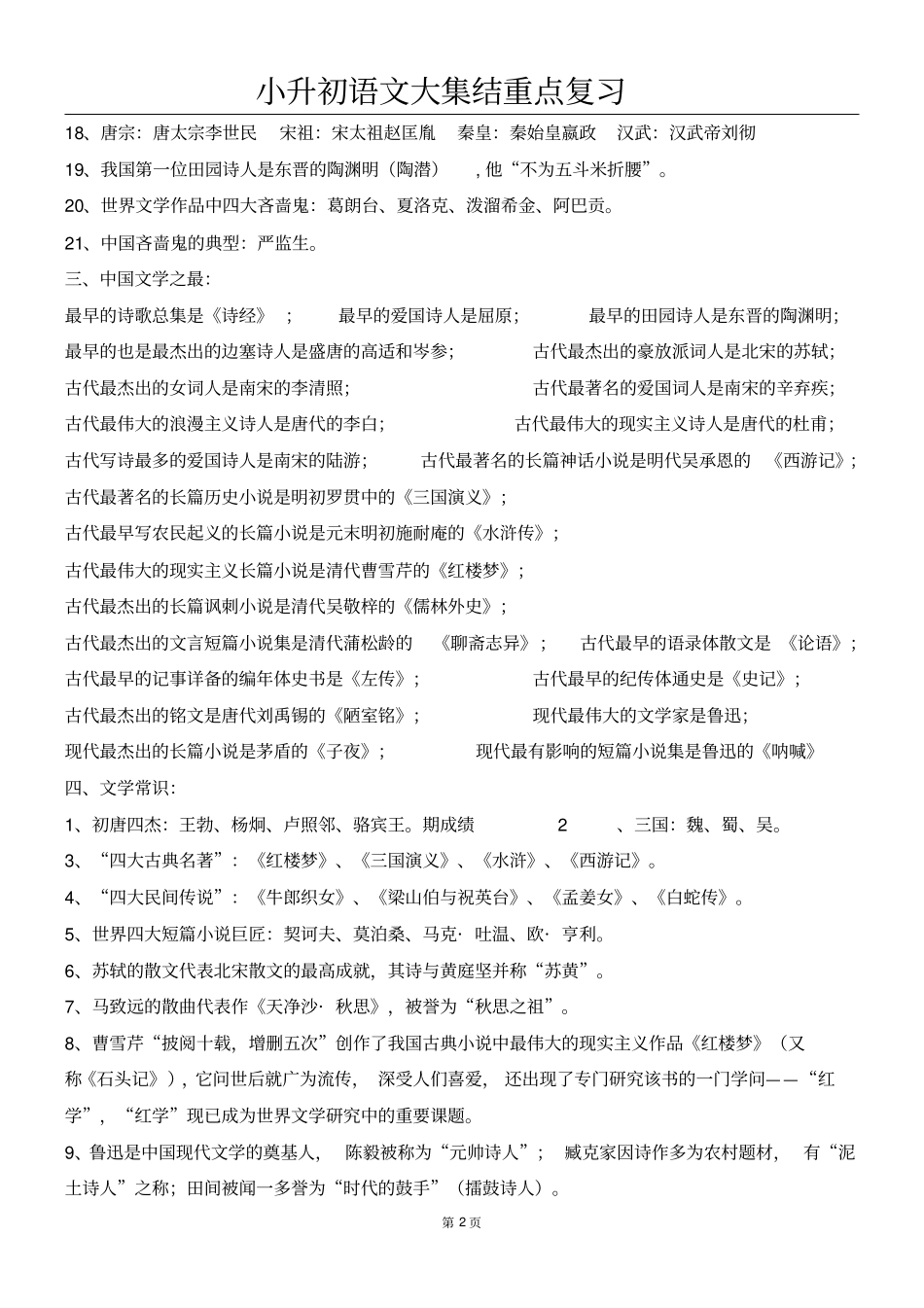
小升初语文大集结重点复习第页1 一、常见借代词语:1、桑梓:家乡 2、桃李:学生 3、社稷、轩辕:国家 4、南冠:囚犯 5 、同窗:同学6、烽烟:战争 7、巾帼:妇女 8、丝竹:音乐 9、须眉:男子 10 、婵娟、嫦娥:月亮11、手足:兄弟 12、汗青:史册 13、伉俪:夫妻 14、白丁、布衣:百姓15、伛偻,黄发:老人 16、桑麻:农事 17、提携,垂髫:小孩 18、三尺:法律19、膝下:父母 20、华盖:运气 21、函、简、笺、鸿雁、札:书信 22 、庙堂:朝廷二、作者作品:1、唐宋八大家:韩愈、柳宗元、欧阳修、苏洵、苏轼、苏辙、王安石、曾巩2、并称“韩柳”的是韩愈和柳宗元,他们是唐朝古文运动的倡导者。3、一门父子三词客:苏洵(老苏)、苏轼(大苏)、苏辙(小苏)。4、豪放派词人:苏轼、辛弃疾,并称“苏辛”;婉约派词人:李清照(女词人)5、李杜:李白、杜甫。小李杜:李商隐、杜牧。6、屈原:我国最早的伟大诗人,他创造了“楚辞”这一新诗体,开创了我国诗歌浪漫主义风格。7、孔子名丘,字仲尼,春秋时鲁国人,他是儒家学派的创始人,被称为“孔圣人”,孟子被称为“亚圣”,两人并称为“孔孟”。8、苏轼称赞王维“诗中有画,画中有诗。”9、杜甫是唐代伟大的现实主义诗人,其诗广泛深刻的反映社会现实,被称为“诗史”,杜甫也因此被尊为“诗圣”,有著名的“三吏”:《潼关吏》、《石壕吏》、《新安吏》;“三别”:《新婚别》、《垂老别》、《无家别》。10、我国第一部纪传体通史是《史记》(又称《太史公书》),作者是汉朝的司马迁,鲁迅称《史记》为“史家之绝唱,无韵之《离骚》”有:12 本纪、 30 世家、70 列传、10 表、8 书,共 130 篇。11、“四史”:《史记》、《汉书》、《后汉书》、《三国志》。12、元曲四大家:关汉卿、郑光祖、白朴、马致远。13、《聊斋志异》是我国第一部优秀文言短篇小说集,作者是清代著名小说家蒲松龄。“聊斋”是他的书屋名,“志”是记叙,“异”是奇怪的事情。14、书法四大家:颜真卿、柳公权、欧阳询、赵孟(f ǔ )15、战国时期百家争鸣主要流派及代表:儒家:孔子 孟子 法家:韩非子 道家:庄子、列子 墨家:墨子16、南宋四大家:陆游、杨万里、范成大、尤袤(mao, 同茂 ) 17、边塞诗人:高适、岑参、王昌龄小升初语文大集结重点复习第页2 18、唐宗:唐太宗李世民宋祖:宋太祖赵匡胤秦皇:秦始皇嬴政汉武:汉武帝刘彻19、我国第一位田园诗人是东晋的陶渊明(...

1、当您付费下载文档后,您只拥有了使用权限,并不意味着购买了版权,文档只能用于自身使用,不得用于其他商业用途(如 [转卖]进行直接盈利或[编辑后售卖]进行间接盈利)。
2、本站所有内容均由合作方或网友上传,本站不对文档的完整性、权威性及其观点立场正确性做任何保证或承诺!文档内容仅供研究参考,付费前请自行鉴别。
3、如文档内容存在违规,或者侵犯商业秘密、侵犯著作权等,请点击“违规举报”。

碎片内容

小升初语文常考必考知识大集结

文库响当当+ 关注
实名认证
内容提供者

该用户很懒,什么也没介绍

确认删除?
VIP
微信客服
  • 扫码咨询
会员Q群
  • 会员专属群点击这里加入QQ群
客服邮箱
回到顶部