电脑桌面
添加小米粒文库到电脑桌面
安装后可以在桌面快捷访问

图像处理的开闭运算VIP免费

图像处理的开闭运算_第1页
1/26
图像处理的开闭运算_第2页
2/26
图像处理的开闭运算_第3页
3/26
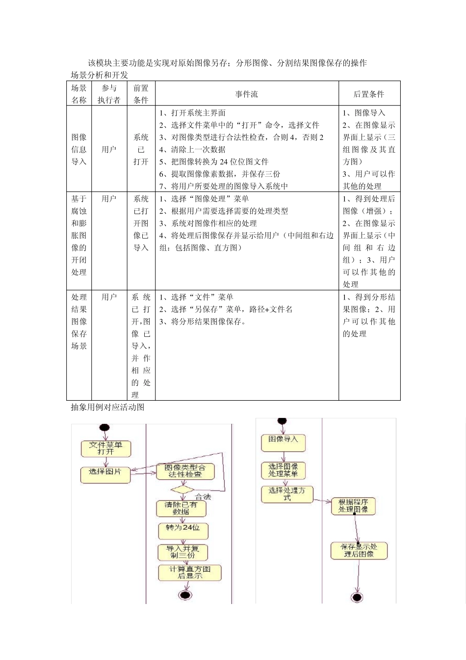
图像处理的开运算与闭运算 0 . 前言 腐蚀和膨胀是依据数学形态学集合论方法发展起来的图像处理方法,起源于岩相对岩石结构的定量描述工作,在数字图像处理和机器视觉领域中得到了广泛的应用,形成了一种独特的数字图像分析方法和理论。数学形态学是图像处理和模式识领域的新方法,其基本思想是:用具有一定形态的结构元素去量度和提取图像中的对应形状,以达到图像分析和识别的目的。优势有以下几点:有效滤除噪声,保留图像中原有信息,算法易于用并行处理方法有效实现,基于数学形态学的边缘信息提取处理优于基于微分运算的边缘提取算法,提取的边缘比较平滑,提取的图像骨架也比较连续,断点少 腐蚀: 是一种消除边界点,使边界向内部收缩的过程。可以用来消除小且无意义的物体。 膨胀: 是将与物体接触的所有背景点合并到该物体中,使边界向外部扩张的过程。可以用来填补物体中的空洞。 开运算: 先腐蚀后膨胀的过程开运算。用来消除小物体、在纤细点处分离物体、平滑较大物体的边界的同时并不明显改变其面积。开运算通常是在需要去除小颗粒噪声,以及断开目标物之间粘连时使用。其主要作用与腐蚀相似,与腐蚀操作相比,具有可以基本保持目标原有大小不变的优点。 闭运算: 先膨胀后腐蚀的过程称为闭运算。用来填充物体内细小空洞、连接邻近物体、平滑其边界的同时并不明显改变其面积。 原因: 虽然腐蚀处理可以将粘连的目标物进行分离,膨胀处理可以将断开的目标物进行接续,但同时都存在一个问题,就是经过腐蚀处理后,目标物的面积小于原有面积,而经过膨胀处理之后,目标物的面积大于原有面积。开、闭运算就是为了解决这个问题而被提出的。 数学形态学中二值图像的形态变换是一种针对集合的处理过程。其形态算子的实质是表达物体或形状的集合与结构元素间的相互作用,结构元素的形状就决定了这种运算所提取的信号的形状信息。形态学图像处理是在图像中移动一个结构元素,然后将结构元素与下面的二值图像进行交、并等集合运算。 1 . 系统分析 系统功能需求 (1 )位图图像文件的导入、转换、显示、保存、关闭模块 在该功能模块中提供:位图图像文件的导入功能;把 3 2 位或 8 位位图文件转换为 2 4位位图文件的功能;显示经过导入和转换后的 2 4 位位图文件的功能;图像保存(提供保存为 8 位和 2 4 位位图的功能)和关闭图像的功能。这一模块主要对图像进行后续处理及其操作的基础。 (2 )基于膨...

1、当您付费下载文档后,您只拥有了使用权限,并不意味着购买了版权,文档只能用于自身使用,不得用于其他商业用途(如 [转卖]进行直接盈利或[编辑后售卖]进行间接盈利)。
2、本站所有内容均由合作方或网友上传,本站不对文档的完整性、权威性及其观点立场正确性做任何保证或承诺!文档内容仅供研究参考,付费前请自行鉴别。
3、如文档内容存在违规,或者侵犯商业秘密、侵犯著作权等,请点击“违规举报”。

碎片内容

图像处理的开闭运算

小辰7+ 关注
实名认证
内容提供者

出售各种资料和文档

相关文档

确认删除?
VIP
微信客服
  • 扫码咨询
会员Q群
  • 会员专属群点击这里加入QQ群
客服邮箱
回到顶部