电脑桌面
添加小米粒文库到电脑桌面
安装后可以在桌面快捷访问

工程项目管理试题及答案VIP免费

工程项目管理试题及答案_第1页
1/9
工程项目管理试题及答案_第2页
2/9
工程项目管理试题及答案_第3页
3/9
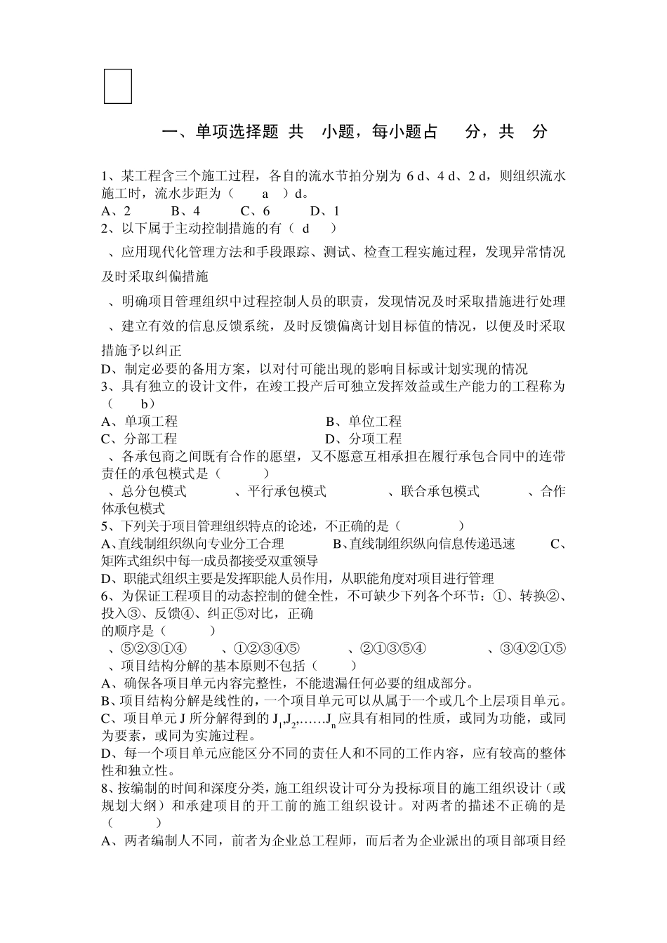
 一、单项选择题(共20小题,每小题占1.5分,共30分) 1、某工程含三个施工过程,各自的流水节拍分别为 6 d、4 d、2 d,则组织流水施工时,流水步距为( a )d。 A、2 B、4 C、6 D、1 2、以下属于主动控制措施的有( d ) A、应用现代化管理方法和手段跟踪、测试、检查工程实施过程,发现异常情况及时采取纠偏措施 B、明确项目管理组织中过程控制人员的职责,发现情况及时采取措施进行处理 C、建立有效的信息反馈系统,及时反馈偏离计划目标值的情况,以便及时采取措施予以纠正 D、制定必要的备用方案,以对付可能出现的影响目标或计划实现的情况 3、具有独立的设计文件,在竣工投产后可独立发挥效益或生产能力的工程称为( b) A、单项工程 B、单位工程 C、分部工程 D、分项工程 4、各承包商之间既有合作的愿望,又不愿意互相承担在履行承包合同中的连带责任的承包模式是( ) A、总分包模式 B、平行承包模式 C、联合承包模式 D、合作体承包模式 5、下列关于项目管理组织特点的论述,不正确的是( ) A、直线制组织纵向专业分工合理 B、直线制组织纵向信息传递迅速 C、矩阵式组织中每一成员都接受双重领导 D、职能式组织主要是发挥职能人员作用,从职能角度对项目进行管理 6、为保证工程项目的动态控制的健全性,不可缺少下列各个环节:①、转换②、投入③、反馈④、纠正⑤对比,正确 的顺序是( ) A、⑤②③①④ B、①②③④⑤ C、②①③⑤④ D、③④②①⑤ 7、项目结构分解的基本原则不包括( ) A、确保各项目单元内容完整性,不能遗漏任何必要的组成部分。 B、项目结构分解是线性的,一个项目单元可以从属于一个或几个上层项目单元。 C、项目单元 J 所分解得到的 J1,J2,……Jn 应具有相同的性质,或同为功能,或同为要素,或同为实施过程。 D、每一个项目单元应能区分不同的责任人和不同的工作内容,应有较高的整体性和独立性。 8、按编制的时间和深度分类,施工组织设计可分为投标项目的施工组织设计(或规划大纲)和承建项目的开工前的施工组织设计。对两者的描述不正确的是( ) A、两者编制人不同,前者为企业总工程师,而后者为企业派出的项目部项目经理。 B、目的不同,前者用于施工投标竞争,后者是施工准备和施工过程中的指导性文件。 C、两者依据范围不同,前者为施工合同,而后者为招标文件。 D、两者侧重点不同,前者侧重于提出自己的技术方案优势和特色,后者侧重...

1、当您付费下载文档后,您只拥有了使用权限,并不意味着购买了版权,文档只能用于自身使用,不得用于其他商业用途(如 [转卖]进行直接盈利或[编辑后售卖]进行间接盈利)。
2、本站所有内容均由合作方或网友上传,本站不对文档的完整性、权威性及其观点立场正确性做任何保证或承诺!文档内容仅供研究参考,付费前请自行鉴别。
3、如文档内容存在违规,或者侵犯商业秘密、侵犯著作权等,请点击“违规举报”。

碎片内容

工程项目管理试题及答案

您可能关注的文档

确认删除?
VIP
微信客服
  • 扫码咨询
会员Q群
  • 会员专属群点击这里加入QQ群
客服邮箱
回到顶部