电脑桌面
添加小米粒文库到电脑桌面
安装后可以在桌面快捷访问

深圳市事业单位职员招聘实施细则VIP专享VIP免费

深圳市事业单位职员招聘实施细则_第1页
1/6
深圳市事业单位职员招聘实施细则_第2页
2/6
深圳市事业单位职员招聘实施细则_第3页
3/6
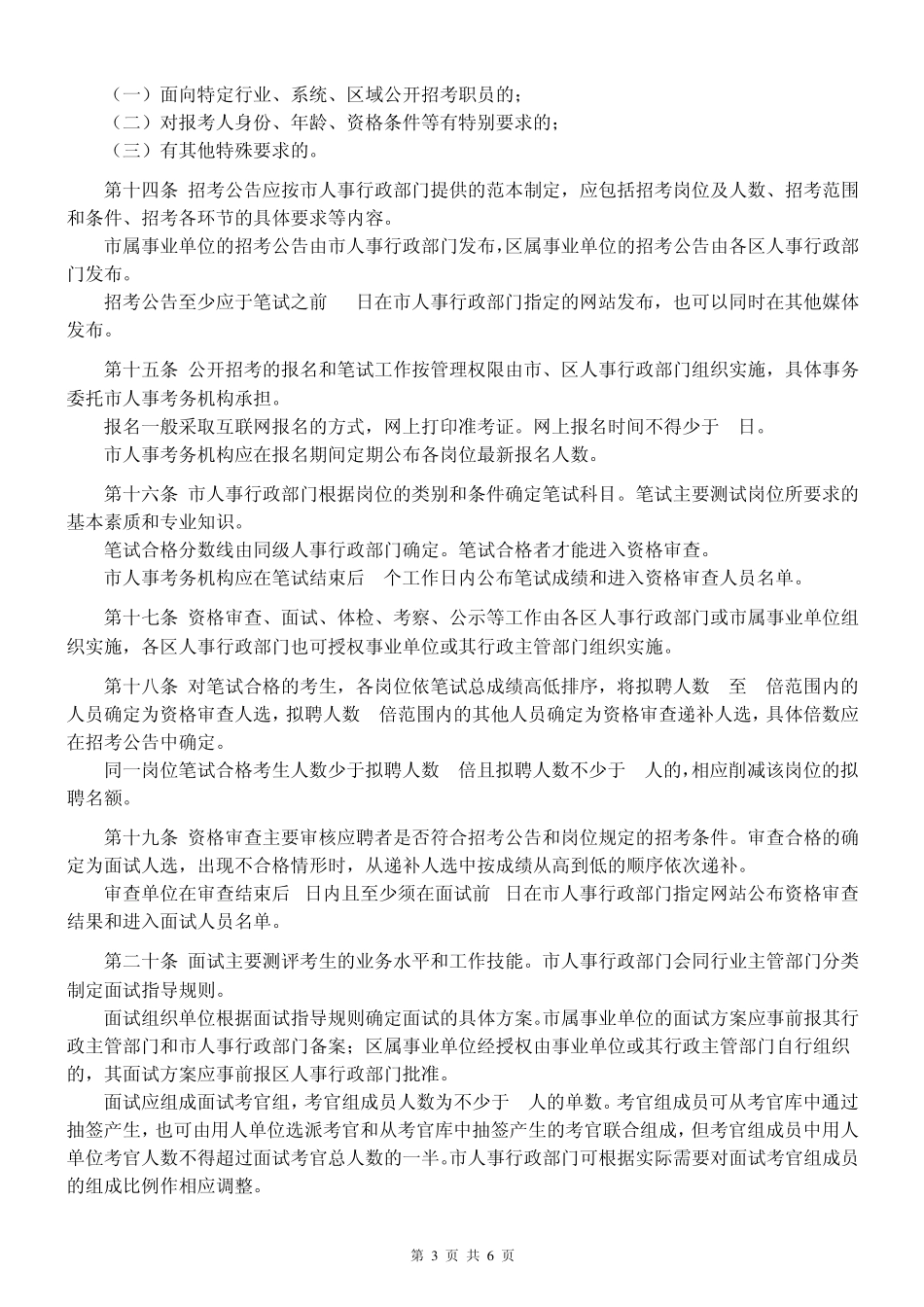
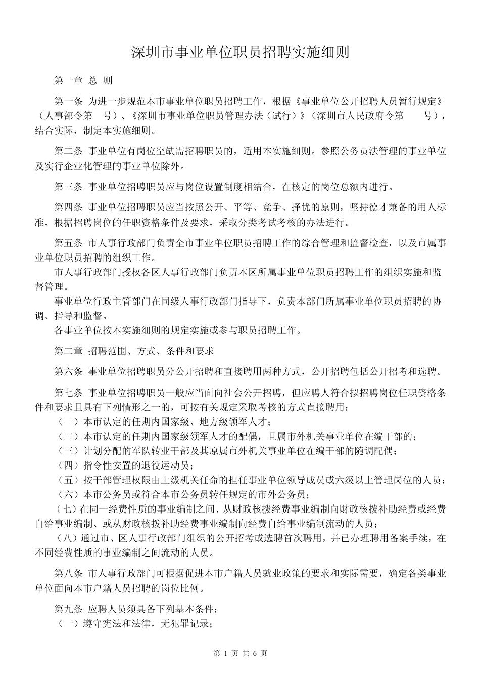
第 1 页 共 6 页 深圳市事业单位职员招聘实施细则 第一章 总 则 第一条 为进一步规范本市事业单位职员招聘工作,根据《事业单位公开招聘人员暂行规定》(人事部令第6号)、《深圳市事业单位职员管理办法(试行)》(深圳市人民政府令第137号),结合实际,制定本实施细则。 第二条 事业单位有岗位空缺需招聘职员的,适用本实施细则。参照公务员法管理的事业单位及实行企业化管理的事业单位除外。 第三条 事业单位招聘职员应与岗位设置制度相结合,在核定的岗位总额内进行。 第四条 事业单位招聘职员应当按照公开、平等、竞争、择优的原则,坚持德才兼备的用人标准,根据招聘岗位的任职资格条件及要求,采取分类考试考核的办法进行。 第五条 市人事行政部门负责全市事业单位职员招聘工作的综合管理和监督检查,以及市属事业单位职员招聘的组织工作。 市人事行政部门授权各区人事行政部门负责本区所属事业单位职员招聘工作的组织实施和监督管理。 事业单位行政主管部门在同级人事行政部门指导下,负责本部门所属事业单位职员招聘的协调、指导和监督。 各事业单位按本实施细则的规定实施或参与职员招聘工作。 第二章 招聘范围、方式、条件和要求 第六条 事业单位招聘职员分公开招聘和直接聘用两种方式,公开招聘包括公开招考和选聘。 第七条 事业单位招聘职员一般应当面向社会公开招聘,但应聘人符合拟招聘岗位任职资格条件和要求且具有下列情形之一的,可按有关规定采取考核的方式直接聘用: (一)本市认定的任期内国家级、地方级领军人才; (二)本市认定的任期内国家级领军人才的配偶,且属市外机关事业单位在编干部的; (三)计划分配的军队转业干部及其原属市外机关事业单位在编干部的随调配偶; (四)指令性安置的退役运动员; (五)按干部管理权限由上级机关任命的担任事业单位领导成员或六级以上管理岗位的人员; (六)本市公务员或符合本市公务员转任规定的市外公务员; (七)在同一经费性质的事业编制之间、从财政核拨经费事业编制向财政核拨补助经费或经费自给事业编制、或从财政核拨补助经费事业编制向经费自给事业编制流动的人员; (八)通过市、区人事行政部门组织的公开招考或选聘首次聘用,并已办理聘用备案手续,在不同经费性质的事业编制之间流动的人员。 第八条 市人事行政部门可根据促进本市户籍人员就业政策的要求和实际需要,确定各类事业单位面向本市户籍人员招聘的岗位比例。...

1、当您付费下载文档后,您只拥有了使用权限,并不意味着购买了版权,文档只能用于自身使用,不得用于其他商业用途(如 [转卖]进行直接盈利或[编辑后售卖]进行间接盈利)。
2、本站所有内容均由合作方或网友上传,本站不对文档的完整性、权威性及其观点立场正确性做任何保证或承诺!文档内容仅供研究参考,付费前请自行鉴别。
3、如文档内容存在违规,或者侵犯商业秘密、侵犯著作权等,请点击“违规举报”。

碎片内容

深圳市事业单位职员招聘实施细则

确认删除?
VIP
微信客服
  • 扫码咨询
会员Q群
  • 会员专属群点击这里加入QQ群
客服邮箱
回到顶部